

导读:
大规模3D细胞培养在疫苗生产、再生医学和药物开发中起着至关重要的作用。然而,目前用于大规模细胞培养的3D载体受到生产成本高、可重用性差和缺乏多功能性的限制。鉴于此,厦门大学化学化工学院何沙沙教授团队开发了一种基于磁性明胶微载体(GM)的多功能平台,该平台可实现高效3D细胞培养、磁辅助回收复用,并能在交变磁场下原位诱导肿瘤细胞免疫原性死亡以构建全肿瘤细胞疫苗,为肿瘤预防与免疫治疗提供了创新解决方案。相关研究以“Magnetic Microcarrier-Based Whole Tumor Cell Vaccines for Tumor Prevention and Immunotherapy”为题目,发表于期刊《ACS Nano》。
本文要点:
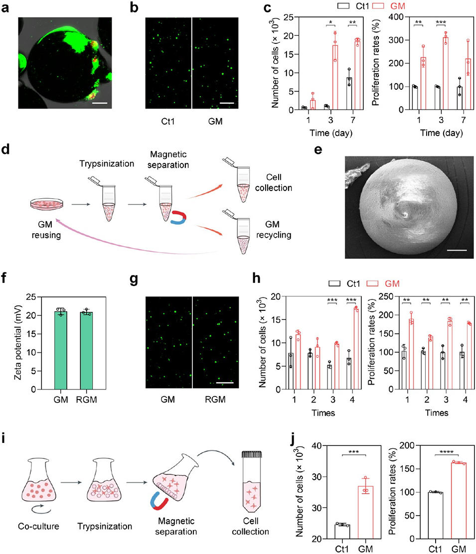
1、本研究开发了一种基于微流控技术的磁性明胶微载体(GM)平台,该平台由氨基改性明胶(AmGel)和乙烯基改性Fe₃O₄纳米颗粒(MAFe₃O₄)构成。
2、该体系不仅能支持细胞高效粘附与增殖,还可通过磁辅助回收实现重复使用,其细胞培养效率显著优于商用微载体。
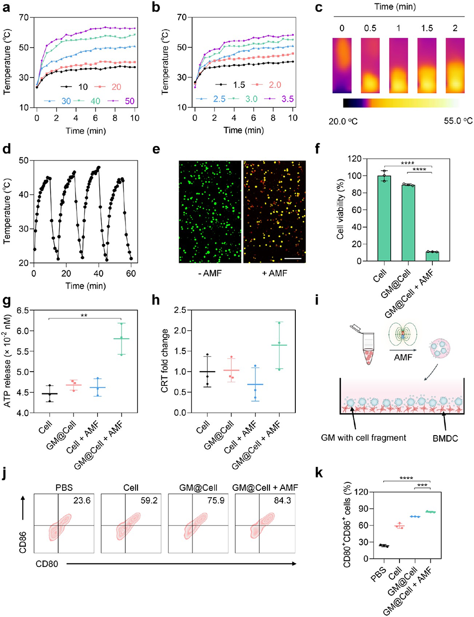
3、此外,GM的磁热特性使其能在交变磁场(AMF)下原位诱导肿瘤细胞发生免疫原性细胞死亡(ICD),从而与细胞碎片共同形成全肿瘤细胞疫苗。
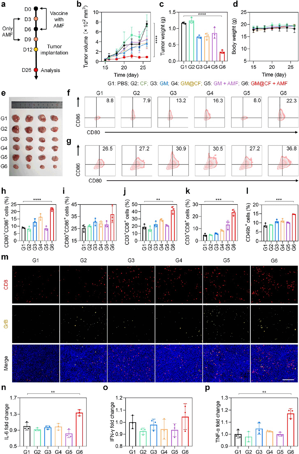
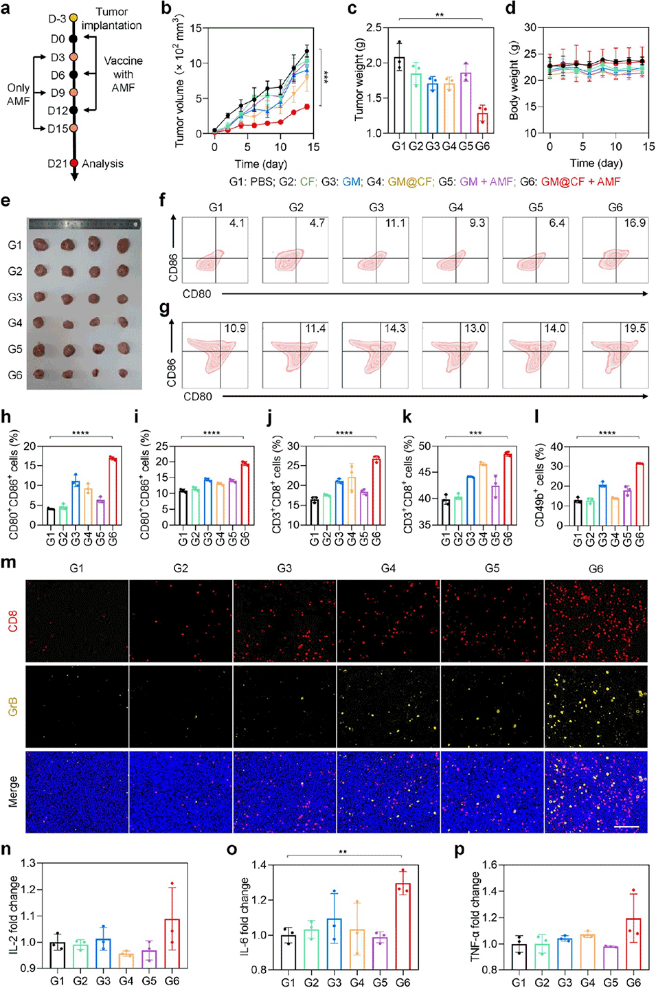
4、在4T1三阴性乳腺癌小鼠模型中,该GM疫苗联合局部AMF热疗可有效促进树突状细胞募集、增强免疫应答并显著抑制肿瘤生长。
5、该联合方案在肿瘤预防模型中使肿瘤体积减少88%,在荷瘤小鼠治疗模型中实现67%的肿瘤生长抑制,且无明显毒副作用,为大规模细胞培养、免疫治疗及癌症疫苗研发提供了多功能解决方案。



图1. GM的制备策略及其在细胞培养与免疫中的应用。(a)GM制备流程示意图;(b)GM用于细胞培养及全肿瘤细胞疫苗制备的流程示意图;(c)GM基全

图2. GM的制备及体外表征

图3. GM用于细胞培养的体外表征

图4. GM介导全肿瘤细胞疫苗制备的体外表征

图5. GM介导全肿瘤细胞疫苗(GM@CF)用于树突状细胞(DC)募集与成熟的体内评估

图6. GM@CF用于肿瘤预防的体内评估

图7. GM@CF疫苗体内抗肿瘤效果评估

图8. GM@CF的体内生物安全性评估
论文链接:https://doi.org/10.1021/acsnano.5c02569
(本文仅供参考学习及传递微流控研究成果,版权归原作者所有,如侵犯权益,请联系删除)






