
导读:
在炎症条件下修复骨缺损仍然是一个重大的临床挑战。在这种情况下,理想的支架材料应该能够实现微创植入,并整合免疫调节、抗感染治疗和增强骨再生的能力。近期,重庆医科大学附属口腔医院张红梅教授团队开发了一种新型的可注射水凝胶微球(CAL@PDA@GMs),该微球通过持续释放活性维生素D3代谢产物——骨化三醇(calcitriol),实现了免疫调节与骨再生的协同促进。这一创新性研究不仅在体外和体内实验中验证了其显著的成骨效果和抗炎能力,还为骨缺损修复提供了一种微创、高效的临床治疗新策略。相关研究以“Injectable hydrogel microsphere orchestrates immune regulation and bone regeneration via sustained release of calcitriol”为题目,发表在期刊《Materials Today Bio》上。
本文要点:
1、本研究开发了一种可注射的骨化三醇负载聚多巴胺-甲基丙烯酰化明胶水凝胶微球(CAL@PDA@GMs),通过微流控技术制备,用于炎症环境下的骨缺损修复。
2、该微球可缓释骨化三醇,具有良好生物相容性与降解性,能清除过量活性氧(ROS),并诱导巨噬细胞从促炎M1表型向抗炎M2表型极化,从而缓解炎症并优化免疫微环境。
3、体外实验表明,CAL@PDA@GMs显著促进骨髓间充质干细胞的成骨分化和矿化,上调成骨相关基因表达。
4、在大鼠颅骨及股骨缺损模型中,该材料有效促进新骨形成,且降解过程与骨再生同步。
5、RNA测序分析揭示其通过调节巨噬细胞表型、抑制核转录因子-κB(NF-κB)和ROS信号通路以及减少促炎细胞因子分泌实现免疫调节。
6、该研究提出了一种通过修复受损组织微环境来增强组织再生的新方法,为大规模骨损伤的临床治疗提供了潜在策略。
微流控技术在制备CAL@PDA@GMs中的关键作用包括:
1、精准控制微球尺寸与均一性
微流控技术制备的微球平均直径为149.45 ± 10.62 μm,尺寸均一,可通过23G针头注射,实现微创植入复杂骨缺损区域。
2、高效药物负载与缓释性能
通过微流控包裹技术,骨化三醇被稳定负载于PDA纳米颗粒中,再嵌入GelMA微球,确保药物活性与长期缓释(30天释放率达37.12%)。
3、多孔结构优化细胞微环境
微流控调控流体动力学参数,形成表面多孔的“蜂窝状”结构(SEM验证),促进细胞附着、迁移及营养物质交换,支持BMSCs存活与分化。
4、可重复性与临床适用性
技术的高度可控性保障了不同批次微球的物理化学性质一致性,为规模化生产提供基础。微球的较小体积和可注射性适应不规则缺损形状,降低手术创伤。
CAL@PDA@GMs的药物释放机制是什么?
1、PDA的物理吸附与缓释
药物负载方式:聚多巴胺(PDA)通过物理吸附作用(如范德华力或氢键)高效负载骨化三醇,形成CAL@PDA复合物。
缓释动力学:在磷酸盐缓冲液(PBS)中,CAL@PDA@GMs表现出持续的药物释放特性:初始10小时内释放约13.55%,30天累积释放率达37.12%。
2、微球多孔结构的扩散控制
多孔结构作用:微流控技术制备的GelMA微球具有均匀的“蜂窝状”多孔结构(孔隙率74.3%),其表面及内部孔隙通过扩散作用调控药物释放速率,确保骨化三醇在局部微环境中长期维持有效浓度(10-5–10-12 M)。
3、材料降解协同释放
降解依赖性释放:GelMA微球在胶原酶II(0.1 U/mL)存在下7天内逐渐降解,降解过程中微球结构的破坏进一步释放嵌入的CAL@PDA纳米颗粒,延长药物作用时间。
4、生物活性维持
药物稳定性:微流控技术的温和条件避免了骨化三醇的生物活性损失,紫外光谱(299 nm吸收峰)与标准曲线(R2=0.9983)验证了释放药物的浓度准确性。

图1.PDA、CAL@PDA和CAL@PDA@GMs的表征。

图2.CAL@PDA@GMs的生物相容性。

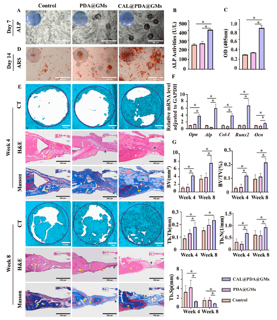
图3.骨髓间充质干细胞体外成骨分化和大鼠颅骨缺损模型体内骨再生。

图4.体外炎症条件下BMSCs的成骨分化和体内炎症环境下大鼠股骨缺损模型的骨再生。

图5.体外抗成骨作用的调控:A)用RAW 264.7细胞制备CM。B)第7天ALP染色的定量分析。C)第14天ARS染色的定量分析。D)ALP和E)ARS染色显微图像显示了不同来源的CM中培养的BMSCs。比例尺:400μm。数据以平均值±标准差表示。*p<0.05表示存在显著差异。

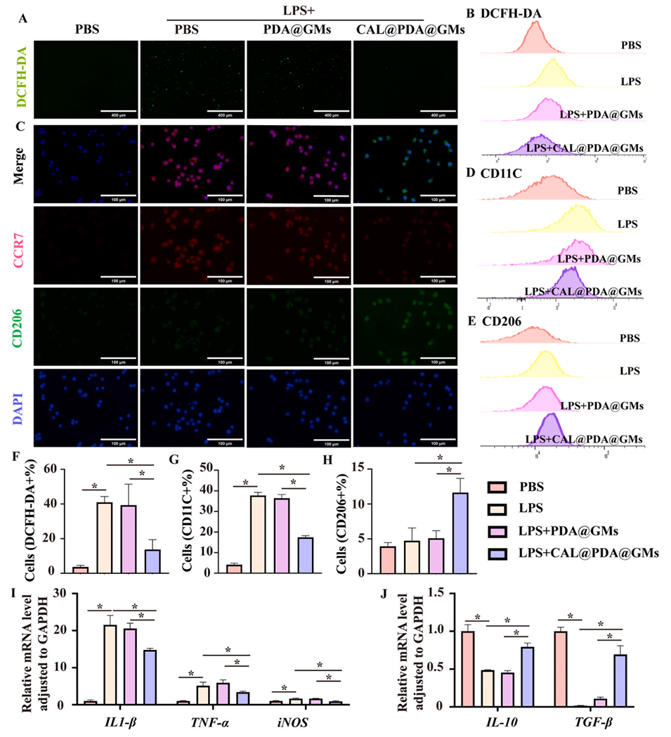
图6.巨噬细胞体外免疫反应。


图7.由LPS刺激并用CAL@PDA@GMs处理的Raw 264.7细胞的转录组测序分析。A)LPS与LPS+CAL@PDA@GMs的维恩图和B)差异基因热图,C)火山图,D)KEGG富集分析。
论文链接:https://doi.org/10.1016/j.mtbio.2025.101687






