
导读
近期,巴斯德研究所的研究人员报告了一种基于液滴微流体技术的单个ASCs动力学分析方法,分析对象是接种了BNT162b2(辉瑞生物技术公司)疫苗的群体。相关研究以“Qualitative monitoring of SARS-CoV-2 mRNA vaccination in humans using droplet microfluidics”为题目,发表在期刊《JCI Insight》上。
本文要点:
1.本文研究了SARS-CoV-2 mRNA疫苗接种后人体免疫反应的特点,发现抗体反应存在高度个体间变异,且随时间逐渐减弱,需要进行加强免疫接种以维持保护性免疫力。
2.通过使用微流控技术和成像方法,对接种疫苗的免疫原始细胞和新冠肺炎康复个体进行了研究,发现了针对SARS-CoV-2刺突受体结合结构域(RBD)的抗体亲和力的高度个体间变异。
3.研究表明,基于微滴技术的方法在快速定性免疫监测方面表现出高效性,有助于优化疫苗接种方案。
全文总结/概括:

利用液滴微流控技术对 SARS-CoV-2 mRNA 疫苗接种进行定性监测的主要研究结果包括:
1、快速跟踪人体对接种 SARS-CoV-2 mRNA 疫苗的免疫反应,可在采样后数小时内获得结果。
2、对原始 Hu-1 SARS-CoV-2 RBD 接种 SARS-CoV-2 mRNA 疫苗后几个时间点的循环 IgG 分泌细胞(IgG-SC)进行特征描述。
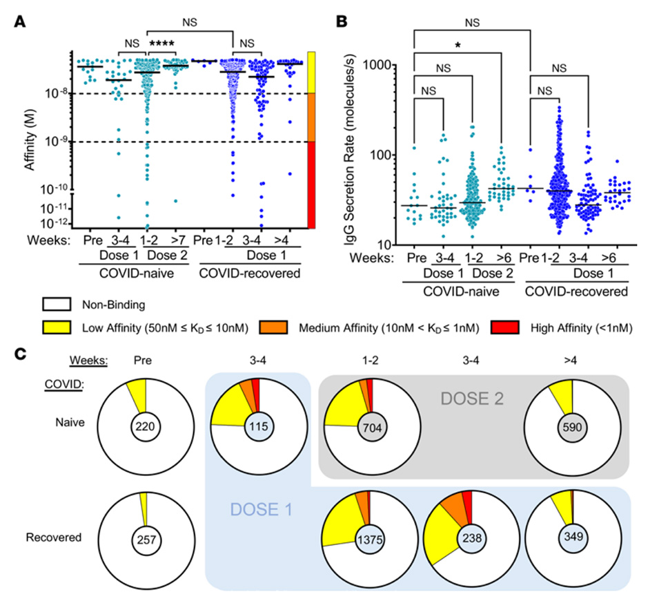
3、在对 COVID-19 病毒免疫者和 COVID-19 病毒康复者接种 mRNA 疫苗后,发现循环 RBD 特异性浆细胞池有类似的扩张和收缩。
4、在 COVID-19 免疫接种者和 COVID-19 恢复者中观察到大多数亲和力较低的 RBD 特异性 IgG-SC,这表明个体间对 RBD 的亲和力存在很大差异。
这些发现为了解接种 SARS-CoV-2 mRNA 疫苗后的免疫反应动态,特别是抗体反应的亲和力和多样性提供了宝贵的见解。

图1.用于检测抗 Hu-1 IgG 分泌细胞的 DropMap 技术。

图2.接种疫苗后的抗 Hu-1 RBD IgG-SC 反应。

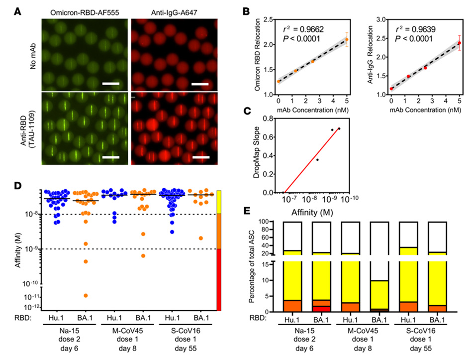
图3.用于检测抗BA.1 IgG 分泌细胞的 DropMap 技术。
论文链接:https://doi.org/10.1172/jci.insight.166602
Previous: 微流控技术下的口服纳米药物制备:突破口服药物治疗的新途径






