开发时间、空间和剂量高度可控的给药系统所面临的主要挑战包括:需要实现精确的个体化释放曲线,应对复杂多变的临床情况,以及满足患者的个体条件。其次,还需要克服药物载体的非特异性刺激反应性、有限的可逆性、稳定性、储存性和生物相容性等限制。此外,定制药物微载体还需要低成本、用户友好型生产平台。

导读
近期,中国科学技术大学徐晓嵘教授团队提出了一种紫外-可见光循环介导的光开关微胶囊(PMC),具有动态渗透性切换能力,可实现精确和定制的药物释放。相关研究以“Programmable Photoswitchable Microcapsules Enable Precise and Tailored Drug Delivery from Microfluidics”为题发表在《ACS Applied Materials & Interfaces》上。
本文要点:
1、本研究介绍了一种新型可编程光开关微胶囊,能够实现精确和定制的药物释放。
2、详细探讨了微胶囊中药物的释放模型和理论方程,并提出了在实验中准确预测药物释放的方法。
3、还讨论了该技术在药物传递领域的应用前景,并展示了相关的研究成果。
全文总结/概括:

可编程光开关微胶囊具有以下优势:
1、高度可控的药物释放:通过UV或可见光的选择性照射,实现对药物释放的高度可控性,包括时间、空间和剂量控制。
2、多功能性:除了光响应性,这些微胶囊还具有磁性、影像学特性等,为个性化药物传递和栓塞治疗提供了巨大潜力。
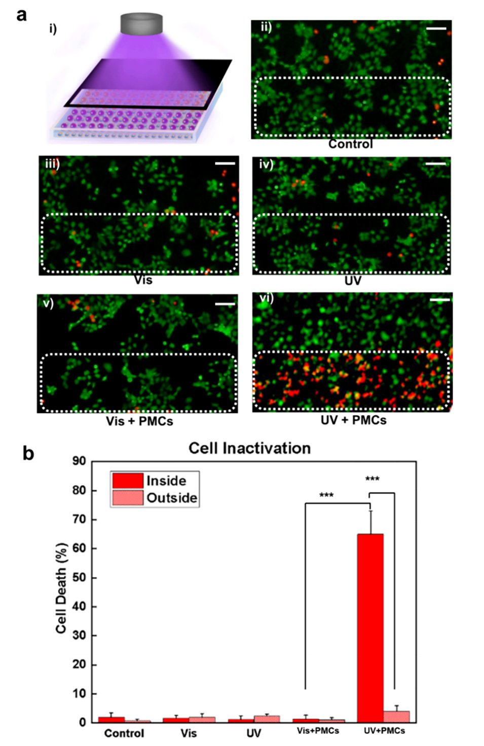
3、精准的癌症治疗:可用于精准的肿瘤细胞治疗,通过选择性的UV照射,实现对肿瘤细胞的精准灭活,展现了治疗效果。
4、可移除性和生物降解性:这些微胶囊可以通过磁场移除,即使未被移除,也有望被生物降解。
5、用于栓塞治疗:在栓塞治疗中具有快速栓塞、高药物负载、精准药物传递和MRI等功能,有助于提高治疗效果。
光开关微胶囊在癌症治疗和栓塞治疗中的潜在应用如下:
光开关微胶囊因其独特的性质,在癌症治疗和栓塞疗法中具有潜在的应用前景。在癌症治疗中,这些微胶囊可用于精确和定制的药物输送,实现空间定制的药物控制释放模式以及个性化和精确的治疗。它们还能被紫外线选择性激活,使所需区域的肿瘤细胞失活,从而显示出治疗效果和可模式化癌细胞治疗的实用性。
在栓塞治疗方面,光开关微胶囊可用于经导管动脉化疗栓塞(TACE)。它们具有快速栓塞、高载药量、精确给药和磁共振成像等功能,而且可生物降解和拆卸。此外,包裹有磁性纳米颗粒的磁性微囊可在栓塞后用于磁共振成像,以防止经导管部署过程中发生异位栓塞。此外,在栓塞和灭活肿瘤细胞后,微胶囊可在磁场作用下被移除,即使未被移除的微胶囊预计也会被生物降解。这种方法可以将高浓度的化疗药物输送到肿瘤,而不会增加全身浓度,促进肿瘤缺血和坏死。因此,光开关微胶囊有望为个性化给药和栓塞治疗提供一种新方法。

图1.具有可编程光释放功能的多功能微胶囊的图示,用于精确和定制的药物递送。

图2.光开关微滴和微球的表征。

图3.光开关微滴和微球的表征。

图4.PMCs的表征。

图5.PMCs的表征。

图6.用于定制药物递送的PMCs。

图7.用于肿瘤细胞治疗体外模型的PMCs。

图8.用于体外化学栓塞实验的PMCs。
论文链接:https://doi.org/10.1021/acsami.3c17621
Previous: 北京航空航天大学樊瑜波教授&邓小燕教授:可复制动态弯曲流-固界面的微流控器官芯片
Next: 一张图读懂综述:微流控定制肿瘤治疗药物输送系统






