背景介绍:
帕金森病(PD)是继阿尔茨海默病之后第二大常见的神经退行性疾病,其病理特征主要是黑质多巴胺能神经元的死亡和多巴胺分泌减少,导致震颤、肢体僵硬、面部僵硬等症状。目前的治疗策略主要围绕多巴胺回调展开,但现有药物只能暂时改善运动症状,无法减缓或阻止疾病进展,并伴有诸如幻觉、认知障碍等副作用。PD的发病机制尚不明确,涉及氧化应激、线粒体功能障碍、炎症、自噬和α-突触核蛋白聚集毒性等多种因素。
天然生物材料衍生的纳米药物具有生物利用度高、靶向能力强、能穿越血脑屏障等优势,为PD的新疗法研究提供了可能。间充质干细胞(MSCs)因其高增殖、多向分化和免疫调节能力,成为PD治疗的潜在临床材料。特别是MSC衍生的天然细胞膜与生物材料结合构建的药物递送系统,具有靶向性好和生物安全性高的优点。

导读:
近期,中国中医科学院杨洪军课题组利用微流控电穿孔芯片制备了间充质干细胞衍生的类神经元细胞膜包裹的姜黄素PLGA纳米颗粒(MM-Cur-NPs),并探讨其在PD中的治疗效果和机制。相关研究以“Microfluidics-enabled mesenchymal stem cell derived Neuron like cell membrane coated nanoparticles inhibit inflammation and apoptosis for Parkinson’s Disease”为题目,发表在期刊《Journal of Nanobiotechnology》上。
本文要点:
1、本研究利用微流控电穿孔芯片制备了间充质干细胞衍生的类神经元细胞膜包裹的姜黄素PLGA纳米颗粒(MM-Cur-NPs),并探索其在PD中的治疗效果和机制。
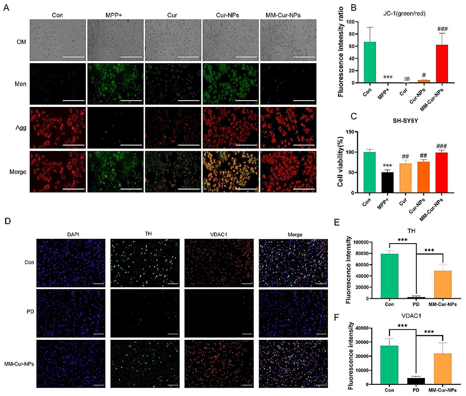
2、MM-Cur-NPs在体外能够保护神经元免受损伤,恢复线粒体膜电位,降低氧化应激。
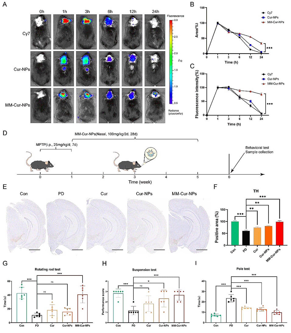
3、在PD小鼠模型中,MM-Cur-NPs能够改善运动障碍,修复受损的酪氨酸羟化酶(TH)神经元,并且能够在大脑中分布,24小时内代谢延迟。
4、给药1小时后,MM-Cur-NPs在大脑中分布,多种神经递质如多巴胺显著上调。
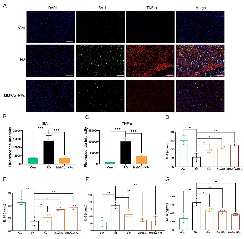
5、通过RNA测序发现,MM-Cur-NPs能够调节与炎症反应相关的基因表达,上调抗炎因子,抑制促炎因子。
6、MM-Cur-NPs不仅可以减少神经元凋亡、抑制小胶质细胞标志物IBA-1和炎症,还可以上调神经元线粒体蛋白VDAC1的表达并恢复线粒体膜电位。
7、这项研究提出了一种基于纳米颗粒的神经保护治疗策略,为PD的药物治疗开辟了新途径。同时,该研究还为利用生物材料设计药物递送系统提供了新思路。
全文总结/概括:

MM-Cur-NPs通过以下机制实现对帕金森病(PD)的治疗效果:
1、靶向递送和脑部积累:
MSC衍生的类神经元细胞膜包覆,赋予纳米颗粒靶向性,使其能够特异性地递送至脑部,并通过血脑屏障,在脑部积累。
这种靶向递送方式可以提高药物在脑部的浓度,增强治疗效果,并减少对其他器官的副作用。
2、神经保护作用:
姜黄素本身具有抗氧化、抗炎和神经保护作用。
MM-Cur-NPs可以保护神经元免受MPP+等神经毒素的损伤,并修复受损的线粒体,降低氧化应激。
3、改善运动障碍:
MM-Cur-NPs可以促进黑质区域TH神经元的恢复,并提高纹状体中多巴胺的分泌,从而改善PD患者的运动障碍症状。
4、抑制炎症反应:
MM-Cur-NPs可以抑制小胶质细胞的增殖和炎症反应,并上调抗炎因子,抑制促炎因子的表达。
抑制炎症反应可以减轻神经元损伤,改善PD患者的病情。
5、修复线粒体功能:
MM-Cur-NPs可以修复受损的线粒体,提高线粒体的膜电位,降低氧化应激。
线粒体功能的恢复可以改善神经元的能量代谢,减轻神经元损伤。
利用微流控芯片技术制备MM-Cur-NPs具有以下优势:
1、高效制备:微流控芯片可以实现纳米颗粒的快速、高效制备,提高生产效率。
2、可控性强:微流控芯片可以精确控制流体流动和反应条件,例如温度、压力、反应时间等,从而精确控制纳米颗粒的尺寸、形貌和表面性质。
3、均一性好:微流控芯片可以实现纳米颗粒的批量化生产,并保证纳米颗粒的尺寸和形貌高度均一,提高纳米颗粒的质量和稳定性。
4、可重复性高:微流控芯片的制备过程可重复性高,可以保证每次制备的纳米颗粒具有相同的性质,有利于纳米药物的临床应用。
5、降低成本:微流控芯片技术可以减少试剂消耗,降低生产成本,提高纳米药物的性价比。
6、便携性强:微流控芯片体积小,便于携带,可以实现纳米药物的现场制备,方便临床应用。
7、可定制化:微流控芯片可以根据不同的需求进行设计和改造,例如改变芯片的尺寸、形状、通道结构等,以满足不同纳米药物的制备需求。

图1.纳米颗粒的制备和表征。

图2.纳米材料在MPTP诱导的PD小鼠中的分布和疗效评估。

图3.MM-Cur-NPs对PD患者脑组织影响的代谢物及mRNA分析。

图4.MM-Cur-NPs对PD患者脑组织影响的mRNA分析。

图5.MM-Cur-NPs对大脑炎症和外周炎症的影响。

图6.MM-Cur-NPs对神经元线粒体的影响。
原文链接:https://doi.org/10.1186/s12951-024-02587-1






