骨关节炎(OA)是一种常见的退行性关节疾病,是老年人致残的首要原因。干细胞疗法是治疗早期OA软骨损伤的有希望的策略,但存在成本高、干细胞存活率低、分化效率有限等问题。镁离子(Mg2+)在组织再生和修复中发挥重要作用,但其在OA治疗中的具体机制尚需进一步探究。

近期,宁波大学彭兆祥团队与华中农业大学黄成龙团队合作,开发了一种新型生物活性水凝胶微球(MDGM-Ps),通过精确释放镁离子和血小板衍生生长因子-BB,有效招募干细胞并诱导其向软骨细胞定向分化,以治疗骨关节炎。相关研究以“Hydrogel microspheres for stem cell recruitment and induction of directed differentiation in osteoarthritis therapy”为题目,发表在期刊《Chemical Engineering Journal》上。
本文要点:
1、研究了不同浓度的Mg2+对骨髓间充质干细胞(BMSCs)分化的影响,发现240μg/mL的Mg2+浓度最有利于诱导BMSCs向软骨细胞分化。
2、利用微流控技术制备了Mg2+负载的生物活性水凝胶微球(MDGMs),并通过共孵育将血小板源性生长因子BB(PDGF-BB)负载到MDGMs上,形成PDGF-BB和Mg2+共负载的水凝胶微球(MDGM-Ps)。
3、MDGM-Ps表现出良好的生物相容性,能有效促进干细胞迁移和趋化,并通过PI3K-AKT-HIF-1α信号通路诱导干细胞向软骨细胞分化。
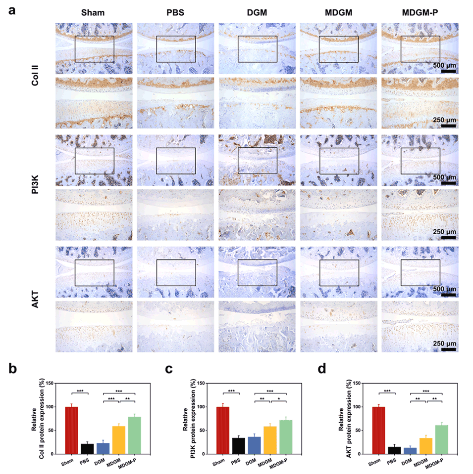
4、体内实验表明,MDGM-Ps能够维持关节软骨基质,减缓骨关节炎的进展,其治疗机制也与PI3K-AKT信号通路的调节有关。
5、该研究提出了一种利用生物活性水凝胶微球招募和诱导内源性干细胞修复关节软骨的新策略,为骨关节炎的治疗提供了新的思路。
水凝胶微球的制备过程主要包括以下步骤:
1、制备多巴胺甲基丙烯酰胺(DMA):将多巴胺盐酸盐和N-乙基二丙胺溶解在乙腈中,脱氧后加入甲基丙烯酸N-琥珀酰亚胺酯(NHSMA),在摇床上反应过夜,然后通过柱色谱分离并干燥得到DMA。
2、水相和油相的准备:水相由DMA、光引发剂和甲基丙烯酸酯化明胶(GelMA)组成,经超声混合;油相由Span 80和矿物油组成。
3、微流控技术制备微球:通过微流控芯片调整水相和油相的流速比,形成DMA/GelMA滴液,经紫外线(UV)照射交联形成水凝胶微球(DGMs)。
4、洗涤和冻干:将得到的DGMs用异丙醇和去离子水反复洗涤,然后在-80℃下冻干过夜,得到冻干的DGMs。
5、制备不同Mg2+含量的水凝胶微球:通过在水相中混合不同比例的氯化镁和GelMA,制备不同Mg2+含量的水凝胶微球(MDGMs)。
6、PDGF-BB的负载:将冻干并灭菌的MDGMs与含有PDGF-BB的溶液在4℃下孵化过夜,然后离心去除上清液,得到PDGF-BB和Mg2+共负载的水凝胶微球(MDGM-Ps)。
镁离子在骨关节炎治疗中的优势包括:
1、促进组织再生:镁离子能够刺激骨和软骨细胞的增殖与分化,促进受损组织的再生。
2、增强细胞迁移:镁离子有助于内源性干细胞的迁移,促进其向损伤部位聚集,加速修复过程。
3、良好的生物相容性:镁离子在体内具有良好的相容性,减少了免疫反应和不良反应的风险,适合临床应用。
4、成本效益高:镁离子相对廉价且易于获取,降低了治疗的整体成本,便于广泛应用。
5、调节信号通路:镁离子通过激活PI3K-AKT信号通路,促进干细胞的定向分化,增强软骨修复效果。
这些水凝胶微球通过以下机制促进干细胞的招募:
1、化学吸引:水凝胶微球通过持续释放血小板衍生生长因子BB(PDGF-BB),发挥其化学吸引作用,有效招募内源性干细胞至损伤区域。
2、微环境调节:微球的三维多孔结构为干细胞提供了一个类似细胞外基质的微环境,有助于干细胞的黏附、迁移和增殖。
3、缓释特性:水凝胶微球的缓释特性确保了治疗因子如PDGF-BB在损伤部位的持续、稳定存在,延长了干细胞招募和分化的时效。
4、生物相容性:微球使用的材料具有高度生物相容性,减少了对周围组织的免疫反应和炎症刺激,为干细胞的迁移和聚集创造了有利条件。
5、物理结构:水凝胶微球的特定微米级尺寸和多孔性物理结构,增加了细胞接触面积,促进了干细胞的附着、生长和定向分化。

图1.不同Mg2+浓度对骨髓间充质干细胞的影响。

图2.水凝胶微球的表征。

图3.水凝胶微球的体外细胞毒性。

图4.MDGM-Ps诱导BMSCs定向分化。

图5.MDGM-Ps促进细胞迁移和趋化性。

图6.大鼠OA模型的放射学评估。

图7.动物实验的组织学分析。

图8.动物实验的免疫组织化学评估。
原文链接:https://doi.org/10.1016/j.cej.2024.154798






