研究背景:
糖尿病是一种复杂的代谢疾病,主要特征为血糖水平升高和胰岛素抵抗,严重影响患者的生活质量。糖尿病足溃疡是糖尿病的常见并发症,约25%的糖尿病患者会出现此类溃疡,其中20%可能发展为中度至重度溃疡,甚至需要截肢。这一问题给全球医疗系统带来了巨大挑战。
糖尿病伤口的愈合过程复杂,涉及多个生理阶段,包括炎症反应、肉芽组织形成和上皮再生。糖尿病伤口通常由于缺血、低氧、高血糖和慢性炎症反应而愈合缓慢,导致炎症细胞浸润、血管新生障碍和胶原沉积减少。因此,改善糖尿病伤口的愈合效果需要针对这些关键问题的综合治疗。
近年来,工程聚合物水凝胶因其优良的生物相容性而受到广泛关注,成为组织修复敷料的研究重点。然而,传统水凝胶的纳米级孔结构限制了细胞和血管的渗透,进而影响了组织再生。因此,微流控技术被引入以制造具有微米级结构的水凝胶微球。这些微球具有较高的比表面积和可控性,能够有效填充不规则伤口,并促进细胞的迁移和增殖,从而提高组织修复的效果。

导读:
近期,成都中医药大学瞿燕教授、张晨副研究员团队利用微流控技术和中药成分白及多糖(Bletilla striata polysaccharide, BSP)开发了一种新型的纳米复合水凝胶微球,结合了20(S)-原人参二醇(PPD),旨在改善糖尿病伤口的愈合效果。PPD具有促进血管生成的潜力,而BSP则能调节糖尿病伤口的免疫微环境,减少炎症反应,促进再上皮化和肉芽组织形成,从而加速愈合过程。相关研究以“Microfluidic-engineered Chinese herbal nanocomposite hydrogel microspheres for diabetic wound tissue regeneration” 为题目,发表在期刊《Journal of Nanobiotechnology》上。
本文要点:
1、本研究利用微流控技术制备了以中药白及多糖(BSP)为主要材料的纳米复合水凝胶微球(PPD-Lipo@HMs),用于糖尿病伤口组织修复。
2、天然活性成分20(S)-原人参二醇(PPD)以脂质体(PPD-Lipo)的形式包封在水凝胶微球中,所得PPD-Lipo@HMs具有较大的比表面积、可调节的机械性能和优异的生物相容性。
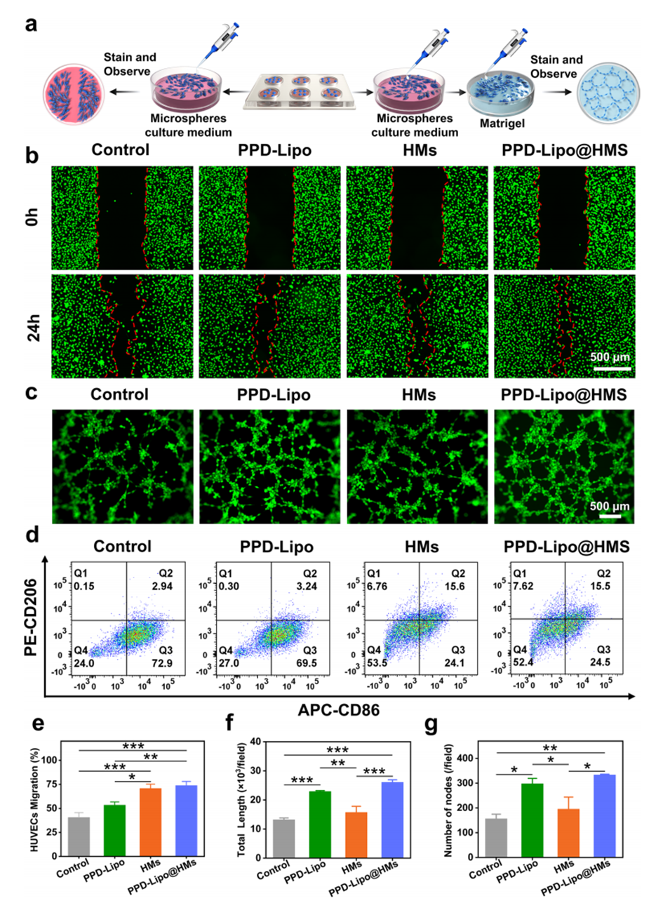
3、研究表明,PPD-Lipo@HMs能够刺激血管内皮因子的产生,进而增强内皮细胞的迁移、血管管腔形成、新血管生长和组织修复。
4、PPD-Lipo@HMs积聚产生的微球支架能够有效覆盖受损组织,促进成纤维细胞和内皮细胞的附着、扩散和增殖。
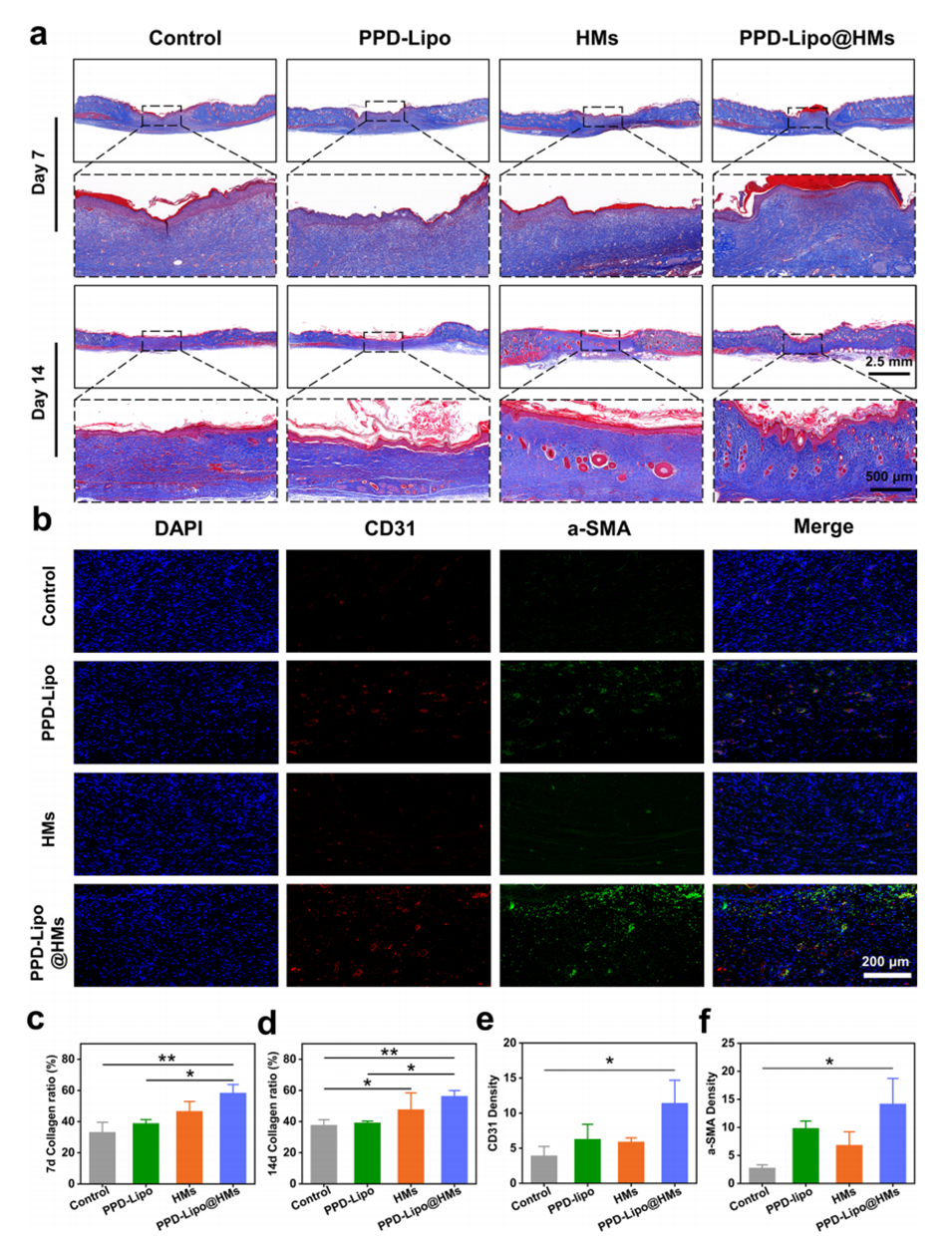
5、BSP能够调节受损组织的免疫微环境,减少炎症,促进再上皮化和肉芽组织形成,加速血管生成和胶原蛋白沉积,最终实现组织修复。
6、研究结果强调了微流控制备PPD-Lipo@HMs在解决糖尿病伤口组织修复的复杂挑战方面的卓越疗效,从而肯定了微流控工程技术在组织修复应用中的巨大潜力。
微流控技术在制备PPD-Lipo@HMs过程中的主要优势如下:
1、精确的尺寸控制:微流控技术能够精确调控微球的尺寸和形态,确保PPD-Lipo@HMs的一致性和可预测的药物释放动力学。
2、高单分散性:通过微流控技术制备的微球具有高度的单分散性,确保每个微球的大小和性质接近,从而实现均匀的药物释放和一致的治疗效果。
3、灵活的配方设计:微流控技术支持在微球中封装多种活性成分,包括PPD脂质体和其他治疗分子,提供高度的灵活性和定制化的治疗方案。
4、可控的药物释放:微流控技术可以调整微球的孔隙结构和表面特性,从而控制药物的释放速率和模式,实现PPD的持续和可控释放。
5、生物相容性和温和操作:微流控技术通常在温和的条件下操作,能够最大程度地减少对生物活性分子的损害,提高PPD-Lipo@HMs的生物相容性,降低免疫反应和毒性风险。
6、自动化和高通量:微流控系统可以实现自动化操作,提高生产效率,减少人为误差,增强制备过程的可重复性,适合大规模生产。
PPD-Lipo@HMs在糖尿病伤口修复中的作用机制主要包括以下几个方面:
调节免疫微环境:
PPD-Lipo@HMs中的BSP可以靶向调节巨噬细胞向M2表型转化,减少创面炎症反应。
这有助于创面愈合过程中从炎症期向修复期的顺利过渡。
促进血管新生:
PPD-Lipo中的PPD能够有效刺激内皮细胞的增殖和管腔形成,促进血管新生。
PPD-Lipo@HMs持续释放PPD进一步增强了这一过程,为创面提供必要的氧气和营养物质供应。
促进细胞迁移和增殖:
PPD-Lipo@HMs能够有效填充创面,为细胞提供良好的生长环境。
促进成纤维细胞和内皮细胞的迁移和增殖,加速创面愈合。
增加胶原沉积:
PPD-Lipo@HMs可以显著促进创面胶原沉积,增强创面的张力强度。
为后续的组织重建奠定基础。
综上所述,PPD-Lipo@HMs通过调节免疫微环境、促进血管新生和细胞增殖等机制,有效加速了糖尿病创面的修复过程。这种中药成分与微流控技术的结合为糖尿病创面修复提供了一种创新性的解决方案。

图1.纳米复合水凝胶微球通过促进血管生成和减少炎症反应加速糖尿病伤口愈合的示意图。

图2.PPD-Lipo和PPD-Lipo@HMs的表征。

图3.HMs和PPD-Lipo@HMs的溶胀、热重和降解特性表征。

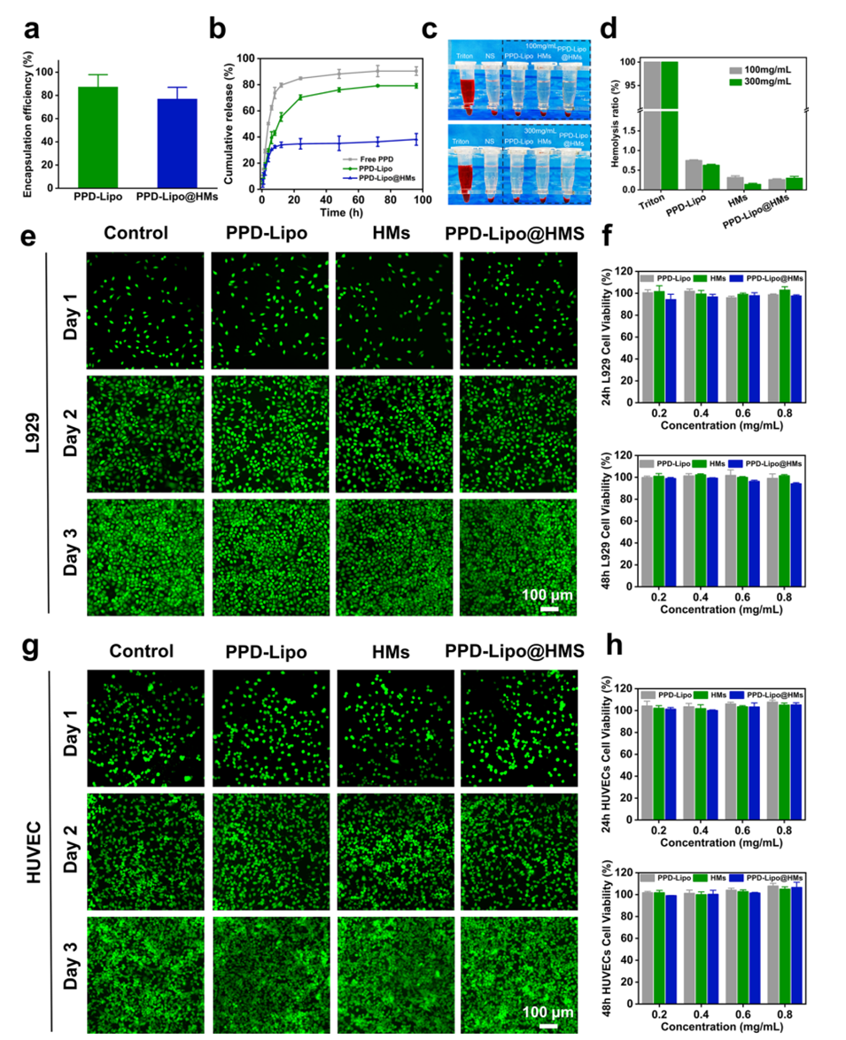
图4.PPD-Lipo@HMs的体外释放和生物相容性。

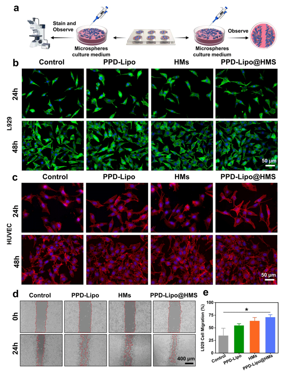
图5.PPD-Lipo@HMs的细胞骨架染色和细胞划痕。

图6.细胞划痕、管形成和巨噬细胞极化。

图7.PPD-Lipo@HMs促进糖尿病患者全层皮肤损伤模型中的伤口愈合。

图8.PPD-Lipo@HMs促进糖尿病伤口胶原沉积和血管生成的体内研究。

图9.PPD-Lipo@HMs对缺损皮肤炎症微环境的影响。
论文链接:https://doi.org/10.1186/s12951-024-02998-0
Previous: 基于微流控技术一步合成各向异性磁性聚合物Janus颗粒






