
导读:
软骨细胞衰老和润滑减少在年龄相关性骨关节炎(OA)的发病机制中发挥着关键作用。近期,南方医科大学南方医院崔壮教授、吴航天博士和佛山大学汪军副教授等人通过微流控技术合成了一种高润滑性和高药物负载的水凝胶微球,以改善与年龄相关的骨关节炎(OA)。相关研究以“Zwitterion-Lubricated Hydrogel Microspheres Encapsulated with Metformin Ameliorate Age-Associated Osteoarthritis”为题目,发表在期刊《Advanced Science》上。
本文要点:
1、在本研究中,利用微流体技术通过磺基甜菜碱(SB)改性透明质酸甲基丙烯酸酯的自由基聚合,设计并制备了高度润滑和载药的水凝胶微球(Met@SBHA)。
2、该共聚物含有大量SB和羧基,能够通过水合作用提供高润滑性,并与二甲双胍(Met)形成静电负载相互作用,产生高药物负载以减缓软骨细胞衰老。
3、机械、摩擦学和药物释放分析表明,Met@SBHA微球具有增强的润滑性能和持久的药物释放能力。
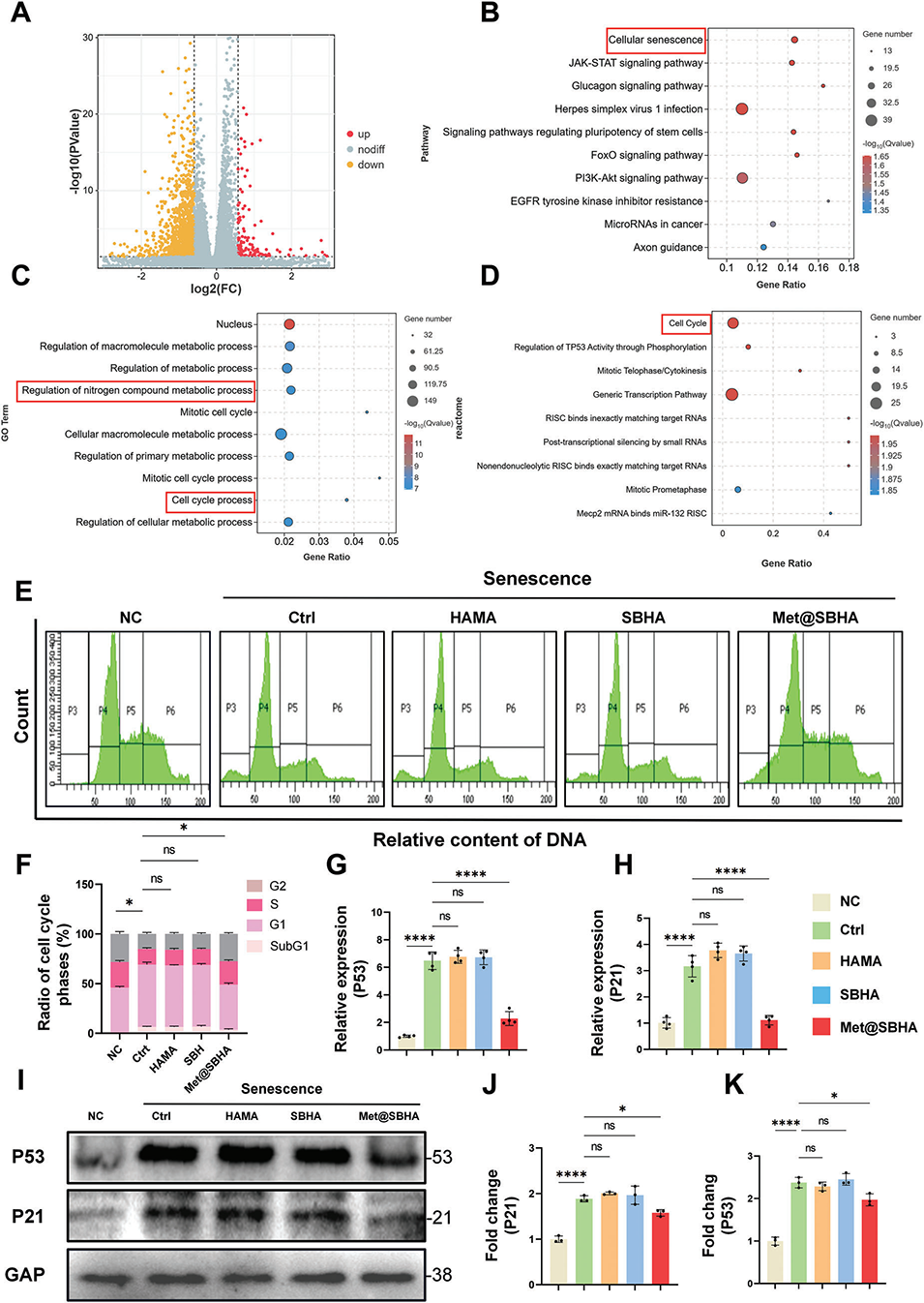
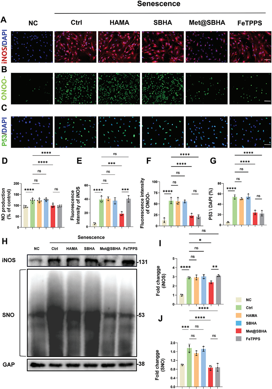
4、RNA测序(RNA-seq)分析、网络药理学和体外实验显示,Met@SBHA在对抗软骨细胞衰老方面具有显著效果,诱导一氧化氮合酶(iNOS)被确定为其调节的关键蛋白。
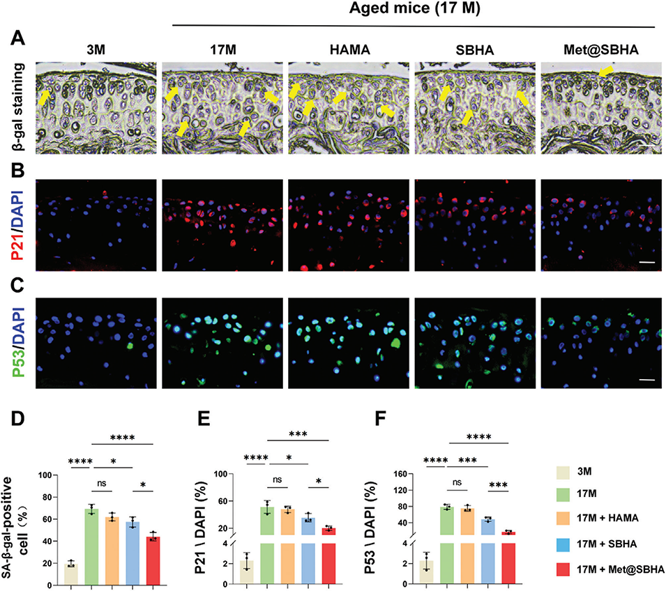
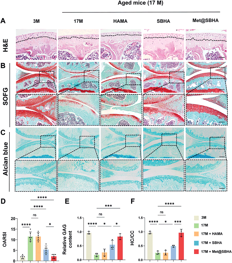
5、值得注意的是,关节内注射Met@SBHA在老年小鼠中显著改善了软骨衰老和骨关节炎(OA)发病机制。
制备该水凝胶微球的关键成分包括:
1、透明质酸甲基丙烯酸酯(HAMA):通过甲基丙烯酸酐修饰透明质酸(HA),赋予其光固化特性,是水凝胶微球的主要基材,提供良好的生物相容性和机械性能。
2、磺基甜菜碱(SB):SB作为一种两性离子化合物,通过化学接枝到HAMA上,形成HAMA-SB(SBHA)共聚物,显著提升微球的润滑性能和水化能力。
3、二甲双胍(Metformin, Met):一种抗衰老药物,通过静电作用负载到带负电荷的SBHA微球上,用于缓解软骨细胞衰老,同时抑制炎症反应。
4、光引发剂:用于微球的光聚合过程,促进HAMA-SB的交联固化,确保微球的形态稳定性和功能性。
上述成分协同作用,制备出具有优异润滑性能和药物缓释能力的水凝胶微球,适用于软骨修复及抗衰老治疗。
水凝胶微球(Met@SBHA)在治疗年龄相关骨关节炎中具有多项优势,主要包括以下几点:
1、生物相容性和安全性
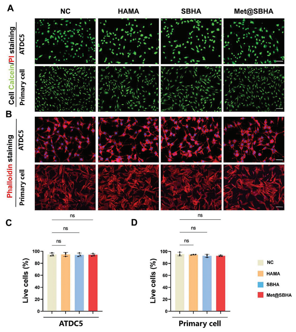
在体内实验中,Met@SBHA表现出良好的生物相容性和安全性,没有明显的毒性反应,适合用于临床应用。
2、卓越的润滑性能
通过将带有两性离子(zwitterionic)结构的磺基甜菜碱(SB)与透明质酸甲基丙烯酸酯(HAMA)结合,Met@SBHA微球展现出显著的润滑特性,能够有效降低关节内的摩擦系数(COF),减少关节磨损和炎症。
3、药物缓释能力
Met@SBHA能够通过静电作用负载抗衰老药物二甲双胍(Met),并实现持续的药物释放。这种持续释放有助于在关节腔内维持药物的有效浓度,增强治疗效果。
4、减轻炎症反应
Met@SBHA能够显著降低与衰老相关的炎症因子(如IL-1β和IL-6)的表达,从而减轻OA的炎症反应,为软骨组织的修复创造有利的环境。
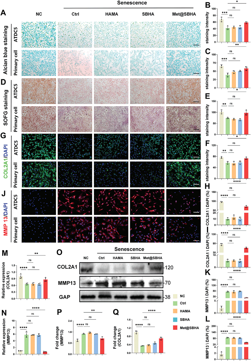
5、调控软骨细胞代谢稳态
Met@SBHA通过调节iNOS/ONOO-/P53信号通路,减轻软骨细胞的衰老,促进细胞增殖,调控软骨细胞的代谢稳态,从而减缓OA的进展。
6、双重功能
Met@SBHA不仅可以增强关节润滑,还能减轻软骨细胞的衰老。这种双重作用结合了物理保护和生物治疗,显著提高了治疗OA的综合效果。
综上所述,Met@SBHA通过其良好的生物相容性、优越的润滑性能、持续的药物释放、减轻炎症反应以及调控细胞代谢的多重机制,成为治疗年龄相关骨关节炎的有前景的策略。

图1.Met@SBHA的原理和制备。

图2.Met@SBHA水凝胶微球的制备与表征。

图3.Met@SBHA细胞毒性和细胞相容性的体外评估。

图4.Met@SBHA在体外缓解软骨细胞衰老。

图5.Met@SBHA在体外缓解软骨细胞衰老。

图6.网络药理学分析和分子对接揭示NOS2(iNOS)是Met调控衰老的靶基因。

图7.Met@SBHA通过影响iNOS/ONO-/P53通路减轻软骨细胞衰老。

图8.Met@SBHA在体外协调软骨细胞的代谢稳态。

图9.Met@SBHA的体内生物相容性和生物安全性。

图10.Met@SBHA减缓老年小鼠软骨的衰老过程。

图11.Met@SBHA有效缓解年龄相关骨关节炎的软骨退化。

图12.Met@SBHA减轻年龄相关OA发病机制。
论文链接:
https://doi.org/10.1002/advs.202402477






