
导读:
近期,重庆医科大学附属第一医院骨科黄伟教授、赵辰博士、雷一霆博士等人合作开发了一种注射用矿化水凝胶微球,通过提供理想的矿化环境和基质刚度,促进骨细胞网络重建和智能骨再生,为治疗大段骨缺损提供了一种新颖的策略。相关研究以“Injectable mineralized hydrogel microspheres for accelerated osteocyte network reconstruction and intelligent bone regeneration”为题目,发表在期刊《Journal of Controlled Release》上。
本文要点:
1、本研究开发了一种可注射的矿化水凝胶微球,旨在加速骨细胞网络重建和智能骨再生。
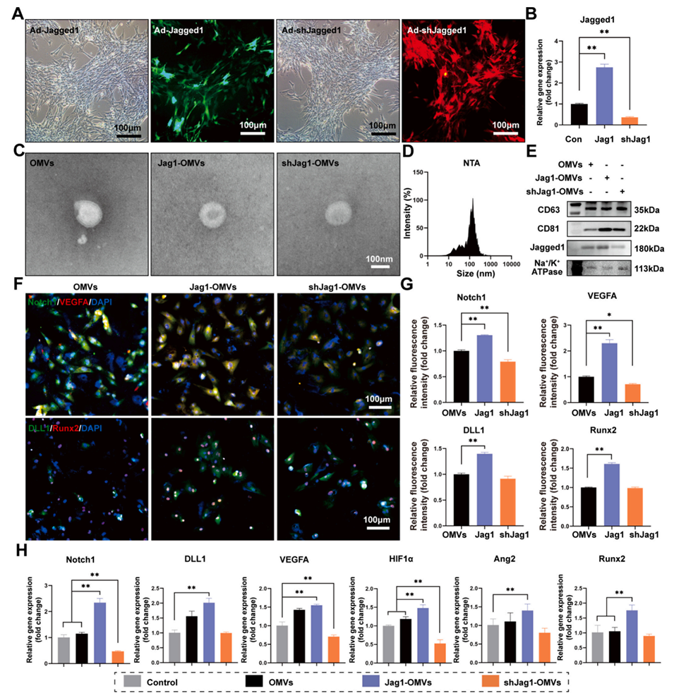
2、该微球提供矿物质丰富的环境和最佳基质刚度,促进骨细胞分化,并通过高Jagged1表达的骨细胞来源囊泡空间激活Notch信号通路。
3、微球由明胶甲基丙烯酸酯(GelMA)、海藻酸盐甲基丙烯酸酯(AlgMA)和骨细胞膜囊泡(OMVs)通过气体剪切微流体技术和光聚合制备,随后进行原位预矿化,形成矿化微球。
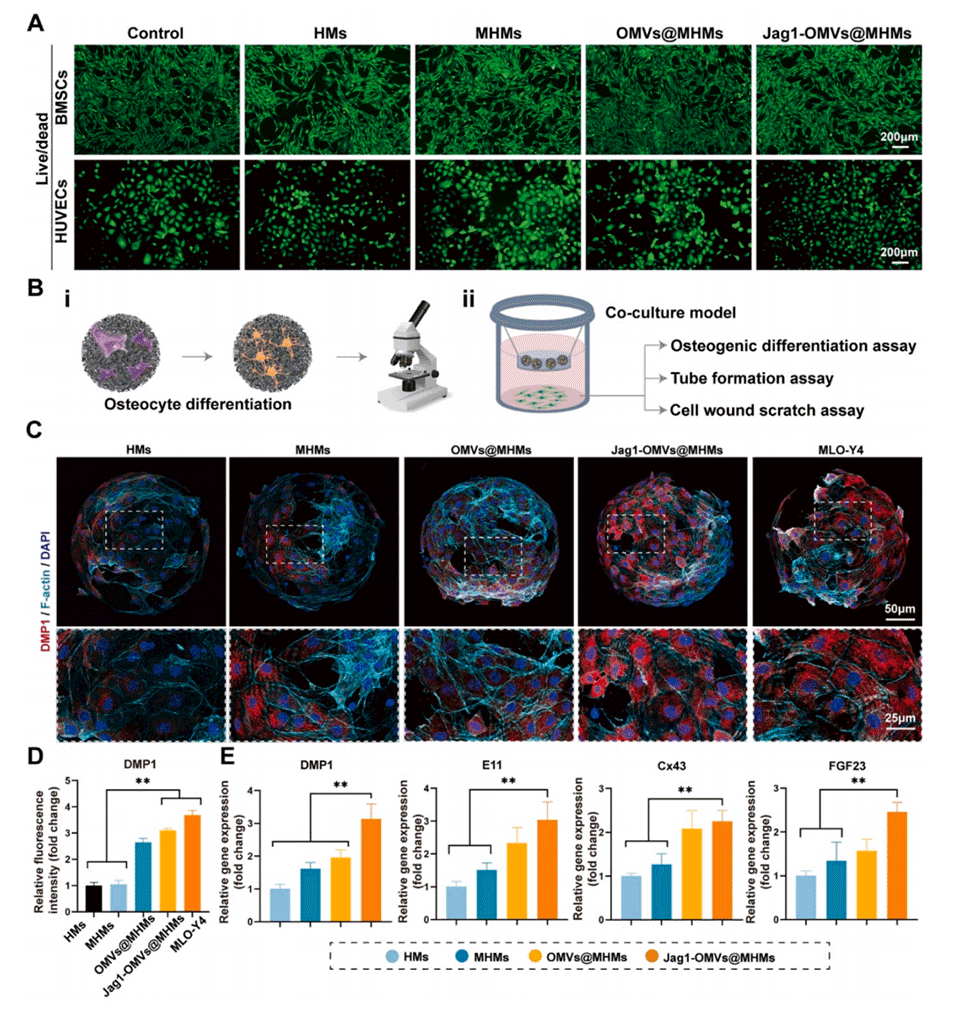
4、体外实验显示,矿化微球有效促进骨髓来源间充质干细胞(BMSCs)的成骨分化,并增强血管形成潜力。
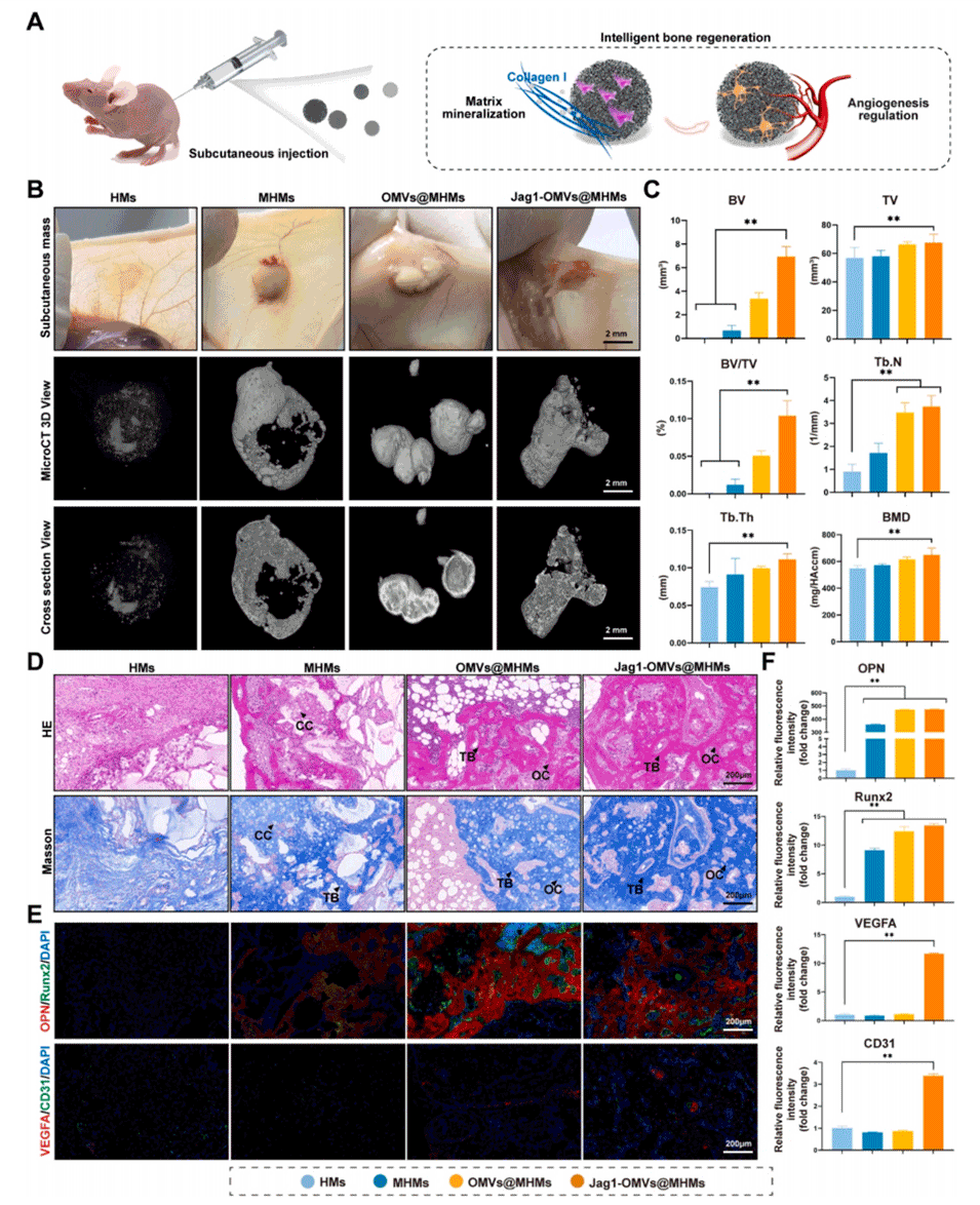
5、在小鼠骨缺损模型中,这些微球加速了缺损愈合,表明其在临界尺寸骨缺损修复中的应用潜力。
矿化水凝胶微球的制备过程如下:
1、材料准备
- 通过化学改性合成甲基丙烯酸明胶(GelMA)和甲基丙烯酸海藻酸盐(AlgMA)。
- 在4°C条件下,将Gel或Alg溶解于超纯水中,随后加入甲基丙烯酸(MA)和氢氧化钠(NaOH)溶液。
- 经过3天的透析处理以去除杂质后,进行冻干处理以确认改性完成。通过核磁共振氢谱(1H NMR)确认GelMA和AlgMA的成功合成。
2、微球制备
- 使用气体剪切微流控系统制备微球。水相溶液包括GelMA(4 wt%)、AlgMA(0.5 wt%)、Jag1-OMVs(0.1 wt%)以及光引发剂(0.5 wt%)。
- 利用氮气(流速为1 L/min)进行气体剪切,液相喷嘴为30G,气相喷嘴为18G。
- 生成的微滴收集于200 mM的氯化钙溶液中,并通过蓝光交联15分钟,形成初步的水凝胶微球。
3、矿化处理
- 将初步形成的水凝胶微球交替浸入200 mM的磷酸三钠(Na3PO4)溶液和200 mM的氯化钙(CaCl2)溶液中,每次浸泡30分钟,总矿化时间为24小时。
- 这种循环矿化技术能够在微球的三维结构中动态形成无定形磷酸钙晶体,最终生成矿化水凝胶微球。
4、形态和特性测试
- 微观结构观察:使用扫描电子显微镜(SEM)检测微球的表面和内部形貌。结果显示,矿化后的微球表面形成多凸起结构,内部存在纳米级晶体。
- 矿物组成分析:通过傅里叶变换红外光谱(FTIR)和X射线衍射(XRD)分析确认矿物成分为无定形磷酸钙。
- 机械性能测试:使用流变仪测量微球的压缩模量。矿化处理后的微球压缩模量显著提高,达到65 kPa,与天然骨微环境相匹配。
5、生物活性负载与功能验证
- 激光共聚焦显微镜(LSCM)检测显示,Jag1-OMVs在微球内分布均匀,且具有较高的负载能力(0.166%)。
- 此外,矿化水凝胶微球表现出优异的生物相容性和可注射性,能够通过21G针头进行局部注射。
与传统的骨修复材料相比,矿化水凝胶微球具有以下显著优势:
1、提供理想的力学环境:
- 矿化水凝胶微球通过动态矿化形成无定形磷酸钙颗粒,其压缩模量显著提升至65 kPa,接近天然骨微环境的力学特性(5–40 kPa),增强了成骨诱导能力。
- 与仅具支撑作用的传统矿物支架相比,矿化水凝胶通过逐步矿化实现了理想的硬度和弹性平衡,有助于骨髓间充质干细胞(BMSCs)向骨细胞分化。
2、促进骨细胞网络重建:
- 矿化水凝胶微球为骨细胞提供一个高矿化水平的三维微环境,加速了骨细胞标志物(如DMP1、Runx2)的表达,显著推进了骨细胞网络的成熟构建。
- 高Jagged1表达的囊泡(Jag1-OMVs)的加入激活了Notch信号通路,引导骨细胞的成骨转化,并增强了骨网络的功能调控能力。
3、显著增强血管生成:
- 矿化水凝胶微球中嵌入的Jagged1囊泡不仅增强了VEGFA和CD31的表达,还促进了h型血管的生成,这种血管被证明对加快骨修复尤为关键。
- 相较传统矿物材料,矿化微球能更有效地促进微血管形成,确保骨修复区域的血供。
4、优异的生物相容性和可注射性:
- 微球直径为21 ± 23.6 μm,可以通过21号针头实现微创注射,克服了传统矿物材料的低渗透性和难以均匀分布的问题。
- 经过矿化的水凝胶微球可在体内保持长时间稳定,同时不会引发显著炎症反应,适合长效骨修复。
5、智能骨修复功能:
- 微球通过矿化和Notch通路的结合,实现对骨修复区域的动态调控,具备“智能”响应能力,能够协调骨修复和血管化双重过程。
综上,矿化水凝胶微球集成了力学支持、生物活性和智能骨修复的综合功能,较传统骨修复材料显著提升了治疗效果,是治疗临界尺寸骨缺损的有前景的方案。

图1.Jag1-OMVs的形态表征和生物学功能。

图2.矿化水凝胶微球(MHMs)的形态表征。

图3.矿化水凝胶微球的生物相容性和骨细胞转化能力。

图4.矿化水凝胶微球促进成骨分化能力和血管生成活化。

图5.低炎症环境下矿化水凝胶微球骨细胞网络再生潜力的评价。

图6.矿化水凝胶微球治疗SD大鼠严重骨缺损模型的影像学评价。

图7.矿化水凝胶微球治疗SD大鼠严重骨缺损模型的组织学评价。

图8.SD大鼠临界骨缺损模型中矿化水凝胶微球的免疫荧光评价。
论文链接:https://doi.org/10.1016/j.jconrel.2025.02.002






