局部炎症调节和干细胞疗法在椎间盘退变(IDD)的治疗中引起了广泛关注。然而,严重的氧化应激和有限的髓核(NP)样干细胞分化在很大程度上损害了生物材料植入的治疗效果。水凝胶微球因其出色的注射性和流动性,以及对NP组织的轻微压缩,成为IDD治疗的理想载体。

近期,华中科技大学同济医学院附属协和医院张宇坤教授团队联合化学与化工学院朱锦涛教授、蒋皓副研究员等人,开发了一种负载骨髓间充质干细胞(BMSCs)的可注射水凝胶微球,通过调节炎症微环境、促进髓核样分化和细胞外基质再生,为IDD的治疗提供了一种新型有效的策略。相关研究以“Injectable hydrogel microspheres promoting inflammation modulation and nucleus pulposus-like differentiation for intervertebral disc regeneration”为题目,发表在期刊《Journal of Controlled Release》上。
本文要点:
1、本研究开发了一种由Wnt5a模拟肽Foxy5-和抗氧化肽接枝甲基丙烯酰化明胶基质(GFA)组成的可注射水凝胶微球,作为IDD治疗的干细胞递送系统。
2、GFA水凝胶微球利用微流控技术制备并封装骨髓来源的间充质干细胞(BMSCs),可有效抑制氧化应激和炎症,促进BMSCs向髓核样细胞分化,并调节细胞外基质代谢平衡。
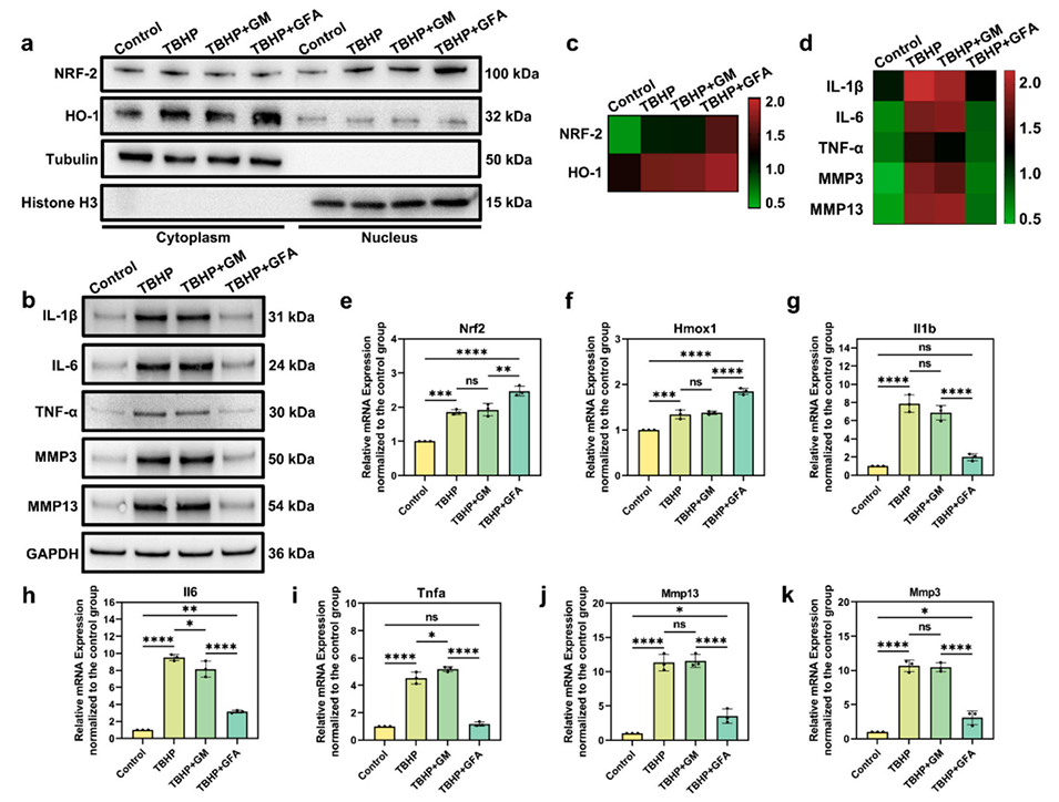
3、体外实验表明,GFA微球通过抑制IL-17B/NF-κB信号通路有效地消除活性氧,下调炎症水平,同时通过CaMKK2/PKA/SOX9信号通路有效刺激BMSCs的髓核样分化,从而达成NP基质生成与降解的再平衡。
4、在体内大鼠IDD模型中,负载BMSCs的GFA微球可减轻局部炎症,维持椎间盘高度,并促进椎间盘再生。
5、总之,本研究介绍了一种负载BMSCs的可注射水凝胶微球作为调节微环境和缓解IDD进展的一种有前途的疗法。

这种水凝胶微球(GFA)是通过微流控技术制备的。具体步骤如下:
1、合成甲基丙烯酰化明胶(GelMA):将明胶与甲基丙烯酸酐反应,合成具有光交联特性的GelMA。
2、合成修饰肽:通过固相肽合成(SPPS)方法,合成Wnt5a模拟肽Foxy5的甲基丙烯酰化衍生物(Foxy5-MA)和抗氧化肽(AOP)的甲基丙烯酰化衍生物(AOP-MA)。
3、制备前驱体溶液:将GelMA溶解在细胞培养基中,加入Foxy5-MA、AOP-MA以及光引发剂Irgacure 2959,形成GFA前驱体溶液。
4、微流控装置制备微球:使用微流控装置,将GFA前驱体溶液(分散相)和含有Span 80的油酸(连续相)同时引入流动聚焦系统。通过调节两相流速,形成均匀的GFA液滴。
5、光交联固化:将GFA液滴暴露于紫外光(365 nm)下进行交联,使其固化为水凝胶微球。
6、清洗和纯化:用异丙醇和75%乙醇多次洗涤微球,去除残留的油相和表面活性剂,最终用去离子水清洗,得到纯净的GFA水凝胶微球。
这种微流控技术可以精确控制微球的尺寸和均一性,同时避免对内部细胞(如BMSCs)造成损伤,使其成为一种理想的细胞载体和治疗平台。
采用微流控技术制备GFA微球具有以下显著优势:
1、尺寸可控性和均一性
通过调节分散相和连续相的流速,可以精确控制微球的直径。例如,当水相的流速为1 mL/h且油相流速分别设为5 mL/h、10 mL/h和20 mL/h时,可制备直径分别为211.7 ± 4.4 μm、163.0 ± 12.3 μm和123.8 ± 3.8 μm的微球。这种技术确保了微球具有良好的均一性。
2、减少对载物(如细胞)的损伤
微流控技术的温和加工条件和流体分散过程,可最大限度减少机械剪切力对骨髓间充质干细胞(BMSCs)的损伤,从而保护其生物活性。
3、高通量制备能力
微流控装置能够实现GFA水凝胶微球的连续化生产,简化了传统制备过程中的多步操作,提高了制备效率。
4、促进材料组合与多功能设计
微流控技术支持通过分散相与连续相的自由设计,整合多种功能成分,如Wnt5a模拟肽(Foxy5)和抗氧化肽(AOP),增强微球的生物活性。
5、精确控制微球的内部结构
通过技术控制,所制备的GFA微球具有多孔结构,提供更多的比表面积以提升氧气和营养物质的交换效率,从而促进载荷细胞的存活和繁殖。
总之,微流控技术在GFA微球制备中提供了精确、可控和功能化的制造方案,大幅提高了材料性能和生产效率,同时确保了生物相容性和安全性。

图1.GFA水凝胶微球的制备与表征。

图2.Foxy5-MA和AOP-MA与GM水凝胶微球结合的功能评价。

图3.GFA水凝胶微球支持BMSCs的存活和增殖。

图4.GFA水凝胶微球激活了BMSCs的内源性抗氧化能力,降低了炎症水平。

图5.GFA水凝胶微球促进BMSCs的NP样分化。

图6.BMSC负载GFA水凝胶微球体内效应的放射学评估。


图7.不同组椎间盘的组织学和免疫组织化学评估。
论文链接:https://doi.org/10.1016/j.jconrel.2025.02.016
Previous: 青岛大学马庆明教授团队创新研发全水相微流控核壳微粒,精准聚焦伤口愈合各阶段!
Next: 一图读懂综述:微流控技术在纳米药物递送中的应用






