
导读:
益生菌是一种对宿主有益的活性微生物,对身体健康具有诸多益处。然而,它们在胃肠道运输过程中的活力是一个问题。近期,成都中医药大学瞿燕教授、张晨特聘副研究员等人以天然可食性多糖凉粉草多糖(MCP)为原料,通过微流控技术制备了具有pH响应性和胃酸保护功能的水凝胶微胶囊,用于口服益生菌的肠道靶向递送,显著提高了益生菌在胃肠道中的存活率和递送效率。相关研究以“Microfluidic design and preparation of hydrogel microcapsules of Mesona chinensis polysaccharide: Characterization, pH-responsive behavior and gastrointestinal protection for Lactobacillus plantarum”为题目,发表在期刊《International Journal of Biological Macromolecules》上。
本文要点:
1、本研究利用微流控技术制备了以凉粉草多糖(MCP)为原料的水凝胶微胶囊(MCM),旨在实现生物活性物质的精准肠道靶向递送。
2、结果表明,制备的MCM具有高单分散性、稳定的形态和均匀的粒径(737.25±10.40–511.65±10.99μm),在模拟体液中表现出良好的pH响应性。
3、体内成像证实了微胶囊的靶向和保护作用,其在肠道中的滞留时间比游离组更长。在模拟胃液中,MCM能够形成一层致密的保护层,提高植物乳杆菌的存活率和储存稳定性。
4、研究表明,MCM是一种具有胃酸保护和肠道靶向能力的有效载体,有望扩大MCP在功能性食品和药品中的应用,并为生物活性物质的递送提供了新思路。
该水凝胶微胶囊的制备步骤如下:
1、制备水相溶液:称取适量的凉粉草多糖(MCP)溶解于纯水中,配制成1.5%(w/v)的水溶液。该溶液在35℃下搅拌过夜以确保完全溶解,然后通过离心去除气泡。
2、制备油相溶液:配制含有2%(v/v)Span 80的正癸醇溶液,作为油相。
3、制备交联液:在正癸醇中加入1%(w/v)的醋酸钙二水合物粉末,搅拌至完全溶解,作为交联液。
4、微流控装置生成MCP液滴:将水相和油相分别装入10 mL注射器(内径为10.58 mm)中,并连接到微流控芯片,确保连接处密封无泄漏。设置水相流速为0.4 mL/h,油相流速为4 mL/h。在芯片的T形结处,水相在油相的剪切作用下形成均匀的液滴。
5、交联固化:将生成的MCP液滴引入含有钙离子的交联液中,通过钙离子与MCP中的羧基发生交联反应,形成稳定的水凝胶微胶囊。
6、清洗与保存:用乙醇和水交替洗涤微胶囊,去除表面的油相,最后干燥并密封保存以备后续使用。
MCP微胶囊的pH响应机制主要基于其分子链上丰富的羧基(-COOH)在不同pH环境下的质子化和去质子化行为,从而实现对内含物的保护和靶向释放。具体来说:
1、在酸性环境(如模拟胃液,pH 1.2)中:
羧基质子化形成-COOH,分子链收缩,微胶囊结构变得紧密,有效阻止胃酸和消化酶的渗透,保护内含物。
2、在中性或弱碱性环境(如模拟肠液,pH 6.8和模拟结肠液,pH 7.8)中:
羧基去质子化形成-COO-,分子链伸展,微胶囊结构变得松散,吸收水分膨胀并逐渐降解,从而释放内含物。
这种pH响应性使得MCP微胶囊在胃中保持稳定,在肠道中靶向释放,为内含物提供了良好的保护和递送性能。

图1:MCM制备示意图(a),及其耐胃酸特性和肠道靶向降解能力(b)。

图2:MCM的制备与表征。(a)MCM的扫描电子显微镜(SEM)图像及其局部放大图。(b)MCM的SEM图像和能量色散光谱(EDS)分析,其中C、N、O和Ca元素以不同颜色显示。(c)微胶囊中各元素的能谱分析。(d)和(e)分别表示各元素的原子重量比例和重量百分比。(f)MCP和MCM的傅里叶变换红外光谱(FT-IR)。(g)MCP和MCM在30–600°C下的重量损失曲线。(h)热重DTG曲线。


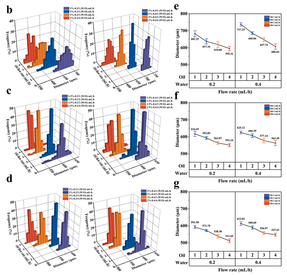
图3:微流控装置参数与液滴尺寸之间的关系。(a)用于制备微胶囊的微流控装置由两台恒流泵和一个微流控芯片组成,I-VI表示芯片中液滴的剪切过程。(b-d)分别表示在1%、1.5%和2%浓度下,水相流速为0.2 mL/h或0.4 mL/h,油相流速为1 mL/h、2 mL/h、3 mL/h和4 mL/h时的微胶囊粒径分布。(e-g)分别对应于在不同流速和浓度下的平均粒径。

图4:MCM的膨胀和降解特性。(a)MCM的膨胀率。(b)在SGF(模拟胃液)、SIF(模拟肠液)和SCF(模拟结肠液)中不同时间点的MCM显微图像。(c)在EP管中与不同模拟体液孵育的MCM图像。(d)不同时间点降解后的MCM粒径。(e)不同时间点的MCM降解率。

图5:DiR@lipos的表征以及荧光标记MCM的共聚焦显微镜图像。(a)DiR@lipos的粒径分布和多分散指数(PDI)。(b)DiR@lipos的zeta电位。(c)MCM的粒径分布,N = 100。(d)MCM显微镜黑白图像及不同荧光通道图像,绿色表示含有FITC的脂质体,红色表示MCP溶液。(e)MCM的三维共聚焦显微镜图像。


图6:动物体内实验。(a)脂质体或微胶囊灌胃给小鼠后的小鼠体内成像。(b)小鼠的活体成像荧光图像。(c)各组小鼠的荧光表达水平。(d)解剖后各组小鼠整个肠段的荧光表达水平。(e)小鼠整个肠段的荧光分布。(f)小鼠小肠、盲肠和结肠在各时间点的荧光表达水平。每组数据的N = 5,*p < 0.05,**p < 0.01,***p < 0.001。


图7:MCM对植物乳杆菌的保护作用。(a)MCM-LP的扫描电子显微镜(SEM)图像,可在表面和孔隙中观察到完整的植物乳杆菌。(b)经SGF消化后的MCM-LP。(c)游离植物乳杆菌和MCM-LP经胃酸消化后的细菌计数。(d)植物乳杆菌的存活率。(e)经胃酸消化后的MCM-LP释放的植物乳杆菌和正常培养下的植物乳杆菌的SEM图像(不同放大倍数)。每组数据的N = 3,*p < 0.05,**p < 0.01,***p < 0.001。
论文链接:https://doi.org/10.1016/j.ijbiomac.2025.140446
Previous: 一图读懂综述:微流控技术在纳米药物递送中的应用






