肠道被认为是人体最大的免疫器官,由上皮细胞、免疫细胞和微生物群组成。大量证据表明,肠道免疫失衡会导致肠道炎症的发展。因此,保持肠道免疫系统的微妙平衡对人体健康至关重要。

近期,南通大学附属医院顾志峰教授、朱玉娟研究员和徐州市第一人民医院副主任医师任义乐等人成功构建了一种基于玉米醇溶蛋白保护的层级微球递送系统,通过胃酸耐受外壳和肠道靶向时序释放策略,实现纳米酶快速清除活性氧、微藻长效调节肠道菌群的双重协同作用。相关研究以“Programmed micro-nano hierarchical microspheres for the regulation of gut immunity”为题发表于期刊《Chemical Engineering Journal》。通过体外巨噬细胞极化调控、肠道类器官屏障修复实验及DSS诱导的小鼠结肠炎模型证实,该系统可显著抑制炎症因子分泌、促进组织再生并恢复肠道菌群稳态,为IBD治疗提供了新型智能递送方案。
本文要点:
1、本文开发了一种新型程序化微纳核壳微球,用于调节肠道免疫以治疗炎症性肠病(IBD)。
2、该微球以玉米醇溶蛋白为保护外壳,内部核壳结构分别包裹微藻(Chlamydomonas reinhardtii)和二氧化铈纳米酶。
3、玉米醇溶蛋白层可抵御胃酸降解,进入肠道后经酶解触发纳米酶快速释放,其类酶活性可有效清除活性氧(ROS)并缓解炎症;随后微藻核心释放,通过益生效应调节肠道菌群,延长抗炎作用。
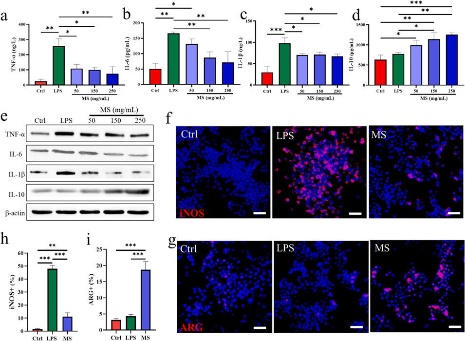
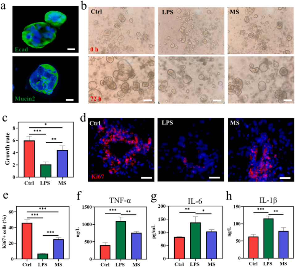
4、体外实验表明,该递送系统能抑制巨噬细胞促炎因子分泌,促进M2型极化,并维持人肠道类器官屏障功能。
5、在DSS诱导的结肠炎小鼠模型中,微球治疗显著改善肠道病理损伤,减少胶原沉积,恢复黏液屏障蛋白表达,并调节肠道菌群多样性,增加Clostridia等有益菌丰度。
6、该层级递送系统通过时序释放策略协同发挥免疫调节作用,为IBD治疗提供了新思路。
微流控电喷雾技术在制备层级微球中的核心优势是什么?其在规模化生产中的潜在挑战如何解决?
微流控电喷雾技术的核心优势在于其高精度控制微球结构的能力:
精准核壳设计:通过同轴喷射不同流体(如含微藻的内核溶液与含纳米酶的外壳溶液),可实现均匀的核壳分层结构,确保功能组分的时序释放。
尺寸一致性:微流控技术能生成单分散性微球(如本文中直径分布为380-520 nm),这对药物递送系统的可控性和重复性至关重要。
然而,其规模化生产面临以下挑战:
设备复杂性:微流控芯片的精细加工和高电压控制需要精密设备,增加生产成本。
产量限制:传统微流控技术通量较低,难以满足工业化需求。
为了解决这些挑战,可以采取以下潜在解决方案:
并行化微流控阵列:通过多通道芯片设计提高单位时间内的微球产量。
材料与工艺优化:开发低成本、耐腐蚀的芯片材料(如PDMS),并探索连续化生产工艺。
智能化调控:结合机器学习算法实时监测微球形成过程,动态调整电压或流速,提升良品率。
微球治疗IBD的原理
1、胃酸耐受与肠道靶向释放
Zein保护层:在胃酸中保持微球完整,防止活性成分提前降解。
酶响应释放:肠道环境中,胰蛋白酶等分解Zein涂层,触发纳米酶(CeO2)快速释放。
2、纳米酶清除活性氧(ROS)
CeO2纳米酶具有类SOD、CAT和•OH清除活性,显著降低巨噬细胞和肠道组织中的ROS水平,抑制炎症因子(TNF-α、IL-6)分泌。
3、微藻调节肠道菌群与免疫
微藻(Chlamydomonas reinhardtii)核心释放后,促进益生菌(如Clostridia)增殖,恢复菌群多样性。
微藻代谢产物诱导抗炎因子IL-10分泌,促进巨噬细胞向M2型极化,修复肠道屏障(Mucin2、Occludin表达上调)。
4、协同抗炎与组织修复
体外验证:抑制肠道类器官炎症反应,促进上皮增殖(Ki67表达增加)。
体内疗效:在DSS诱导的小鼠结肠炎模型中,显著减轻肠道损伤、减少胶原沉积,并恢复黏液屏障功能。

图1.程序化微纳层级微球示意图,该微球通过调节肠道免疫在IBD中展现出显著的治疗效果。CR,莱茵衣藻。

图2.微纳层级水凝胶微球的表征。

图3.层级结构微球的功能特性。

图4.微球的抗炎效果与巨噬细胞的关系。

图5.微球对人肠类器官炎症反应的影响。

图6.微球在DSS诱导的结肠炎小鼠中的治疗效果。

图7.正常小鼠和DSS诱导的结肠炎小鼠经治疗后的肠道组织特征。

图8.微球治疗后肠道菌群的多样性和组成分析。
论文链接:https://doi.org/10.1016/j.cej.2025.159446
Previous: 微流控生成具有可调核壳形态与释药特性的载药聚合物微胶囊






