
导读:
高尿酸血症(HUA)是因尿酸(UA)过量产生或肾脏排泄功能不好引起的常见代谢性疾病,可导致严重肾损伤。近期,浙江大学周民教授团队创新性地开发了一种基于微藻的口服药物递送微球(Eug/Lut@HAMA)。利用微流控技术将具有尿酸吸附能力的裸藻(Eug)和能抑制尿酸生成的木犀草素(Lut)封装于具有肠道粘附性的甲基丙烯酰化透明质酸(HAMA)中,实现了药物的缓释与靶向递送。研究证实该微球能有效降低血尿酸水平,并通过抗炎、抗氧化及抗纤维化等多重机制显著改善尿酸诱导的肾损伤。相关研究以“Microalgae-based drug delivery microspheres for treatment of hyperuricemia with renal injury”为题目,发表在期刊《Nano Today》上。
本文要点:
1、本研究开发了一种口服微球策略(Eug/Lut@HAMA),通过微流控技术将裸藻(Euglena, Eug)和木犀草素(Luteolin, Lut)封装在甲基丙烯酰化透明质酸(HAMA)微球中。
2、Eug能吸附UA促进排泄,Lut抑制黄嘌呤氧化酶(XOD)减少UA生成,HAMA微球提供粘附性和缓释保护。
3、该微球减少了胃部药物损失,延长了肠道滞留时间,实现活性成分的持续释放。
4、体外和体内(急/慢性HUA模型)实验表明,Eug/Lut@HAMA能有效降低血清UA水平及肾功能指标(肌酐、尿素氮),并通过抗炎、抗氧化和抗纤维化作用改善肾脏病理损伤和氧化应激。
5、研究证实该微球口服安全性良好,为治疗伴肾损伤的高尿酸血症提供了一种新型、有效且安全的策略。



Scheme 1: 用于治疗伴有肾损伤的高尿酸血症的微藻基药物递送微球示意图。

图1.Eug/Lut@HAMA的合成与表征。

图2.体外Eug/Lut@HAMA对降低UA有良好的效果。

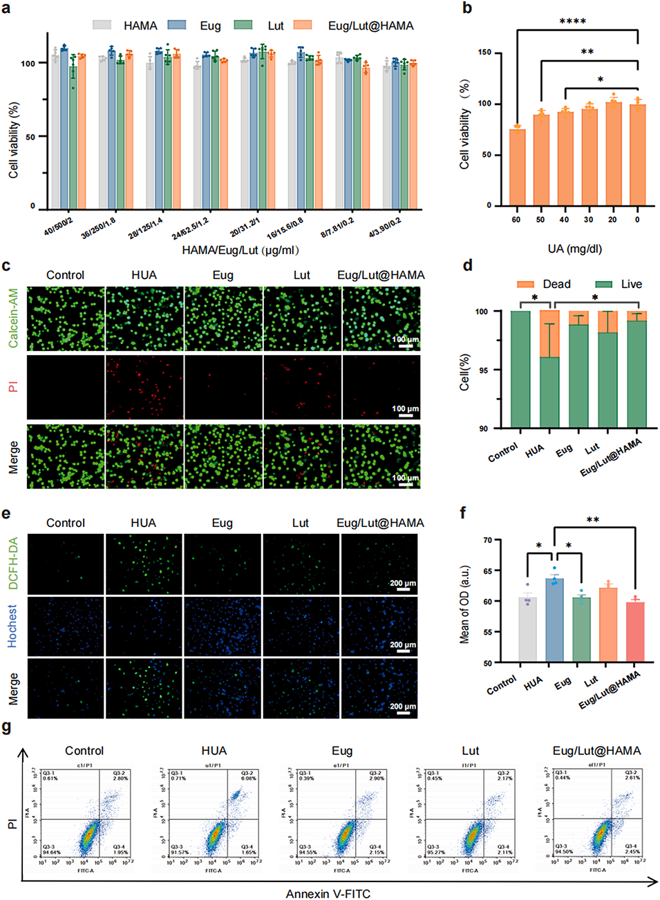
图3.体外Eug/Lut@HAMA对UA诱导的HK-2细胞显示出有效的保护作用。

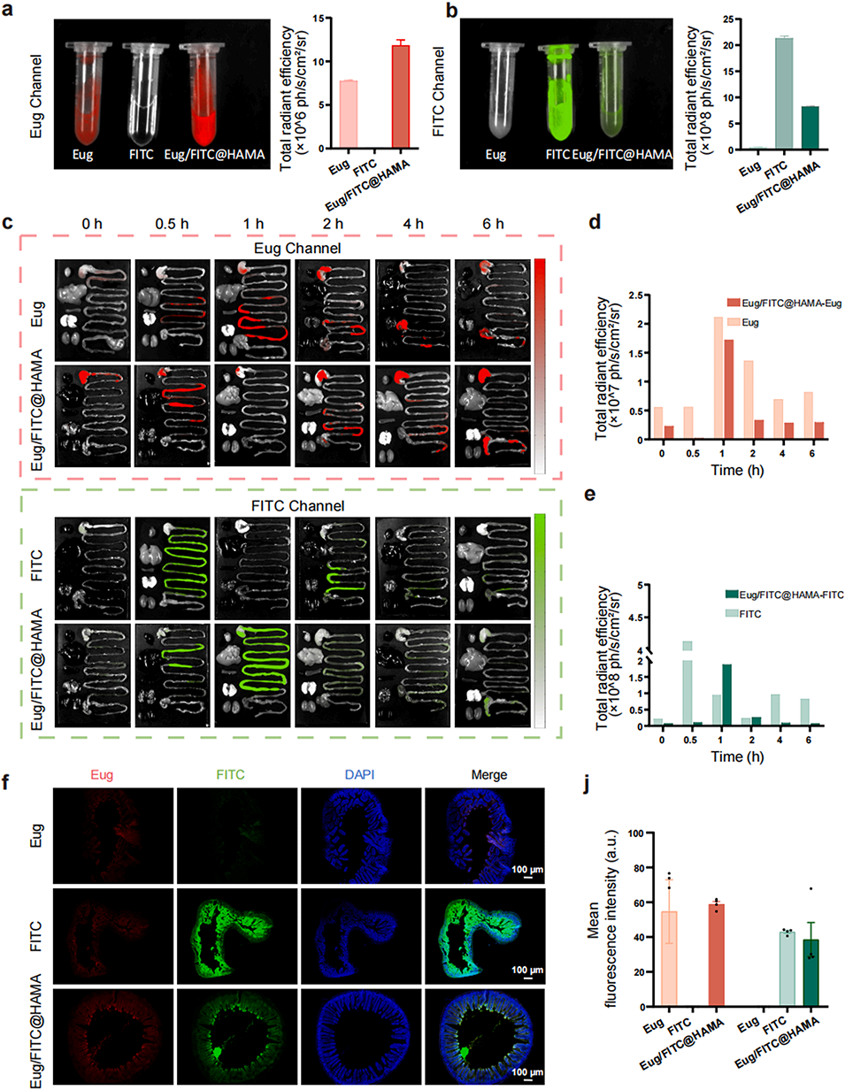
图4.Eug/FITC@HAMA的体内荧光成像和生物分布。

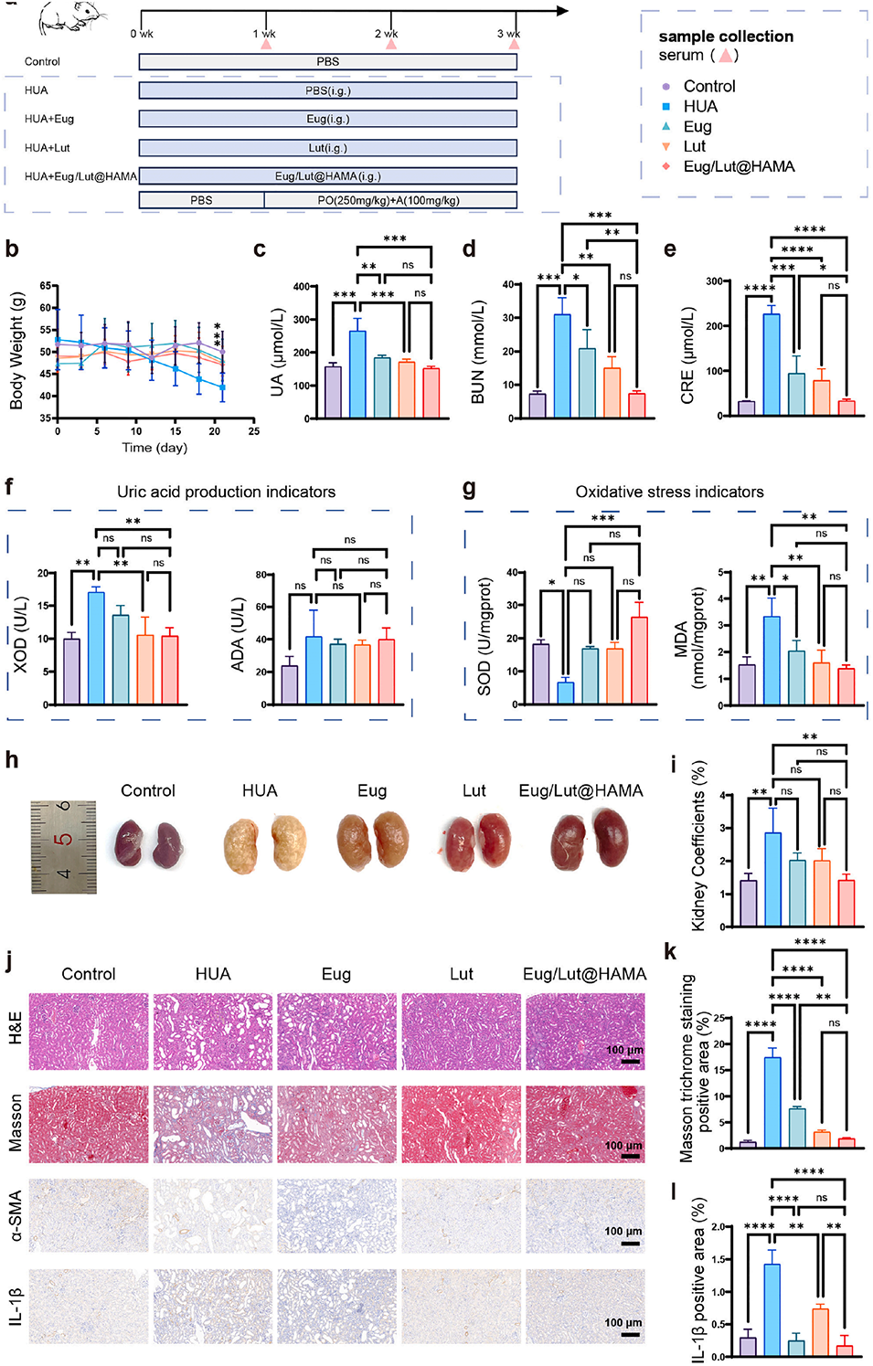
图5.Eug/Lut@HAMA显示出对急性高尿酸血症伴肾损伤的全面保护作用。

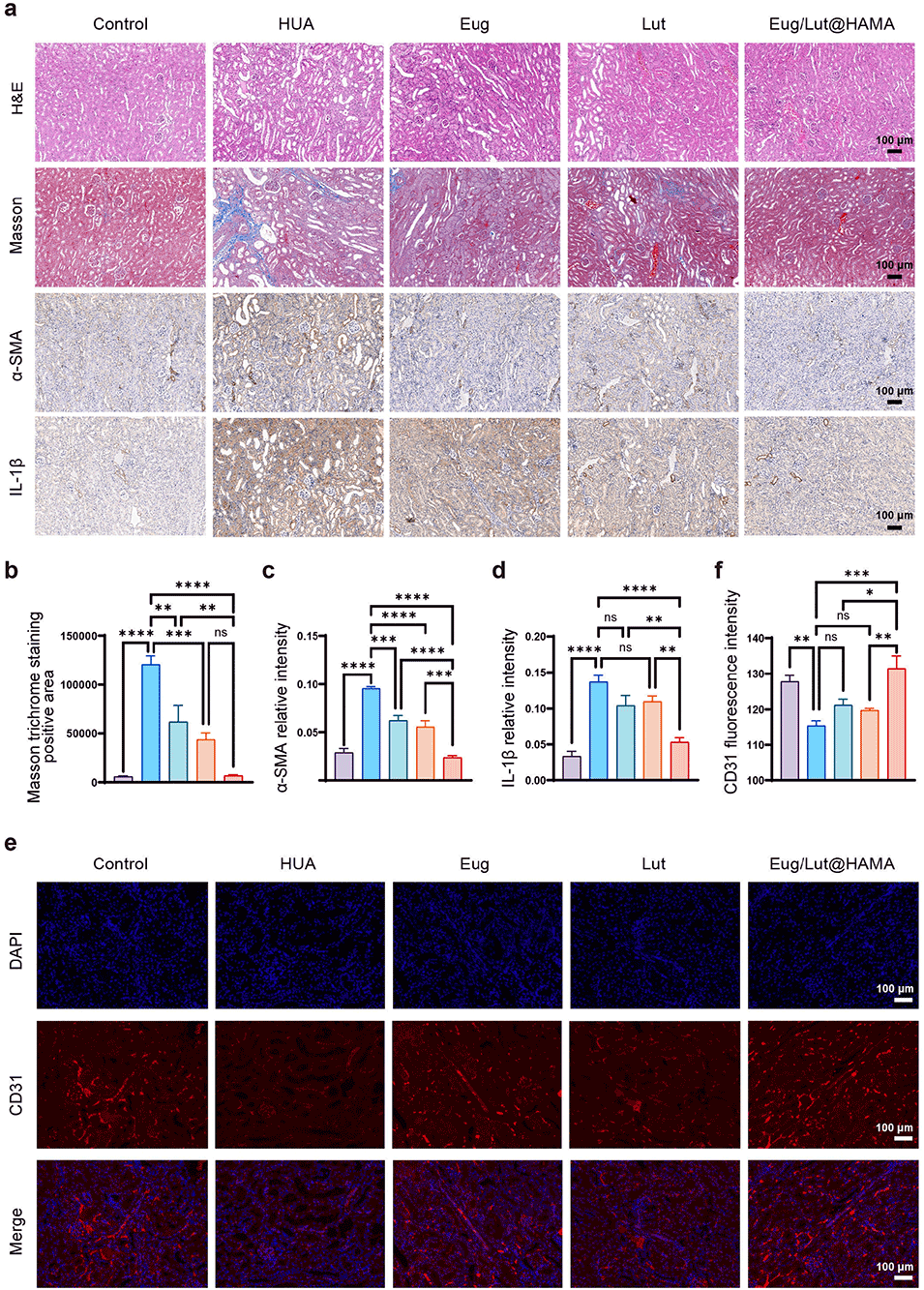
图6.Eug/Lut@HAMA显示出对慢性高尿酸血症伴肾损伤的全面保护作用。

图7.Eug/Lut@HAMA恢复高尿酸血症伴肾损伤的肾脏病理变化。

图8.Eug/Lut@HAMA显示出长期生物安全性。
论文链接:https://doi.org/10.1016/j.nantod.2024.102607
Previous: 一图读懂综述:液滴微流控技术辅助构建凹面微颗粒的研究进展






