目前,骨缺损仍是临床治疗的重大挑战,在缺损部位募集靶细胞并诱导其分化为骨组织是有效的治疗方法。在此前研究中,用CD271抗体构建了骨髓间充质干细胞(BMSC)募集微球以治疗骨缺损,但微球本身骨传导性差,并且系统缺乏骨诱导性,这严重影响了修复效率。

近期,常州市第一人民医院骨关节科王益民、孙晗与皖南医学院张蕾等人合作,开发出一种新型可注射功能性微球。该微球以多孔壳聚糖为基材,通过生物素-链霉亲和素对固定CD271抗体,并负载BMP-2,实现骨髓间充质干细胞(BMSC)的招募及成骨诱导。相关研究以“Injectable Functional Microspheres Capable of BMSC Recruitment and Osteogenic Induction for In Situ Bone Regeneration”为题目,发表在期刊《ACS Biomaterials Science & Engineering》上。研究显示,这种微球能高效招募BMSC并诱导其向成骨细胞分化,在大鼠骨缺损模型中显著促进骨再生,为临床骨缺损修复提供了新策略。
本文要点:
1、本研究采用高压静电喷雾法制备了亚毫米级多孔壳聚糖(CS)微球,BMSC能直接在其表面黏附增殖。
2、通过生物素-链霉亲和素体系偶联CD271抗体(能特异性识别并结合BMSC表面的CD271抗原),进一步在微球孔隙结构中负载骨形态发生蛋白-2(BMP-2),得到具有BMSC募集和成骨分化诱导功能的可注射微球。
3、这些微球能有效招募BMSC,并通过BMP-2诱导其向成骨细胞分化,在大鼠骨缺损模型中展现出良好的骨再生能力,有望在临床骨缺损治疗中发挥重要作用。
如何优化喷雾干燥法制备亚毫米级多孔壳聚糖微球的工艺参数?

除了高压静电喷雾法,还有哪些方法可以制备亚毫米级多孔壳聚糖微球?


图1.具有骨髓间充质干细胞(BMSC)招募及成骨诱导功能的可注射AB@C微球示意图

图2. AB@C微球的构建与表征

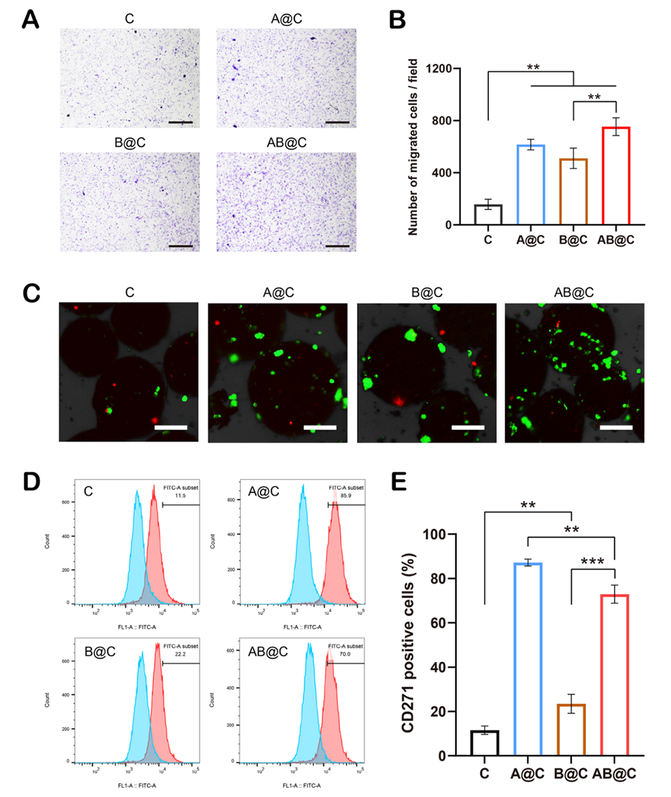
图3. AB@C微球招募骨髓间充质干细胞(BMSC)的能力

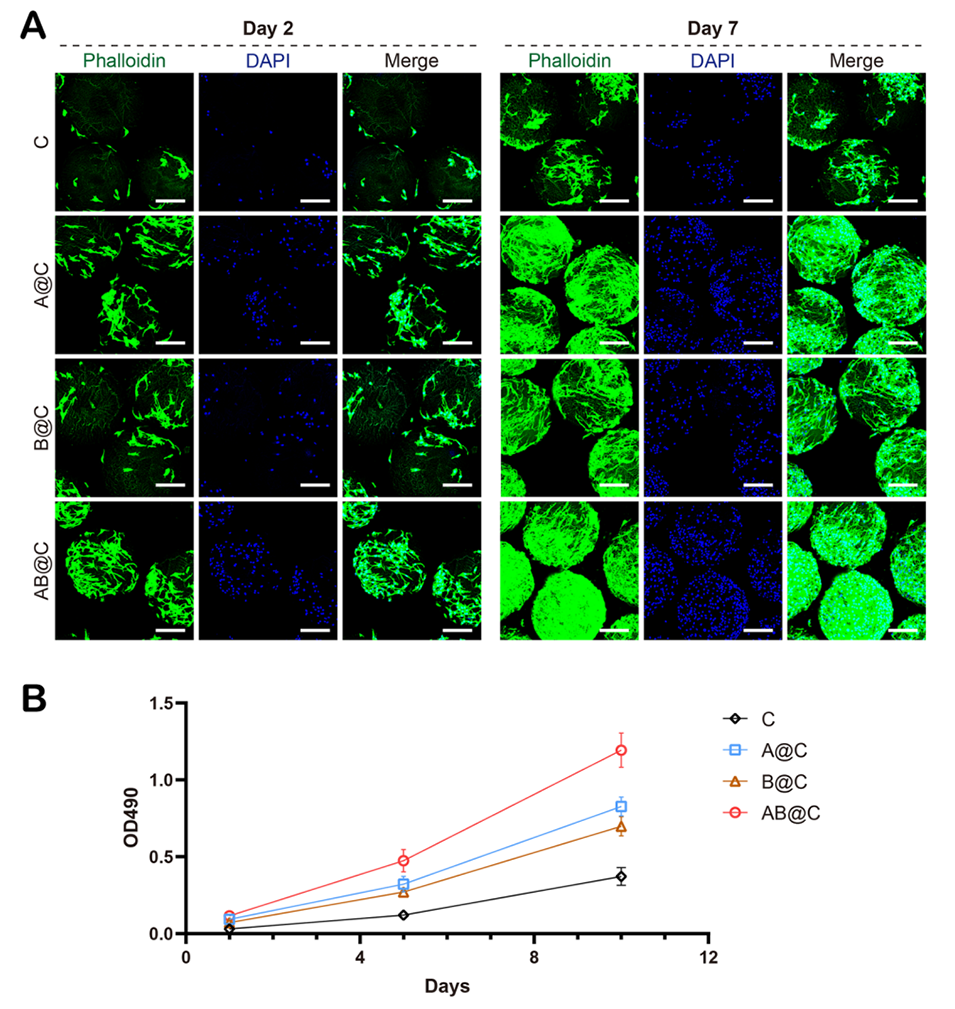
图4.骨髓间充质干细胞(BMSC)在微球表面的黏附与增殖情况

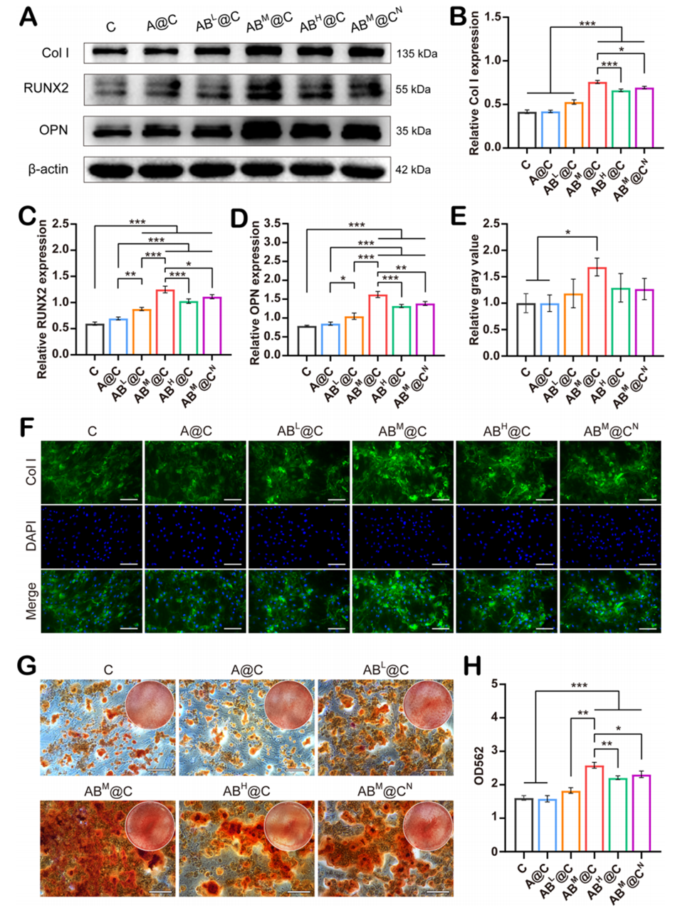
图5.微球对骨髓间充质干细胞(BMSC)的成骨分化诱导能力

图6.微球促进大鼠股骨髁缺损再生的评价
论文链接:https://doi.org/10.1021/acsbiomaterials.4c01720
Previous: 甲壳素纳米纤维协同多价金属离子交联,实现高性能载细胞水凝胶微胶囊






