
导读:
水凝胶微球是一类微尺度的亲水性聚合物颗粒,作为新型功能性生物材料,近年在生物医学领域应用广泛。近期,江苏大学潘国庆教授、王淼助理研究员等人发表综述,系统梳理了生物活性水凝胶微球的不同制备技术及功能化策略,重点阐述其在生物传感、3D细胞培养、组织修复与癌症治疗等生物医学领域的应用进展与挑战。相关研究成果以“Recent advances in bioactive hydrogel microspheres: Material engineering strategies and biomedical prospects”为题目,发表在期刊《Materials Today Bio》上。
本文要点:
1、全面概述了液滴微流控技术、乳化法、电喷雾和机械粉碎等水凝胶微球制备方法,分析了各方法对微球性能的影响及优缺点。
2、探讨了细胞负载、功能金属氧化物负载和生物活性分子负载等多种功能化策略,以增强其生物活性并拓展生物医学应用。
3、讨论了水凝胶微球在生物传感与检测、3D细胞培养、组织修复及类器官构建等领域的最新进展及应用前景。
4、指出水凝胶微球在机械强度、规模化生产和生物适应性方面面临的挑战,并提出未来研究方向,如探索新材料和制造技术、优化交联策略与表面改性,以及实现大规模生产等。
一张图读懂全文

水凝胶微球在生物医学领域应用的优势


图1(A)PDMS微流控芯片的制备流程:(a)将PDMS倾倒至模具并交联;(b)剥离PDMS层;(c)刺穿流体通道孔;(d)将PDMS键合至玻璃基底并注入荧光素以增强对比度。(B)四通道微流控芯片装置实现精准流体控制。(C)三维核-壳支架促进多种细胞类型的空间组织与组装。

图2(A)由LEGO积木组装的玻璃毛细管装置。(B)微尺度液滴形成过程的原理与示意图。(C)利用具有不同孔径的内毛细管制备的PEGDA颗粒:(a)400μm;(b)350μm;(c)300μm;(d)250μm;(e)200μm;(f)150μm。

图3(A)同轴放置的注射器式微流控制备装置。(B)MCP膜(微通道板)如同筛网:分散相为需穿过筛网的材料,堵塞端口产生的压力类似推动材料过筛的作用力;下通道中的连续相当作收集过滤材料的容器,与分散相结合形成最终乳液产物,从端口b收集液滴用于后续处理。(C)制备的硅片微通道反应器。

图4(A)不同电压下电喷雾颗粒形成的图像。(B)乳液法制备微球的示意图。(C)紫外辅助离心法制备葡萄糖与pH双响应Janus微球。(D)有序微纳结构多级水凝胶的制备示意图。

图5(A)PEG水凝胶微球封装mESCs(小鼠胚胎干细胞)。(B)双层氮气夹套微流控装置示意图。(C)罗非鱼源水凝胶的黏度随剪切速率增加而降低。(D)dECM颗粒水凝胶组装体与dECM块状凝胶中L929细胞三维培养7天的活/死荧光染色。

图6(A)U-CMLV(超声控制单分散脂质囊泡)水凝胶微球的形成过程。(B)海藻酸钠-生理盐水-明胶交联流程及制备的水凝胶微球。(C)单层水凝胶微胶囊在模拟胃液与肠液中的药物释放曲线。

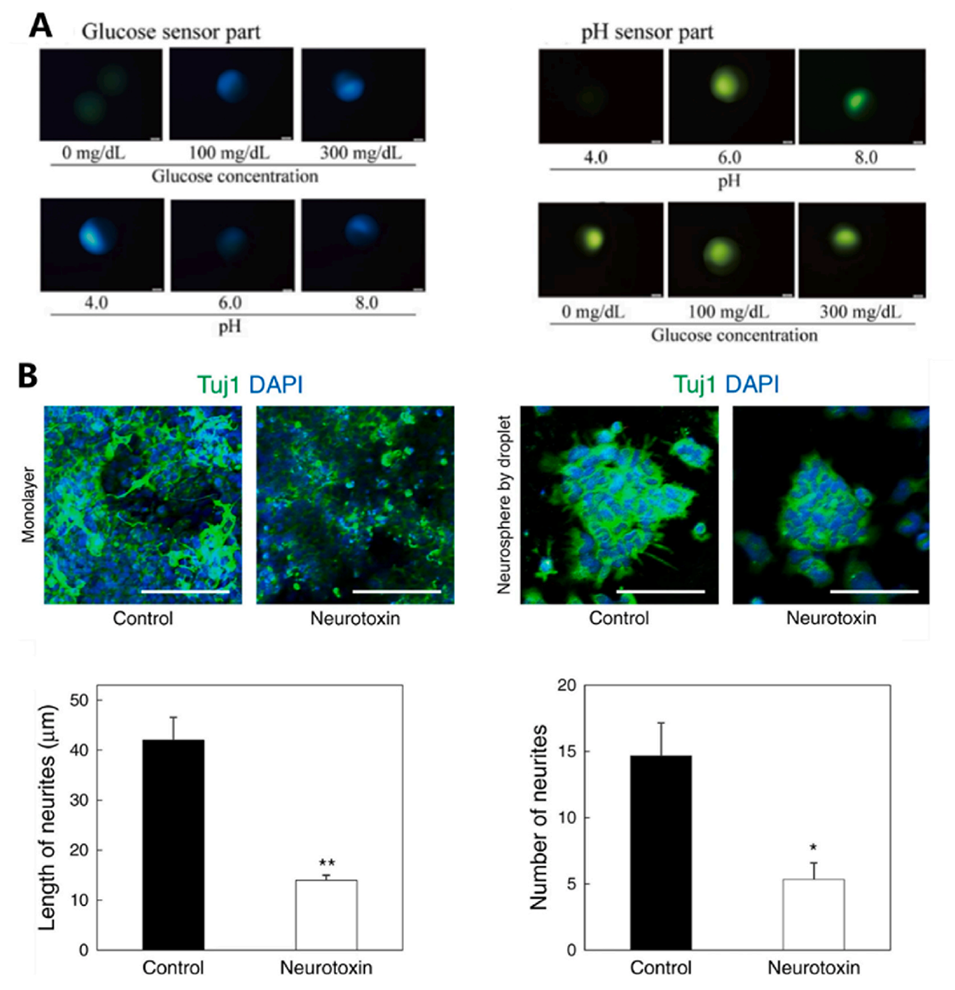
图7(A)不同葡萄糖浓度与pH条件下葡萄糖和pH探针组件的荧光图像。(B)基于液滴微流控技术制备的神经球用于药物筛选分析:单层神经元的共聚焦激光扫描显微图像,以及神经球衍生神经突的长度与数量定量分析。

图8(A)在微流控装置中制备DTT诱导交联的细胞胶囊,收集后立即在水相中封装肝细胞,24小时后聚集细胞形成紧密球体。(B)H&E组织学与免疫荧光染色证实封装的肝球体中存在细胞内白蛋白。

图9(A)微流控法将链球菌包裹于海藻酸钠微球中,制备活性益生菌敷料。(B)活性益生菌敷料对大肠杆菌(E.coli)和金黄色葡萄球菌(S.aureus)的抗菌测试。(C)活性益生菌敷料的生物相容性测试。(D)金黄色葡萄球菌感染小鼠的伤口愈合情况。(E)苏木精-伊红(H&E)与Masson三色染色。

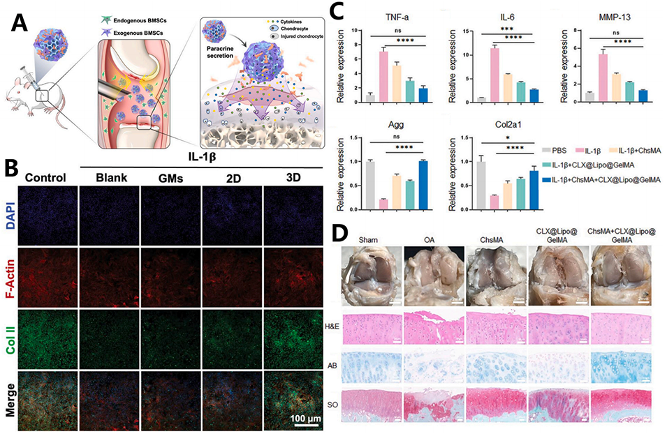
图10(A)将GMs(凝胶微球)注射至DMM大鼠关节腔,通过整合内源性与外源性再生机制增强旁分泌活性。(B)IL-1β刺激48小时后软骨细胞的免疫荧光图像。(C)IL-1β处理的软骨与五种细胞水凝胶微球共培养24小时后,TNF-α、IL-6、MMP-13、Agg(聚集蛋白聚糖)和Col2a1(Ⅱ型胶原α1)的mRNA表达水平qRT-PCR分析。(D)术后8周ChsMA+CLX@Lipo@GelMA双层微球减轻OA大鼠的软骨退化。

图11(A)介入式水凝胶微球疫苗的制备流程示意图,包括Cas9@脂质体纳米颗粒。(B)Ni-ALGMSs(镍-海藻酸钠水凝胶微球)的制备及其对His标记肽/蛋白的特异性封装。
论文链接:https://doi.org/10.1016/j.mtbio.2025.101614






