下腰痛(LBP)已成为全球性健康挑战,主要由椎间盘退变(IVDD)引起。传统治疗方法难以有效遏制IVDD进展,而侵入性手术虽常被采用,却无法恢复椎间盘的生物力学功能。IVDD 的关键病理特征在于髓核(NP)组织的细胞外基质(ECM)代谢紊乱以及促炎微环境的形成,二者相互促进形成恶性循环,加速了组织退化。鉴于此,研发出一种能够同时调控炎症微环境、恢复ECM合成功能的创新治疗策略显得尤为关键。

近期,苏州市立医院沈军教授、Tianwen Xin与苏州大学裴海龙副教授等人合作,开发出一种基于水凝胶微球与脂质纳米颗粒的创新递送系统(BLNP@GF)。该系统通过缓释岩藻多糖实现抗炎作用,并递送Brachyury mRNA以促进细胞外基质再生,从而有效改善退变椎间盘微环境。相关研究以“Brachyury‐Activated Fucoidan Hydrogel Microspheres Rejuvenate Degenerative Intervertebral Discs Microenvironment”为题目,发表在期刊《Advanced Science》上。
本文要点:
1、本研究利用微流控技术制备GelMA/岩藻聚糖(FU)双组分水凝胶(GF)微球,通过化学接枝负载Bry mRNA的脂质纳米颗粒(BLNP),构建BLNP@GF微球。
2、该微球兼具多孔结构与可注射性,能通过FU的持续释放减轻脂多糖诱导的髓核细胞炎症反应,同时经Bry mRNA转染上调退变髓核细胞的ECM合成。
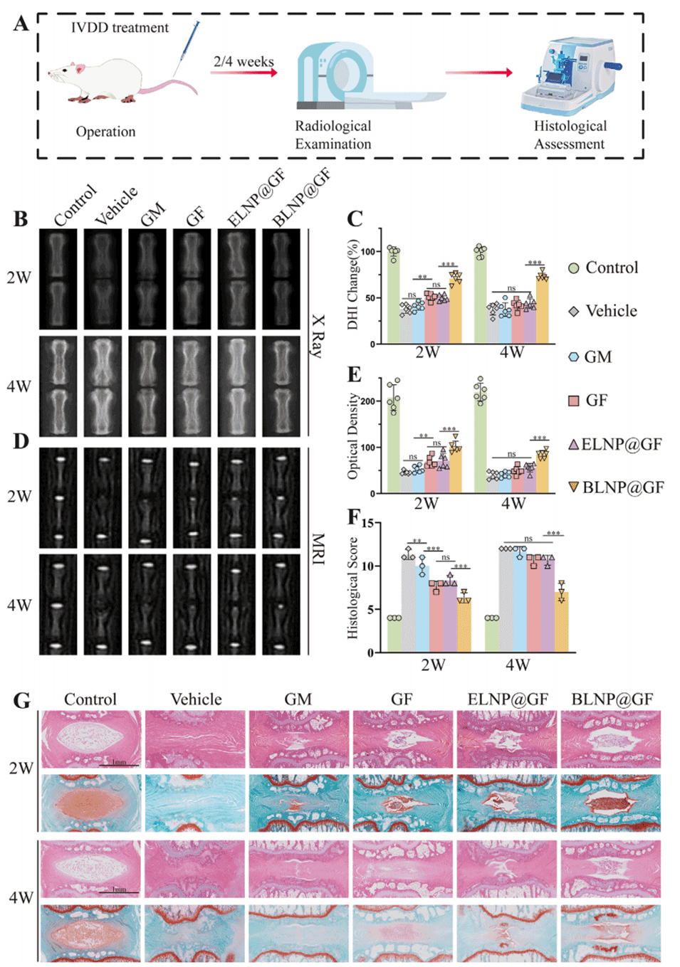
3、在大鼠尾穿刺IVDD模型中,局部注射BLNP@GF可显著改善NP组织ECM重塑,提高椎间盘高度指数(DHI)和MRI信号强度,延缓退变进程。
4、BLNP@GF微球通过“抗炎-修复”双重机制逆转IVDD,为IVDD治疗提供了新的思路和方法,具有良好的临床转化潜力。
BLNP@GF微球系统核心组分及其作用机制



Scheme 1. BLNP@GF微球的设计示意图:用于缓解炎症并促进细胞外基质再生

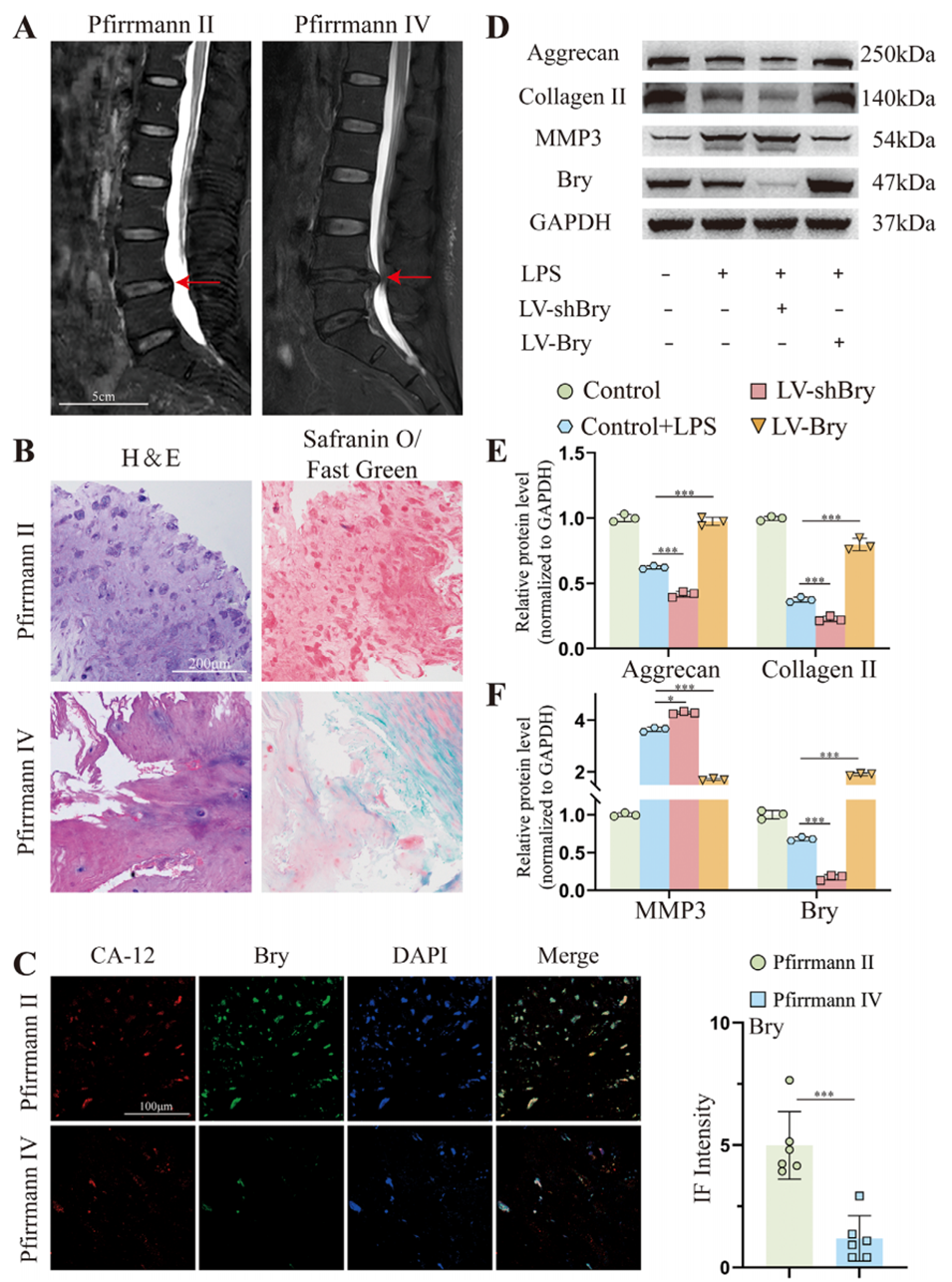
图1.人类退变髓核(NP)组织中Brachyury(Bry)的低表达情况

图2. GM与GF微球的制备及表征

图3. LNP、BLNP及BLNP@GF的制备与表征

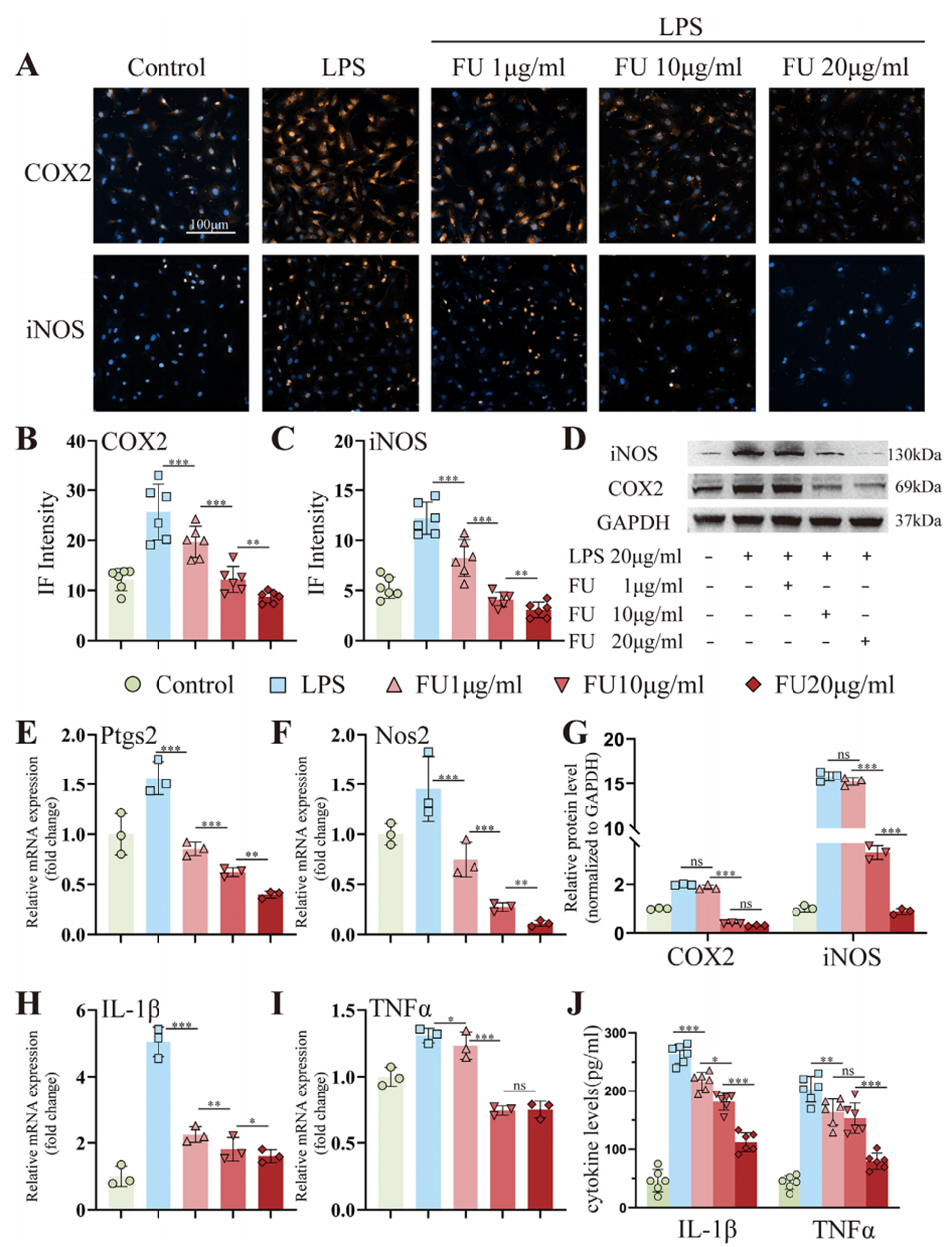
图4.确定岩藻聚糖(FU)的有效抗炎浓度

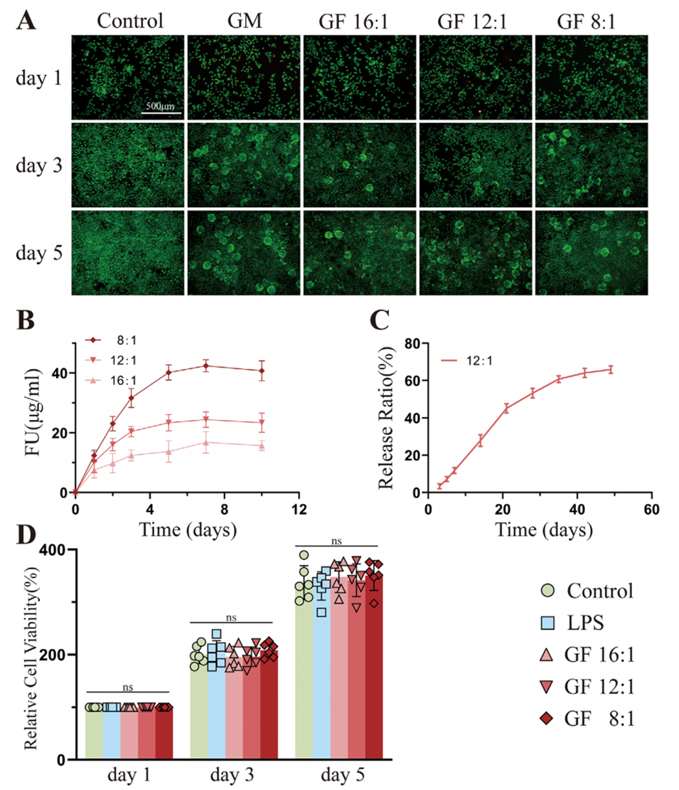
图5.确定GF微球中FU的适宜配比

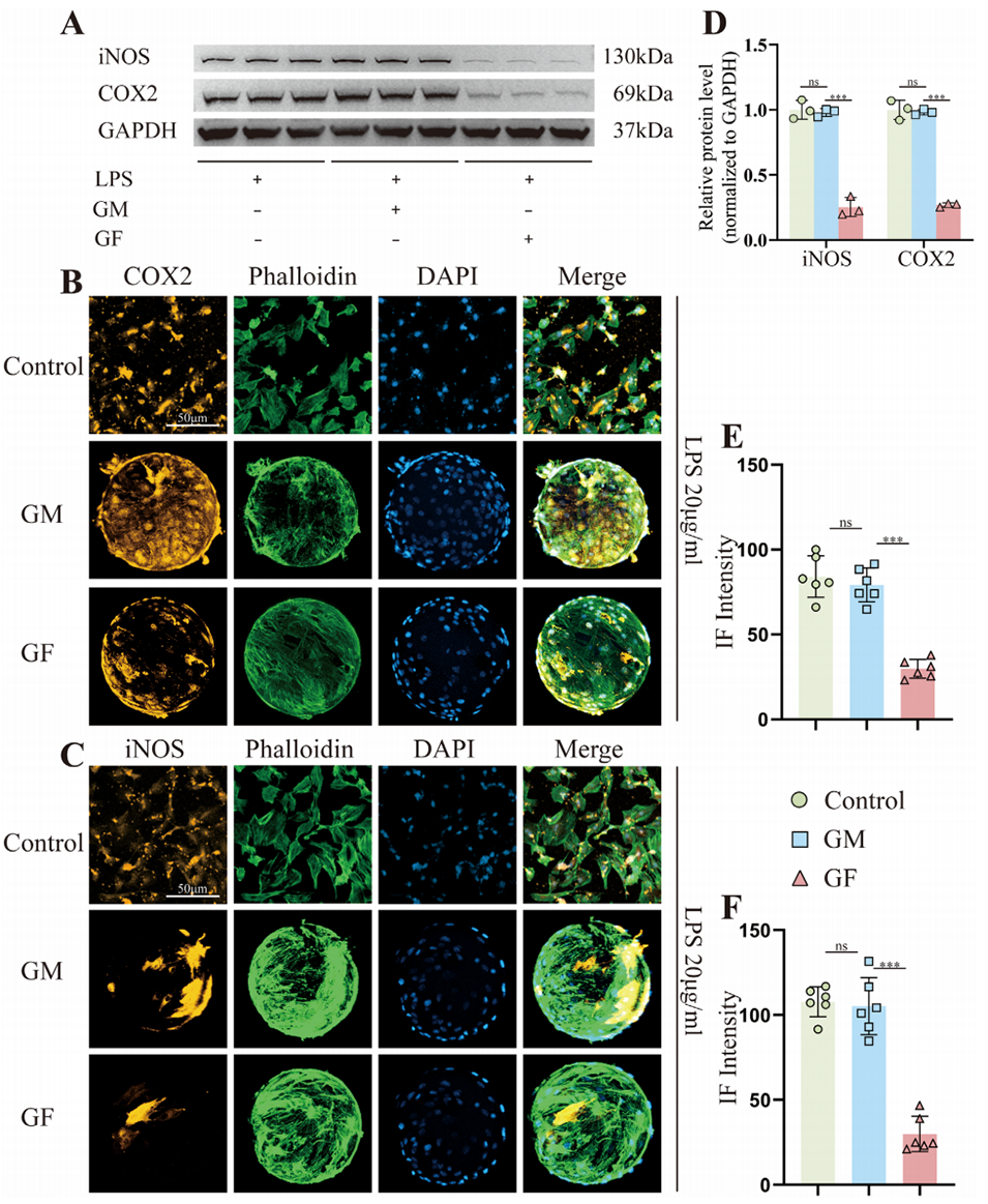
图6. GF微球对脂多糖(LPS)处理的大鼠髓核细胞(NPCs)的炎症调控作用评估

图7. LNP的转染效率及BLNP的负载率测定

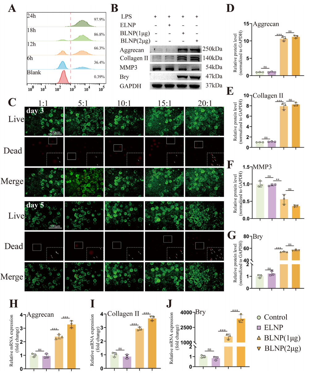
图8. BLNP@GF微球上调细胞外基质(ECM)合成的作用

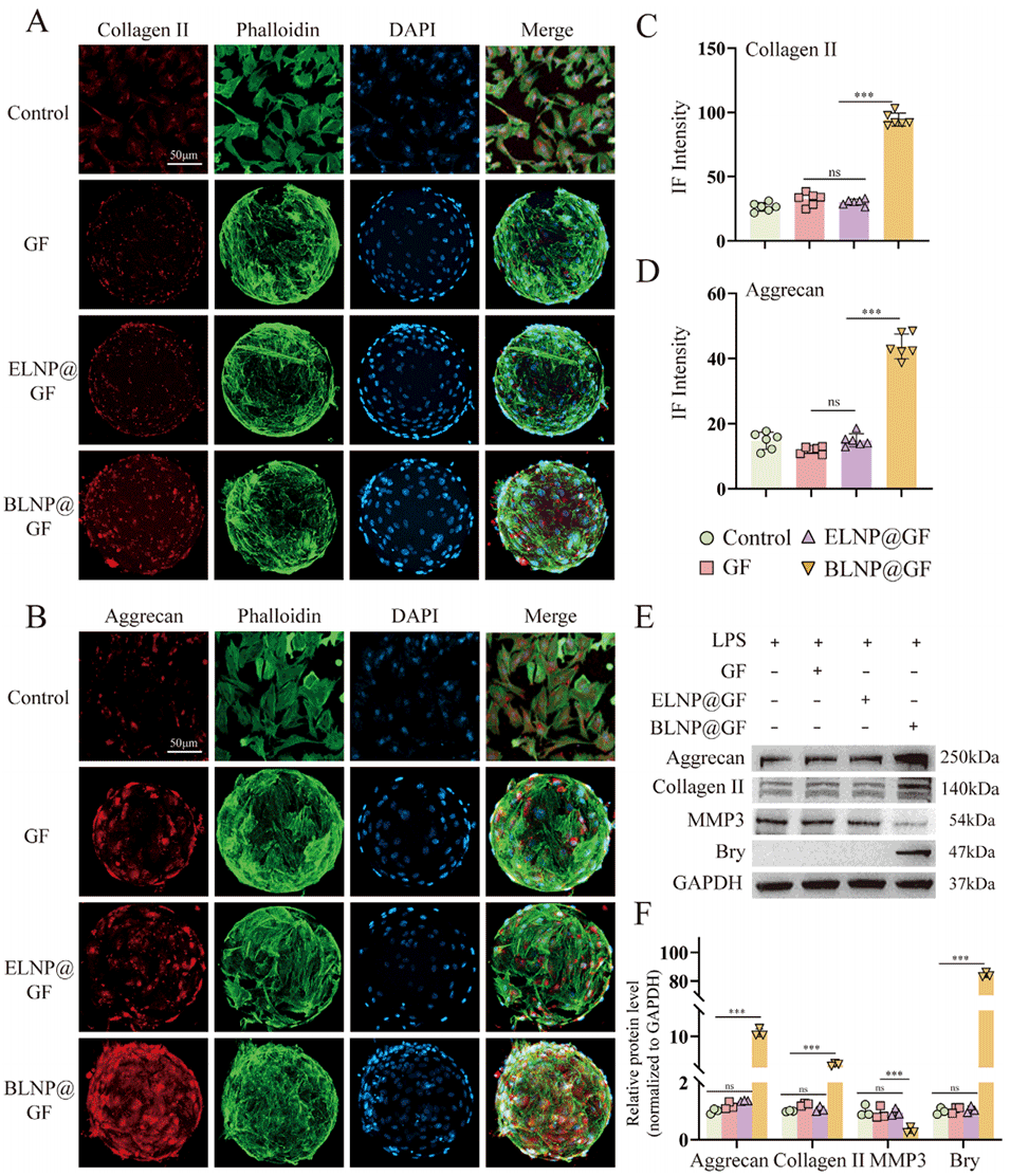
图9. BLNP@GF处理NPCs后促进ECM合成的潜在机制

图10. BLNP@GF微球体内治疗效果的影像学评估与组织学染色分析

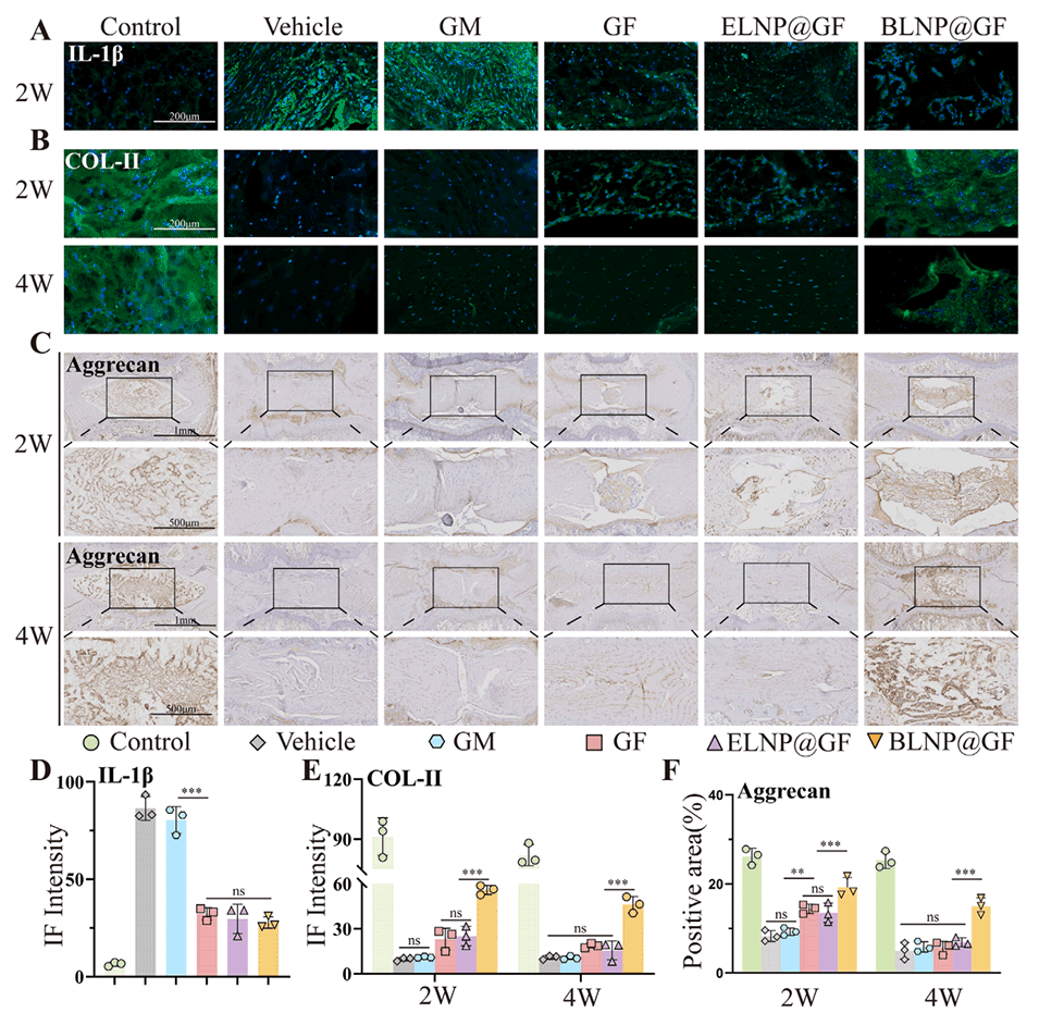
图11.体内免疫荧光(IF)与免疫组化(IHC)评估
论文链接:https://doi.org/10.1002/advs.202504195






