年龄相关骨关节炎(AROA)的发病与软骨细胞衰老、滑膜炎和关节润滑能力下降密切相关,但目前缺乏有效干预手段。烟酰胺腺嘌呤二核苷酸(NAD)作为重要辅酶,在细胞代谢和免疫调节中起关键作用,但其阴离子特性和膜不透性限制了细胞摄取,且关节内药物递送面临渗透阻力和快速清除等挑战。

近期,南方医科大学南方医院放射科陈卫国教授、秦耿耿教授以及南方医科大学基础医学院官道刚教授等人合作,开发了一种负载烟酰胺腺嘌呤二核苷酸(NAD)的润滑水凝胶微球,通过抑制软骨细胞衰老、调节巨噬细胞极化和改善关节润滑的三管齐下策略,有效缓解了年龄相关骨关节炎。相关研究以“Nicotinamide Adenine Dinucleotide-Loaded Lubricated Hydrogel Microspheres with a Three-Pronged Approach Alleviate Age-Related Osteoarthritis”为题目,发表在期刊《ACS Nano》上。
本文要点:
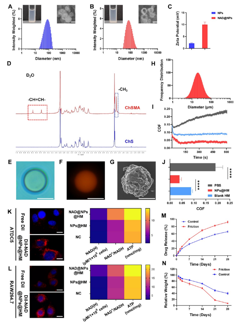
1、本研究利用微流控技术制备了负载烟酰胺腺嘌呤二核苷酸(NAD)的润滑水凝胶微球(NAD@NPs@HM)。该微球由经乳铁蛋白修饰的带正电荷NAD脂质体嵌入甲基丙烯酰化硫酸软骨素(ChSMA)水凝胶构成。
2、NAD@NPs@HM具有良好的润滑性能,摩擦系数低且稳定,能实现NAD的双相释放,在摩擦条件下释放更充分,且具有较好的降解稳定性。
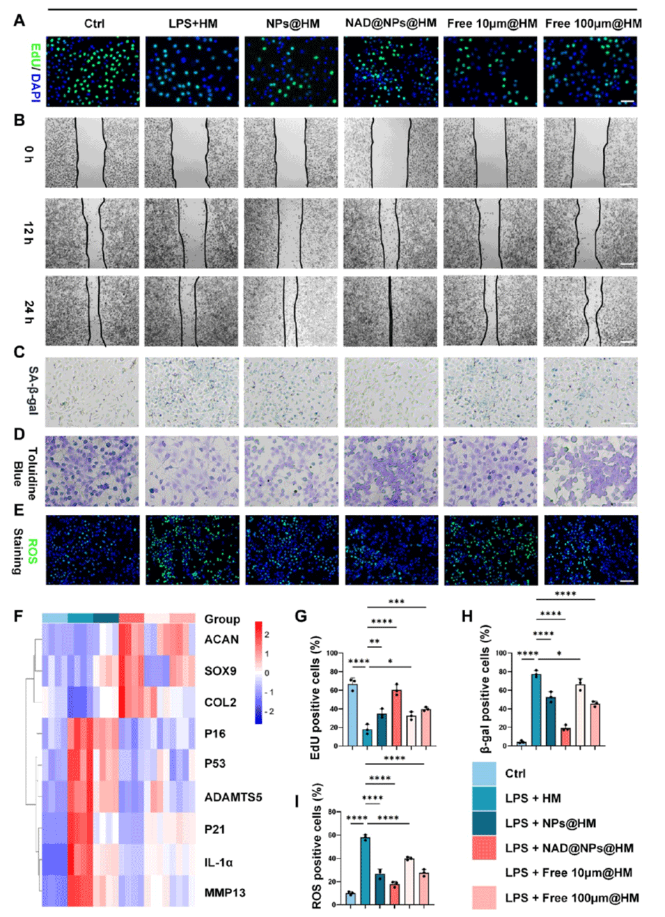
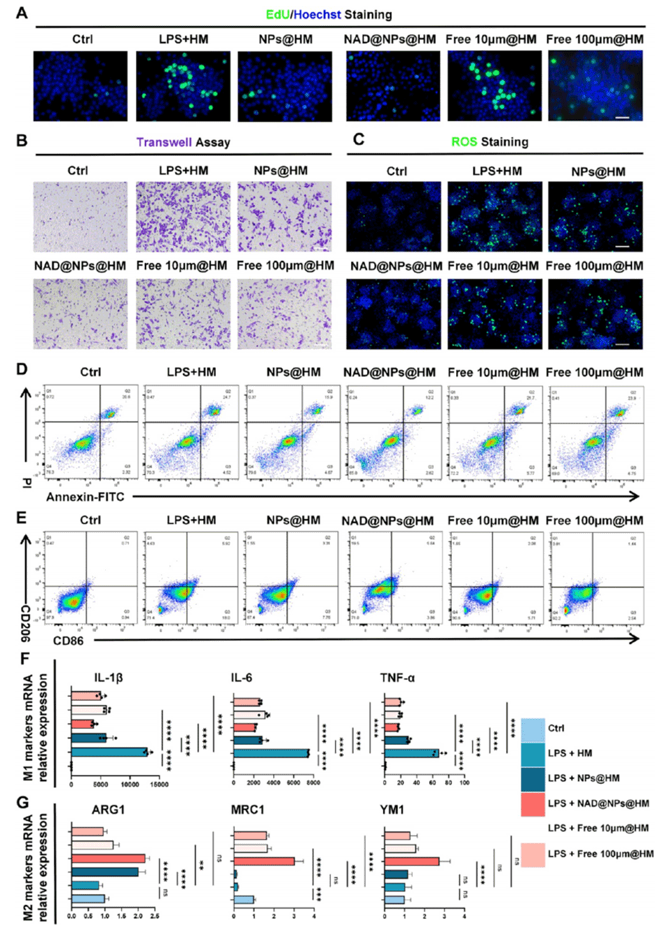
3、NAD@NPs@HM可被软骨细胞和巨噬细胞有效摄取,提高细胞内NAD(H)水平和ATP生成,抑制软骨细胞衰老相关基因表达,促进软骨基质合成,减少活性氧(ROS)产生;同时调节巨噬细胞代谢重编程,促进其从促炎M1表型向抗炎M2表型极化,降低炎症因子分泌。
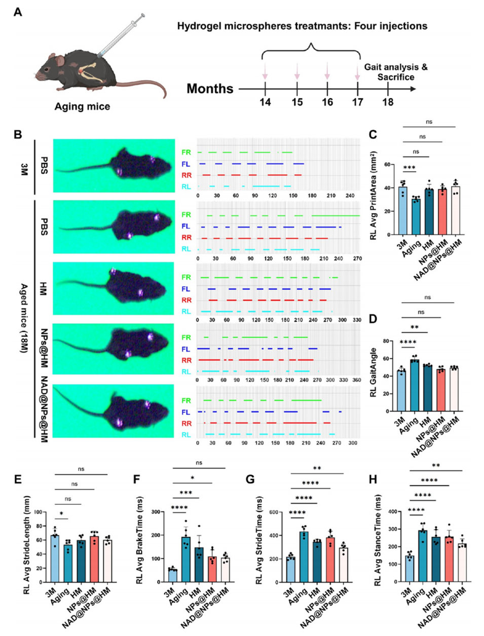
4、NAD@NPs@HM显著改善老年小鼠的步态,减轻关节软骨退化和骨赘形成,降低滑膜炎评分,减少软骨细胞衰老和炎症细胞浸润,且具有良好的生物安全性。
5、NAD@NPs@HM通过延长药物释放、改善关节润滑和调节细胞衰老与炎症,为AROA的治疗提供了一种有前景的三管齐下策略,有望成为替代手术的新治疗方法。
NAD@NPs@HM中的各种成分都有什么作用?



图1. NAD@NPs@HM的合成方案与作用机制

图2. NAD@NPs@HM的制备与表征

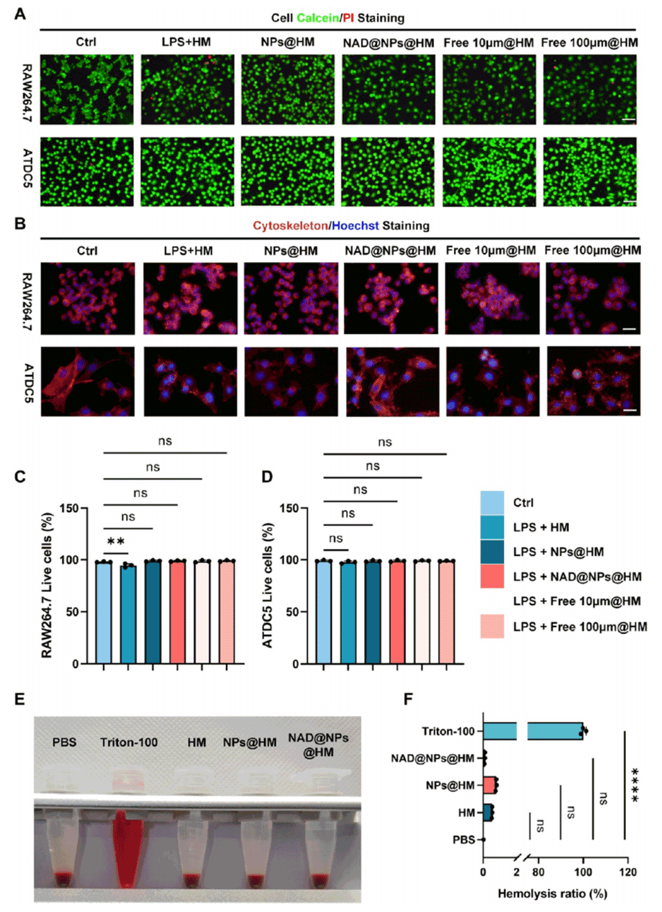
图3. NAD@NPs@HM的体外生物相容性评价

图4. NAD@NPs@HM在体外抑制软骨细胞衰老并促进再生

图5. NAD@NPs@HM调控脂多糖(LPS)刺激的巨噬细胞炎症反应

图6. NAD@NPs@HM调节LPS刺激巨噬细胞的转录组学与代谢组学

图7.关节内注射水凝胶微球后小鼠的步态分析

图8. NAD@NPs@HM缓解年龄相关骨关节炎(AROA)进展

图9. NAD@NPs@HM调控AROA膝关节的炎症微环境
论文链接:https://doi.org/10.1021/acsnano.5c01184
Previous: 一图读懂!微流控辅助纳米颗粒合成研究进展






