细胞衰老在骨关节炎(OA)等疾病进展中起重要作用,而软骨细胞周围复杂的生物力学环境显著影响其衰老过程,目前很少有生物材料能够调节应力并对抗软骨细胞衰老。

基于此,杭州萧山区第一人民医院骨科胡钢锋团队联合浙江大学医学院附属第二医院等单位,成功构建了以阳离子脂质体为核心的高迁移率网络水凝胶微球系统(Res@Lipo@HMs),该系统通过阳离子脂质体与氧化HAMA基质的亚胺键交联,赋予微球优异弹性变形能力,可分散软骨机械应力并改善关节润滑;同时负载白藜芦醇靶向抑制衰老通路,协同修复线粒体功能,从而显著延缓软骨细胞衰老并促进软骨再生。相关研究以“High-mobility network hydrogel microsphere system to combat chondrocyte senescence for enhanced cartilage repair and regeneration”为题目,发表在期刊《Materials Today Bio》上。
本文要点:
1、本研究以阳离子脂质体为水凝胶网络交联结构核心,通过亚胺键构建高迁移率网络水凝胶微球系统(Res@Lipo@HMs),并对其进行了一系列表征、细胞实验和动物实验。
2、脂质体的可变形性赋予了水凝胶网络交联结构流动性。该系统不仅通过滚动机制增强关节润滑,而且通过提高微球弹性变形能力分散软骨细胞所受机械应力。
3、此外,这种方法通过增强线粒体功能和抑制衰老途径延缓软骨细胞衰老,改善软骨细胞生理功能,减缓OA进展。
4、动物实验显示,Res@Lipo@HMs能有效维持关节软骨结构,减少软骨损伤和退变,抑制软骨细胞凋亡,降低OA模型中相关降解酶的表达。
5、Res@Lipo@HMs为OA治疗提供了一种有前景的策略,但仍存在需在大型动物中进行体内实验等局限性。

Res@Lipo@HMs系统的作用机制主要包括以下几个方面:
1、增强关节润滑与分散机械应力:该系统以阳离子脂质体为水凝胶网络交联结构核心,通过亚胺键构建而成,脂质体的可变形性赋予水凝胶网络交联结构流动性,不仅能通过滚动机制增强关节润滑,还能通过提高微球的弹性变形能力,分散软骨细胞所受的机械应力。
2、延缓软骨细胞衰老:通过增强线粒体功能,如调节线粒体呼吸链相关基因的表达、提高线粒体呼吸链活性等,以及抑制衰老通路(如P38/ERK信号通路),从而延缓软骨细胞衰老,改善软骨细胞的生理功能。
3、靶向递送药物:阳离子脂质体负载白藜芦醇(Res),借助静电相互作用能有效靶向带负电荷的软骨组织,实现药物的精准递送,进一步发挥抑制软骨细胞衰老、减缓骨关节炎(OA)进展的作用。

Scheme 1. 白藜芦醇负载阳离子脂质体的制备、与氧化 HAMA 基质的整合及微流控 Res@Lipo@HMs 的形成示意图(A),以及 Res@Lipo@HMs 系统通过增强关节润滑和分散机械应力抑制细胞衰老、治疗骨关节炎的设计示意图(B)

图 1. 阳离子脂质体和水凝胶的表征

图 2. Res@Lipo@HMs 水凝胶微球的表征

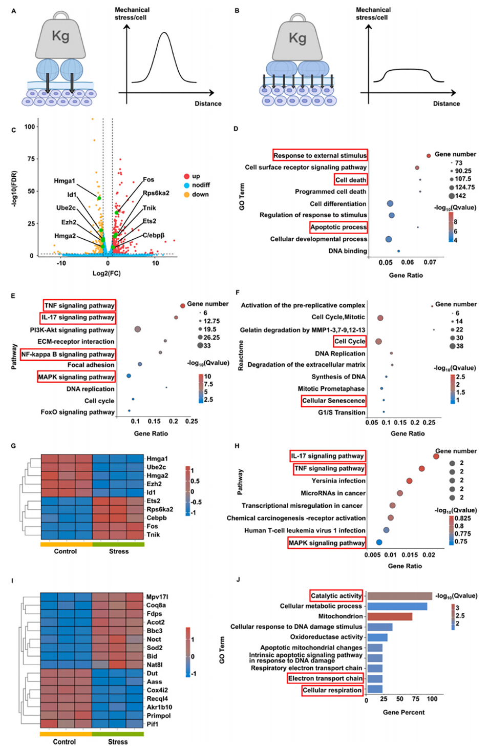
图 3. 软骨细胞在机械应力作用下的差异基因表达及富集分析

图 4. 不同微球处理后软骨细胞线粒体功能及基因表达的评估


图 5. 不同微球制剂对机械应力下软骨细胞衰老影响的分子机制评估


图 6. Res@Lipo@HMs 治疗骨关节炎的动物实验评估
论文链接:https://doi.org/10.1016/j.mtbio.2025.102138
(本文仅供参考学习及传递微流控研究成果,版权归原作者所有,如侵犯权益,请联系删除)






