糖尿病的高发病率和患病率已成为全球健康的重要挑战,导致数百万人面临慢性高血糖的困扰,给医疗系统带来了巨大负担。近年来,胰岛素联合其他激素的双重治疗方案在1型和2型糖尿病的管理中取得了显著的疗效,尤其是同时输送胰岛素和胰淀素的双激素系统,能够更好地模拟内分泌胰腺的生理功能,克服单一胰岛素治疗的局限性。然而,由于胰岛素和胰淀素在配方上的物理和化学不兼容性,双重治疗的应用仍面临技术障碍。因此,迫切需要开发新的策略,以实现胰岛素和胰淀素的有效联合输送,满足糖尿病管理中未被满足的临床需求。

近期,南京理工大学罗军教授、南京大学宋玉君教授、南京大学/皖南医学院高彦峰博士和南京理工大学张宇博士合作,采用微流控技术制备了一种新型温度响应性双激素泡沫纳米引擎(HormFoam),并与定制的喷雾装置结合,用于改善直肠给药胰岛素和普兰林肽(一种胰淀素类似物)的生物利用度,以治疗糖尿病。相关研究以“A temperature-responsive dual-hormone foam nanoengine improves rectal absorptivity of insulin-pramlintide for diabetes treatment”为题目,发表在期刊《Science Advances》上。
本文要点:
1、开发了新型温度响应性双激素泡沫纳米引擎(HormFoam),并结合定制的喷雾装置构建了一种原位泡沫生成系统,用于提高胰岛素和普兰林肽的直肠生物利用度。
2、提出了一种连续微流控制备HormFoam的策略,其中全氟化碳纳米液滴作为动力单元,Pluronic F127功能化胰岛素和普兰林肽脂质体作为药物成分。
3、HormFoam可以在生理温度下持续产生泡沫,推动药物沿直肠前进,增强肠道分布和黏膜吸收,实现胰岛素和普兰林肽的有效共递送。
4、HormFoam能够很好地模拟内分泌胰腺的生理功能,保持长期血糖稳态并诱导体重减轻,同时逆转糖尿病相关的代谢紊乱。
5、HormFoam代表了一种最新的双激素疗法,有望解决糖尿病管理中未被满足的临床需求。
HormFoam的温度响应机制如下:
HormFoam的温度响应机制主要依赖于其核心组成部分之一的全氟化碳纳米液滴(F127@PFC)。在室温下,全氟化碳(PFC)为液态,但当温度升高至生理温度(大约37℃)时,PFC会发生相变,由液态转变为气态,产生气泡。
这些气泡的生成使得HormFoam体积迅速膨胀,形成大量泡沫。泡沫的生成不仅为HormFoam提供了推动力,使其能够在直肠内推动药物前进,而且还能够增加药物与直肠粘膜的接触面积,从而提高药物的吸收效率。
同时,Pluronic F127的存在降低了气液界面的表面张力,并优化了液体膜的粘度,有助于泡沫的形成和稳定。总之,PFC与Pluronic F127的协同作用使得HormFoam能够在体温下迅速响应并生成泡沫,有效促进药物在直肠内的吸收和分布。
使用HormFoam进行糖尿病管理的主要优势如下:
1、改善胰岛素和普兰林肽的生物利用度和药代动力学:
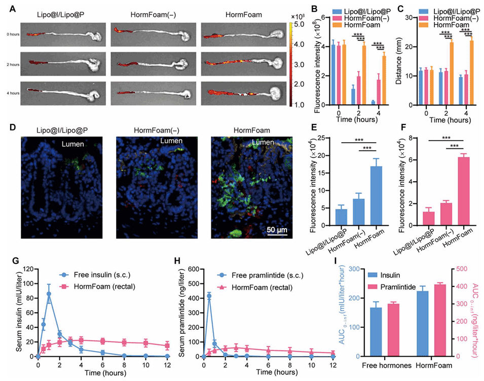
HormFoam可以在生理温度下持续产生泡沫,将激素沿肠道推进,显著增加给药面积。
HormFoam独特的尺寸和Pluronic F127功能化修饰使其能够有效克服肠道的粘液和黏膜屏障,实现胰岛素和普兰林肽的有效输送。
HormFoam中胰岛素和普兰林肽的持续释放有效改善了它们的药代动力学,并维持了恒定的血浆浓度。
2、再现内分泌胰腺的生理功能:
HormFoam能有效地再现内分泌胰腺的生理功能,不仅促进了长期血糖稳定,还能有效控制体重,大大改善与糖尿病相关的代谢紊乱问题。
3、降低低血糖风险:
与皮下注射激素相比,HormFoam可延长胰岛素和普兰林肽的体内疗效,并减少短暂性低血糖副作用。
4、提高患者依从性:
HormFoam中泡沫的低密度使患者免于异物感,显著提高了直肠给药的舒适性。
总之,HormFoam代表了一种先进的双激素疗法,可通过改善给药方式、再现内分泌功能和提升患者体验来解决糖尿病管理中未被满足的需求。

图1.通过再现内分泌胰腺的生理机能来加强糖尿病管理的泡沫生成系统的示意图。

图2.HormFoam的制备和表征。

图3.HormFoam的粘液渗透能力和跨上皮特性。

图4.HormFoam在体内的生物分布和药代动力学。

图5.HormFoam的体内药效学。
论文链接:https://doi.org/10.1126/sciadv.adn8695






