糖尿病是一种以持续高血糖为特征的严重慢性疾病。随着全球人口老龄化的加剧,糖尿病的患病率每年都在稳步上升,预计到2050年,全球将有超过13.1亿人受到糖尿病的影响。糖尿病不仅本身对健康构成威胁,还可能加剧其他健康问题,尤其是对骨骼系统产生不利影响。临床研究表明,糖尿病患者的骨折风险更高,且骨愈合过程受阻,因此迫切需要有效的干预和治疗措施。

近期,苏州大学附属第一医院陈亮教授、黄立新副教授等人开发了一种新型多功能复合水凝胶微球(GMAP),通过微流控技术将金铂双金属纳米颗粒(Au@Pt NPs)和甲基丙烯酰化明胶(GelMA)水凝胶结合,以调节糖尿病微环境并促进骨再生。相关研究以“Hydrogel Microsphere-Encapsulated Bimetallic Nanozyme for Promoting Diabetic Bone Regeneration via Glucose Consumption and ROS Scavenging”为题目,发表在期刊《Advanced Healthcare Materials》上。
本文要点:
1、开发了一种多功能复合微球GMAP,利用微流控技术将GelMA水凝胶和具有双酶活性的Au@Pt NPs结合,用于调节糖尿病微环境,促进骨再生。
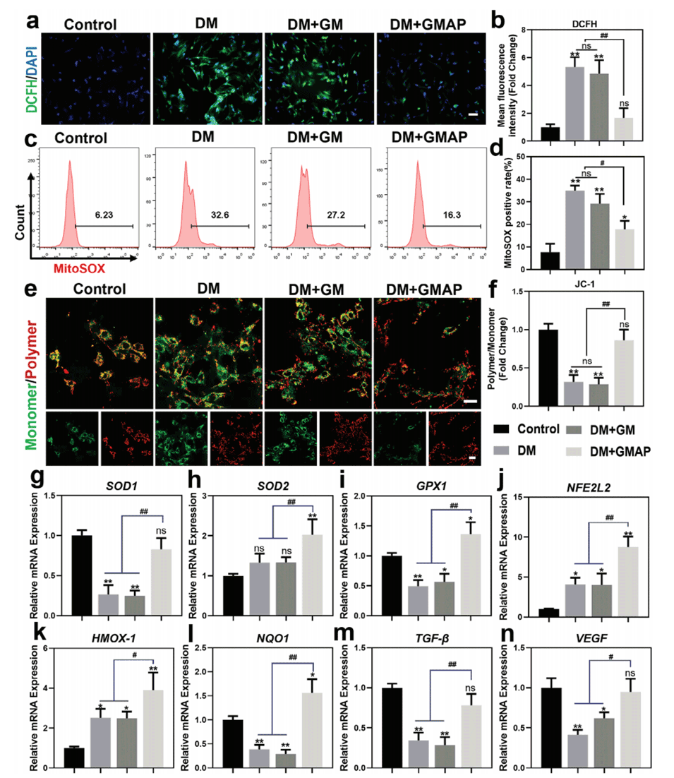
2、GMAP能持续释放Au@Pt NPs,有效消耗葡萄糖和清除ROS,从而保护BMSCs在高糖条件下的功能,包括增殖、成骨分化和旁分泌能力。
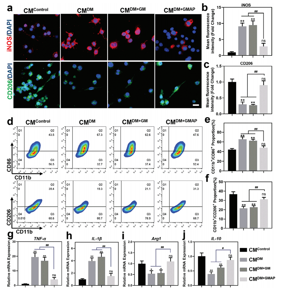
3、GMAP通过增强BMSCs的旁分泌功能,调节巨噬细胞从促炎的M1型向抗炎的M2型转变,同时促进血管内皮生长因子(VEGF)的分泌,从而抑制炎症反应并增强血管生成。
4、在糖尿病大鼠股骨缺损模型中,GMAP显著改善了骨再生,证实了其在糖尿病患者骨修复中的潜力。
5、该研究提供了一种通过调节糖尿病微环境促进骨再生的新策略,为解决糖尿病患者骨愈合的复杂挑战提供了一种有前景的方法。
Au@Pt NPs在GMAP中的具体作用机制如下:
1、葡萄糖消耗:Au@Pt NPs具有葡萄糖氧化酶样活性,能够催化葡萄糖的氧化反应,将其转化为葡萄糖酸,从而有效降低糖尿病微环境中的高血糖水平。
2、清除ROS:Au@Pt NPs展现出过氧化氢酶样活性,能够将过氧化氢分解为水和氧气,有效清除过量的活性氧(ROS),从而减轻氧化应激对细胞的损伤。
3、保护BMSCs:Au@Pt NPs能够有效保护骨髓间充质干细胞(BMSCs),使其免受高糖环境和ROS的损伤,维持其正常的增殖和成骨分化能力,促进骨组织的再生。
4、持续释放:封装在GelMA水凝胶微球中的Au@Pt NPs能够在骨缺损部位实现持续释放,长期调节糖尿病微环境,进一步促进骨再生。
通过这些机制,Au@Pt NPs在GMAP微球中发挥了重要作用,为糖尿病患者的骨修复提供了新的解决方案。
微流控技术在制备多功能复合微球时,如何确保纳米颗粒的均匀分散?
1、流体动力学控制:微流控装置能够精确控制不同相的流动速率和剪切力,通过优化这些参数,可以在水凝胶形成过程中实现纳米颗粒的均匀分散。
2、微反应器设计:微流控系统中的微反应器设计有助于在微观尺度上实现混合和分散,通过特殊的通道设计和流道结构,可以提高纳米颗粒与水凝胶前体溶液之间的接触面积,促进均匀混合。
3、表面修饰:在纳米颗粒表面进行适当的化学修饰,可以增强其与水凝胶前体溶液的相容性,减少颗粒聚集,从而在微球形成过程中实现更好的分散。
4、连续流动混合:微流控技术可以实现连续流动条件下的混合,这种动态混合方式有助于纳米颗粒在水凝胶基质中均匀分布。
5、光固化过程的优化:在微流控系统中,可以通过优化光固化条件(如光照强度、时间和波长)来控制纳米颗粒在水凝胶中的分散状态,确保其在微球中的均匀性。
6、在线监测与反馈:微流控系统可以集成在线监测设备,实时监测纳米颗粒的分散状态,通过反馈机制调整流体控制参数,以确保最佳的分散效果。

图1.Au@PtNPs的表征。

图2.GM和GMAP微球的表征。

图3.评估BMSCs在GM和GMAP上的生物相容性和增殖情况。

图4.GMAP在DM微环境中重新编程功能失调的BMSCs。

图5.BMSCs诱导的旁分泌转化微环境对巨噬细胞极化和炎症状态的调节。

图6.BMSCs诱导的旁分泌转化微环境对HUVECs血管生成的调控。

图7.GMAP诱导成骨分化的体外评估。

图8.体内骨再生放射学评估。

图9.体内骨再生组织学分析。
论文链接:https://doi.org/10.1002/adhm.202402596






