背景介绍:
心肌梗死是一种由冠状动脉突然阻塞引起的严重心血管疾病,常导致电信号传导异常、心室重塑和纤维化等不良后果。尽管传统的冠状动脉介入治疗在临床上广泛应用,但心肌再生能力受限降低了其治疗效果。根据其他器官修复再生方面的进展可知,组织工程策略已被证明是一种心脏组织再生的潜在方法。
工程化的水凝胶贴片被广泛用作机械支持生物材料,特别是导电成分的引入可恢复心肌梗死后被阻断的电脉冲信号的传导。然而心肌组织具有对齐排列的结构,节律性地向心同步收缩是其显著特征。尽管一系列导电水凝胶被设计开发用于心肌组织工程,但开发具有长程有序电传导特性的各向异性心脏贴片仍然面临巨大挑战。

导读:
近期,清华大学化学系梁琼麟教授团队开发了一种基于微流控技术的多功能各向异性水凝胶贴片,用于修复心肌梗死,该贴片能够模拟心肌的各向异性,引导心肌细胞定向极化,并在动物模型中显著抑制心室重塑和纤维化,促进心脏功能恢复。相关研究以“A Multifunctional Anisotropic Patch Manufactured by Microfluidic Manipulation for the Repair of Infarcted Myocardium”为题目,发表在期刊《Advanced Materials》上。
本文要点:
1、提出了一种基于微流体操控的多功能各向异性心脏贴片,能够模拟心肌的各向异性特征,并引导心肌细胞的定向极化。
2、通过微流控聚焦、离子光交联和平行堆积工艺,快速制备出含有导电纳米线的水凝胶贴片,避免了复杂的机械加工和强场刺激。
3、在水凝胶贴片中加载了针对IL-1β的药物anakinra(阿那白滞素),以抑制心肌损伤后的炎症反应。
4、在动物模型实验中,贴片显著抑制了心室重塑和纤维化,促进了心脏功能的恢复,显示出良好的治疗效果。
5、该多功能水凝胶贴片为心脏组织修复提供了新的候选材料,并为微流体技术在组织工程中的应用开辟了新思路。
本研究提出的各向异性水凝胶贴片的制备过程如下:
1、设计微流控芯片:制作一个三通道交叉微流控芯片,中间通道用于输送水凝胶溶液,两侧通道用于产生流体动力学聚焦效应。
2、准备水凝胶溶液:在中间通道中,混合海藻酸盐、甲基丙烯酸酐化明胶(GelMA)、银纳米线和光引发剂,形成水凝胶溶液。
3、流体聚焦与交联:通过两侧通道分别注入不含钙的D-PBS和低浓度的CaCl2溶液,利用流体动力学产生的剪切流对齐中间通道中的银纳米线。Ca2+与海藻酸盐反应,交联形成具有一定方向性的水凝胶纤维。
4、固化与光交联:将形成的水凝胶纤维从芯片出口挤出后,置于高浓度的Ca2+溶液中进行固化,以加强其结构。随后,使用405nm的蓝光对水凝胶纤维进行光交联,使GelMA发生共价交联,进一步稳定水凝胶纤维的结构。
5、平行堆叠:将经过交联后的水凝胶纤维按照一定的方向并行排列,并压实,最终形成各向异性水凝胶贴片。
微流体操纵过程对贴片性能的贡献主要体现在以下几个方面:
1、形成各向异性结构:微流控技术通过精确控制流体流动,使得水凝胶中的纳米线等导电成分按照特定方向排列,形成与心肌相似的各向异性结构,有助于心肌细胞沿着导电纳米线的方向生长和极化。
2、温和的制备条件:微流体操纵过程提供了一种温和的制备环境,避免了高温或强磁场等激烈条件,有助于保护嵌入贴片中生物活性分子的活性,使其在治疗过程中能发挥预期的生物效应。
3、提高贴片的导电性:通过在水凝胶中嵌入银纳米线,微流控技术有助于形成具有良好导电性的贴片,促进心肌细胞间的电信号传递,从而有助于恢复心肌梗死后的心脏电生理功能。
4、促进生物活性分子的加载:微流控技术支持在水凝胶纤维制备过程中直接加载生物活性分子,如药物,确保其在贴片中均匀分布,有助于提高药物的疗效和贴片的治疗效率。
5、优化贴片的力学性能:通过调整水凝胶的组成和纳米线的含量,微流控技术有助于调节贴片的力学性能,使其更好地适应心脏的生物力学环境,减少心脏组织修复过程中的力学不匹配问题。
6、提高贴片的抗菌性能:通过微流控方法均匀分散银纳米线,赋予了贴片一定的抗菌能力。这有助于降低心脏手术感染的风险,进一步提高贴片在临床应用中的安全性。

Scheme 1.微流控操作制备的多功能各向异性贴片示意图及其在指导心肌细胞定向生长和治疗大鼠心肌梗死中的应用。

图1.各向异性水凝胶纤维的制造与表征。

图2.水凝胶贴片的表征。

图3.贴片电各向异性的表征以及与负载生物活性分子的相容性测试。

图4.各向异性心肌贴片引导心肌细胞定向生长及其抗菌功能。

图5.心肌梗死后植入各向异性贴片及其对心功能恢复的治疗效果。

图6.心肌梗死后心电图和电生理学的恢复。

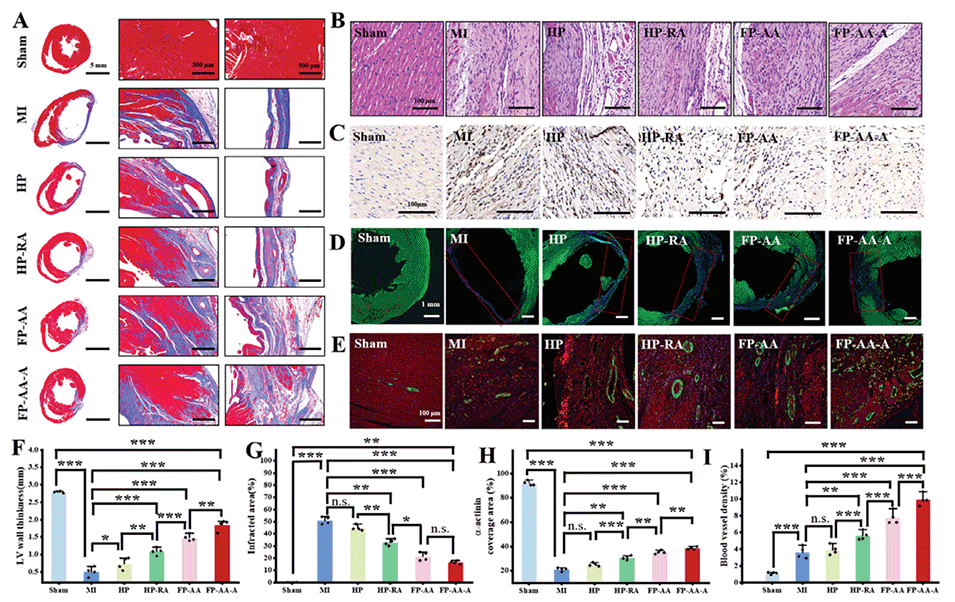
图7.心肌梗死区心脏切片的组织学评估。
论文链接:https://doi.org/10.1002/adma.202404071






