研究背景:
乳液是食品加工中重要的体系之一,其均一性和稳定性对于提高生物活性物质的利用效率至关重要。传统的高剪切均质法制备乳液存在难以精确控制液滴尺寸和分布的问题。近年来,微流控技术凭借其对液滴尺寸和形貌的精确调控能力,在食品乳液的制备中受到广泛关注。然而,目前将微流控技术应用于大豆蛋白乳液的研究还比较薄弱。

导读:
近期,东北农业大学食品学院隋晓楠教授团队利用压力驱动的微流控技术制备了均一尺寸和高稳定性的大豆蛋白乳液,并探讨了影响其性能的关键因素,为大豆蛋白乳液的应用提供了新的思路。相关研究以“Parameter control, characterization and stability of soy protein emulsion prepared by microfluidic technology”为题目,发表在期刊《Food Chemistry》上。
本文要点:
1、本研究利用压力驱动的流动聚焦微流控芯片制备了具有均匀液滴尺寸和良好形态的大豆蛋白乳液。
2、结果表明,压力是影响液滴形成的关键因素,在连续相压力为140 mbar、分散相压力为80 mbar时,液滴形成时间缩短至0.20 s,平均尺寸为39-43 μm,变异系数约2%。
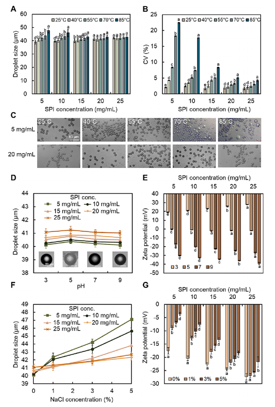
3、随着大豆分离蛋白(SPI)浓度的增加,乳液的稳定性得到提高,当SPI浓度高于20 mg/mL时,乳液对温度、pH和盐浓度的变化表现出良好的稳定性。
4、与传统均质法制备的乳液相比,微流控制备的乳液表现出更优异的抗氧化稳定性。
5、该研究表明,微流控技术可以作为制备均一尺寸和高稳定性的大豆蛋白乳液的有效工具。
大豆蛋白浓度对乳液稳定性有何影响?
大豆蛋白浓度对乳液的稳定性有着显著影响。研究表明,随着大豆分离蛋白(SPI)浓度的增加,乳液的稳定性得到了提高。当SPI浓度高于20 mg/mL时,乳液在温度、pH值和盐浓度变化下表现出更好的稳定性。
这是因为较高浓度的SPI能够在油-水界面形成更稳定的界面层,通过吸附降低界面张力,并提供空间位阻和静电排斥力,从而增强乳液的稳定性。因此,适当提高大豆蛋白浓度可以有效改善乳液的稳定性。
大豆蛋白乳液在食品工业中具有多种应用,主要包括以下几个方面:
1、乳化剂:大豆蛋白具有良好的乳化特性,可以在油-水界面形成稳定的乳液。这使其成为食品加工中常用的乳化剂,用于制作沙拉酱、蛋黄酱、冰淇淋等产品。
2、营养补充:大豆蛋白是一种优质的植物蛋白来源,富含必需氨基酸。将其以乳液形式添加到饮料、代餐粉和其他食品中,可以提高产品的蛋白质含量,满足消费者对高蛋白食品的需求。
3、功能性食品:由于大豆蛋白乳液可以有效地封装和保护生物活性成分,如维生素、矿物质和抗氧化剂,因此在功能性食品的开发中具有重要作用。这些乳液可以帮助改善活性成分的稳定性和生物利用度。
4、脂肪替代品:在低脂或无脂食品中,大豆蛋白乳液可以用作脂肪替代品,提供类似的口感和质地,同时降低热量摄入。
5、食品结构改良:大豆蛋白乳液可以改善食品的质地和口感,增加产品的稠度和稳定性,适用于酸奶、奶酪和烘焙食品等。

图1.(A)微流体装置的图形表示,该装置由压力泵、流动聚焦玻璃微流体芯片和液滴收集管组成;(B)液滴形成事件的光学显微镜图像;(C)不同c相压力下液滴形成的三种不同状态。

图2.c相压力和SPI浓度对液滴形成的影响:(A)单个乳液液滴的形成时间;(B)乳液的液滴尺寸和ζ电位(在140 mbar的c相压力下);(C)液滴直径分布和液滴光学显微镜图像;(D)不同c相压力下微流控芯片中液滴形成的光学显微镜图像;(E)乳液的界面吸附蛋白含量(不同颜色的数据表示通过在25 mg/mL的SPI浓度下均质化制备的乳液);(F)SPI溶液和葵花油之间的界面张力。

图3.(A)不同SPI浓度下,由微流体装置制备的乳液的URM和(B&C)Cryo-SEM图像。

图4.(A-C)不同温度下乳液的液滴尺寸、CV和图像;(D-E)不同pH下乳液的液滴尺寸和ζ电位;(F-G)不同NaCl浓度下乳液的液滴尺寸和ζ电位。

图5.在10天的加速氧化试验中产生的脂质氢过氧化物和硫代巴比妥酸反应物质。
论文链接:https://doi.org/10.1016/j.foodchem.2023.136689






