背景介绍:
骨关节炎(OA)是一种以关节软骨退变为特征的退行性关节疾病,主要表现为软骨细胞炎症反应、细胞凋亡和细胞外基质的降解,这些因素加速了OA的进展。随着人口老龄化,OA的发病率逐渐上升,严重影响患者的生活质量。
当前,药物治疗是OA的主要临床治疗方法,但传统药物(如阿片类药物和非甾体抗炎药)在缓解疼痛方面效果有限,且长期使用可能导致严重副作用。因此,研究者们开始探索基因治疗、干细胞注射等新型治疗方法。
MicroRNA(miRNA)作为一种潜在的治疗手段,能够有效调控炎症、细胞增殖和基质降解。然而,miRNA在细胞内的传递和生物学功能的发挥面临挑战,且其细胞外效应尚不明确。

导读:
近期,南京医科大学附属常州第二人民医院郑栋博士联合南京医科大学第一附属医院研究人员,通过微流控技术制备miR-200c-3p脂质纳米颗粒,旨在靶向ZEB2以减轻骨关节炎中的软骨细胞损伤。实验结果表明该纳米颗粒能有效提高细胞活性、抑制细胞凋亡和炎症反应,并通过调控ZEB2表达来控制软骨细胞基质降解,为OA治疗提供了新的靶点。相关研究以“Microfluidic Synthesis of miR-200c-3p Lipid Nanoparticles: Targeting ZEB2 to Alleviate Chondrocyte Damage in Osteoarthritis”为题目,发表在期刊《International Journal of Nanomedicine》上。
本文要点:
1、本研究开发了一种微流控合成的miR-200c-3p脂质纳米颗粒(Lipo-AgPEI-miR-200c-3p),旨在靶向ZEB2以减轻骨关节炎(OA)中的软骨细胞损伤。
2、结果表明,Lipo-AgPEI-miR-200c-3p的粒径约为130nm,Zeta电位降低至1.08±0.12 mV。
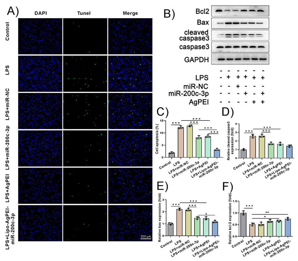
3、LPS(脂多糖)刺激后,Lipo-AgPEI-miR-200c-3p可增强细胞活力,防止细胞凋亡,并降低ADTC5细胞中TNF-α、IL-6、IL-1β等多种炎症因子的表达水平。同时,MMP3、MMP13和ADAMTS-4的表达下调,而II型胶原蛋白的表达上调。
4、LPS刺激后ZEB2表达显著升高,转染miR-200c-3p后ZEB2表达显著降低。
5、研究表明,miR-200c-3p通过靶向ZEB2,抑制炎症反应、细胞凋亡和软骨基质降解,有望在OA的发展中发挥关键作用。
微流控合成miR-200c-3p脂质纳米颗粒的步骤如下:
1、AgPEI-miR-200c-3p纳米颗粒制备:
将40 mg的硝酸银(AgNO3)溶解在10 ml去离子水中,逐滴加入20 mg/mL的支化聚乙烯亚胺(B-PEI)溶液(质量比B-PEI:AgNO3为10:1),在避光条件下搅拌45分钟。
将上述溶液置于90°C的油浴中加热约1小时,直到溶液出现白色浑浊,随后冷却至室温,稀释10倍备用。
将miR-200c-3p溶解在125μL DEPC溶液中,加入375μL的HEPES缓冲液,摇动使其混合均匀。
将127μL的AgPEI溶液与373μL的HEPES缓冲液混合,摇动后加入miR-200c-3p溶液,使用涡旋混合器搅拌30秒,静置30分钟。
2、Lipo-AgPEI-miR-200c-3p脂质纳米颗粒制备:
将DPPC、胆固醇和DSPE-PEG2000与甲醇混合,作为A相溶液。
使用PBS溶液作为B相,将之前制备的AgPEI-miR-200c-3p溶液分散在其中。
将A相和B相同时注入微混合器中,形成含有miR-200c-3p脂质体的银纳米颗粒溶液(Lipo-AgPEI-miR-200c-3p)。
初始脂质浓度为4 mg/mL,水-有机流速比为4:1,总流速为25 mL/min。
3、纳米颗粒表征:
使用透射电子显微镜(TEM)观察Lipo-AgPEI-miR-200c-3p纳米颗粒的形态。
采用动态光散射(DLS)测量颗粒的尺寸分布。
使用差示扫描量热仪(DSC)确定纳米颗粒的相变温度。
将纳米颗粒储存在4°C的冰箱中,并定期测试颗粒尺寸以分析其稳定性。
通过上述步骤,成功合成miR-200c-3p脂质纳米颗粒,为后续的生物学功能研究奠定基础。
miR-200c-3p在骨关节炎(OA)中的作用机制主要体现在以下几个方面:
1、调控炎症反应:miR-200c-3p能够抑制与炎症相关的因子,如TNF-α、IL-6和IL-1β的表达。这些因子在OA的进展中起着重要作用,过量的炎症反应会加速软骨细胞的损伤。
2、抑制细胞凋亡:研究表明,miR-200c-3p可以防止软骨细胞的凋亡。通过转染miR-200c-3p,细胞的存活率显著提高,表明其在保护软骨细胞免受凋亡方面的潜力。
3、调节基质降解:miR-200c-3p通过下调基质金属蛋白酶(如MMP3、MMP13和ADAMTS-4)的表达,抑制软骨基质的降解。同时,它可以上调II型胶原蛋白的表达,促进软骨基质的合成。
4、靶向ZEB2基因:经确认,miR-200c-3p可靶向ZEB2基因。ZEB2的表达在LPS刺激后显著增加,而转染miR-200c-3p后则显著降低。ZEB2与细胞的炎症反应和凋亡密切相关,因此miR-200c-3p通过调控ZEB2的表达,进一步影响软骨细胞的功能。
5、提高转染效率:通过微流体合成的脂质纳米颗粒(Lipo-AgPEI-miR-200c-3p)可以有效提高miR-200c-3p的细胞穿透性和生物利用度,从而增强其治疗效果。
综上所述,miR-200c-3p通过抑制炎症、减少细胞凋亡、调节基质降解以及靶向ZEB2等机制,在骨关节炎的治疗中发挥重要作用。


图1.AgPEI-miR-200c-3p的特征和Lipo-AgPEI-miR-200c-3p的制备。

图2.LPS对ATDC5细胞存活率和miR-200c-3p表达水平的影响。

图3.Lipo-AgPEI-miR-200c-3p递送的miR-200c-3p对ATDC5细胞凋亡的影响。

图4.miR-200c-3p对ATDC5细胞炎症和细胞外基质代谢的影响。

图5.miR-200c-3p通过抑制ZEB2表达调节小鼠ATDC5细胞功能。

图6.ZEB2对ADTC5细胞凋亡的影响。用si-ZEB2预转染ADTC5细胞,然后用LPS刺激。

图7.相关蛋白的表达。
论文链接:https://doi.org/10.2147/IJN.S491711
Previous: 一步到位:利用微流控技术合成温敏性核壳水凝胶颗粒






