原发性肝癌在全球癌症死亡原因中排名第三,其中肝细胞癌(HCC)是最常见的类型。晚期HCC患者常伴有恶性腹水,这是一种常见的并发症,表明肿瘤转移和预后不良。腹水的顽固性、大量积聚和反复发作严重影响了患者的生活质量和生存时间。目前,针对腹水的姑息治疗,包括留置腹腔导管和热灌注腹腔化疗,无论在疗效还是安全性方面均不尽如人意。

近期,温州医科大学附属第一医院孙维建教授、夏景林教授和Qingfei Zhang等共同开发了一种热响应性琼脂糖水凝胶微球(MTX-TMPs@MSs),用于递送载有甲氨蝶呤(MTX)的肿瘤细胞衍生微粒(MTX-TMPs),以实现对恶性腹水的协同化疗、光热治疗和免疫治疗。
一方面,水凝胶微球中MTX-TMPs的释放可以通过黑磷量子点(BPQDs)介导的光热刺激按需控制。另一方面,BPQDs介导的光热治疗与MTX-TMPs诱导的化疗配合可参与重塑肿瘤免疫抑制微环境。相关研究以“Stimuli-responsive hydrogel microspheres encapsulated with tumor-cell-derived microparticles for malignant ascites treatment”为题目,发表在期刊《Acta Biomaterialia》上。
本文要点:
1、本研究开发了一种热响应琼脂糖水凝胶微球(MTX-TMPs@MSs),通过微流控技术封装载有甲氨蝶呤(MTX)的TMPs(MTX-TMPs)和黑磷量子点(BPQDs),用于恶性腹水的协同治疗。
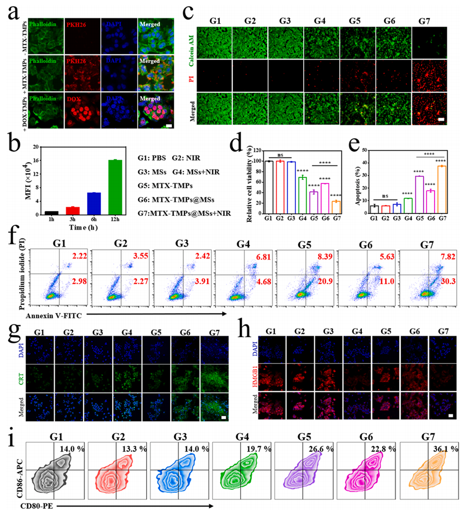
2、从凋亡的肿瘤细胞中分离出来的MTX-TMPs可以靶向肿瘤细胞以递送化疗药物,并调节肿瘤免疫微环境。
3、在近红外(NIR)诱导的热刺激下,MTX-TMPs可以从低熔点琼脂糖基质水凝胶微球中可控地释放出来,用于化疗(CHT)和免疫治疗(IMT)。
4、此外,得益于光热疗法(PTT)诱导的肿瘤免疫原性死亡,MTX-TMPs触发的抗肿瘤免疫反应进一步增强。
5、基于这些特性,MTX-TMPs@MSs通过协同PTT、CHT和IMT,在体外显著消除肿瘤细胞,在体内明显抑制肿瘤生长,展现出广阔的临床应用前景。
这种热响应性琼脂糖水凝胶微球(MTX-TMPs@MSs)的具体制备步骤如下:
将H22肿瘤细胞与甲氨蝶呤(MTX)共孵育,并在紫外线照射下诱导细胞凋亡,以获得载有MTX的肿瘤细胞衍生微粒(MTX-TMPs)。这一步骤需要进行详细的观察和表征,以确保MTX-TMPs的成功制备。
水相由低熔点琼脂糖溶液、黑磷量子点(BPQDs)和MTX-TMPs组成,油相由10wt%Span80和矿物油构成。
在共流液滴微流控装置中,水相通道(孔径80μm)位于油相通道(内径300μm)的中心,油相从两侧对水相产生剪切力,在水相通道出口处形成均匀乳液液滴。
将生成的乳液液滴收集到油溶液中,随后在4°C下冷却1小时以使其固化。
用正己烷和乙醇清洗微球,去除多余的油相和未反应的物质,最后将清洗后的微球收集在PBS溶液中,以备进一步使用。
这种制备方法充分利用了微流控技术的精确控制能力,确保微球的均匀性和稳定性。同时,低熔点琼脂糖的热响应特性使得微球能够在近红外光照射下释放封装的MTX-TMPs,实现药物的可控释放。
在MTX-TMPs@MSs微球治疗系统中,黑磷量子点(BPQDs)的具体作用包括:
1、光热转换:
BPQDs具备优秀的近红外(NIR)光热转换能力,可以通过吸收NIR光将其转化为热能。这种热能用于使低熔点琼脂糖基质软化,从而实现MTX-TMPs的可控释放。
2、光热治疗(PTT):
BPQDs通过产生局部高温直接杀伤肿瘤细胞,并通过刺激肿瘤免疫原性死亡(ICD)来释放肿瘤抗原,从而增强免疫系统的抗肿瘤反应。
3、重塑肿瘤免疫微环境:
BPQDs介导的光热治疗与MTX-TMPs诱导的化疗(CHT)协作,可以调节肿瘤免疫微环境,包括抑制免疫抑制性细胞(如Tregs和TAMs)并促进细胞毒性T淋巴细胞的浸润。
4、增强微球稳定性与可控性:
BPQDs分布均匀且具有良好的生物相容性和稳定性,有助于维持微球在体内的结构完整性,同时实现药物的按需释放。

图1.微流控技术生成的MTX-TMPs封装光热响应水凝胶MSs(MTX-TMPs@MSs)用于肿瘤化疗(CHT)、免疫治疗(IMT)和光热治疗(PTT)。

图2.MTX-TMPs@MSs的制备与表征。

图3.MTX-TMPs@MSs的光热响应性能。

图4.MTX-TMPs@MSs的体外抗肿瘤作用。

图5.MTX-TMPs@MSs对H22恶性腹水模型的体内抗肿瘤能力。

图6.MTX-TMPs@MSs介导的恶性腹水中免疫细胞浸润的变化。
论文链接:https://doi.org/10.1016/j.actbio.2024.11.034






