关节腔内药物注射是治疗骨关节炎(OA)的有效方法,但药物快速清除导致利用率低和治疗效果不佳,需要先进的药物递送系统来提供持续治疗效果。

近期,青岛大学附属医院关节外科张海宁教授团队开发出一种基于MXene的软骨粘附微球系统,该系统可实现光热控制疏水性药物释放及间充质干细胞递送,为骨关节炎治疗提供了新策略。相关研究以“MXene-Based Cartilage-Adhesive Microspheres for Photothermal-Controlled Hydrophobic Drug Release and Mesenchymal Stem Cell Delivery in Osteoarthritis”为题目,发表在期刊《ACS Nano》上。
本文要点:
1、本研究开发了一种基于MXene的软骨粘附微球(H/M-NCA@KGN)。通过阳离子化直链淀粉(NCA)封装疏水药物Kartogenin(KGN)形成NCA@KGN复合物,再与甲基丙烯酰化透明质酸(HAMA)和MXene通过微流控制备成微球。
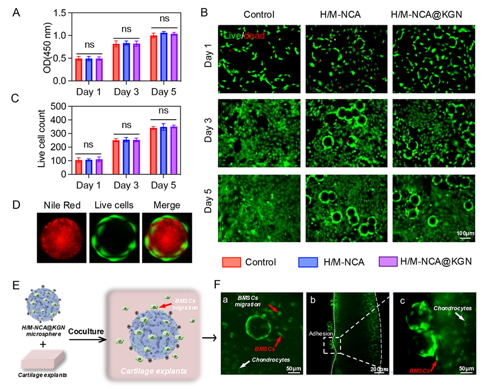
2、该微球具有良好的生物相容性,能有效粘附在软骨表面并携带骨髓间充质干细胞(BMSCs)。
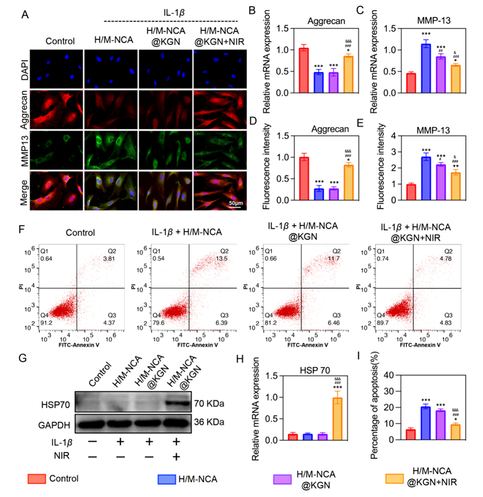
3、在近红外(NIR)光照射下,MXene产生热量(约42°C),实现KGN的光热控释。释放的KGN促进BMSCs向软骨细胞分化,改善关节软骨细胞外基质丢失。
4、同时,温和热疗诱导软骨细胞中热休克蛋白70(HSP70)的表达,提供保护作用并延缓OA进展。该多功能微球系统为OA治疗提供了可控药物释放和干细胞递送的新策略。


Scheme 1. B−H/M-NCA@KGN微球的原理及制备

图1. H/M-NCA@KGN微球的合成与表征

图2. H/M-NCA@KGN微球的光热性能与药物释放行为表征

图3.生物相容性评估及细胞-材料相互作用

图4.骨髓间充质干细胞的成软骨分化

图5. IL-1β诱导骨关节炎模型中的抗炎与保护作用

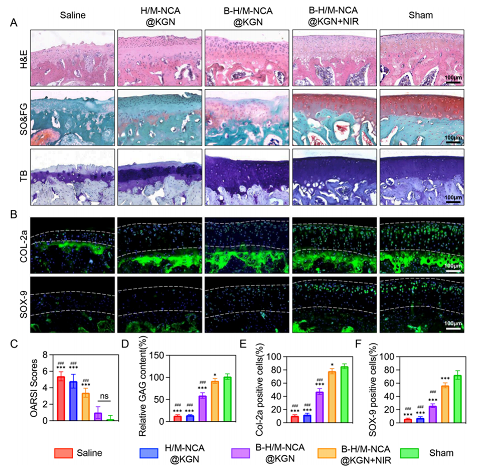
图6.体内治疗效果评估——关节结构分析

图7.软骨保存的组织学与分子评估
论文链接:https://doi.org/10.1021/acsnano.4c16918






