
导读:
溃疡性结肠炎(UC)是受多种因素影响的慢性肠道炎症性疾病,肠道微环境紊乱导致的肠屏障损伤是其关键特征。近期,西安医学院附属第一医院张明真教授、于照祥教授、张明鑫副教授等通过微流控电喷雾技术构建了一种包裹紫檀芪的益生元微胶囊(PSB@MC),经研究证实其能通过清除活性氧、减少促炎细胞因子、调节肠道菌群和代谢来恢复肠道微环境稳态,并激活芳香烃受体/白细胞介素- 22(AHR/IL-22)通路来修复肠屏障,为溃疡性结肠炎的治疗提供了安全有效的新方案。相关研究以“Prebiotic Microcapsule-encapsulated Pterostilbene Alleviates Ulcerative Colitis by Regulating the Intestinal Microenvironment and Activating AHR/IL-22 Pathway”为题目,发表在期刊《Engineering》上。
本文要点:
1、本研究通过微流控电喷雾法构建了负载紫檀芪(PSB)的益生元微胶囊(PSB@MC),评估其对结肠炎的作用及机制。
2、结果显示,PSB@MC生物相容性良好,可靶向递送PSB至结肠,其褶皱形态延长药物滞留。
3、口服PSB@MC通过清除活性氧、减少促炎因子、调节肠道菌群及代谢来恢复肠道微环境稳态,对葡聚糖硫酸钠诱导的结肠炎起到防护和治疗作用。
4、此外,其能激活芳香烃受体/白细胞介素-22通路,增强肠屏障完整性。综上,PSB@MC或为安全有效的UC新疗法。



图1. PSB@MC的制备及潜在治疗机制示意图

图2. PSB@MC的制备与表征。

图3. PSB@MC在结肠中的靶向性与滞留能力。

图4. PSB@MC对实验性结肠炎的保护作用。

图5. PSB@MC对实验性结肠炎的治疗作用。

图6. PSB@MC对肠道屏障的修复作用。

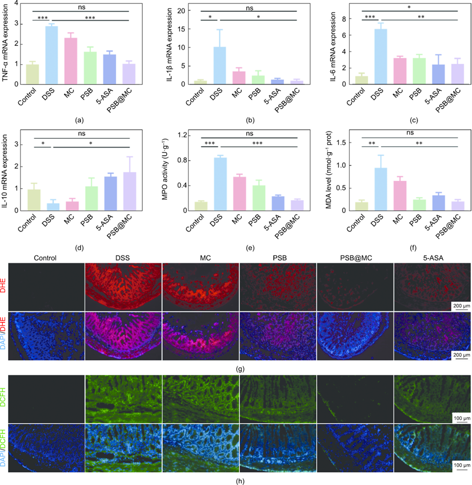
图7. PSB@MC在实验性结肠炎中的抗炎与抗氧化能力。

图8. PSB@MC对肠道菌群的调节作用。

图9. PSB@MC对肠道微生物代谢物的调控作用。

图10. PSB@MC对AHR/IL-22通路的激活作用。
论文链接:https://doi.org/10.1016/j.eng.2025.04.026






