在临床实践中,卵母细胞冷冻保存在保护女性生育能力方面起着至关重要的作用。然而,常用的冷冻保存方法涉及繁琐且耗时的程序,以及操作者之间的不可控差异,这很容易导致细胞损伤。

 

 

鉴于此,安徽医科大学陈中嵘副教授、赵刚教授、程跃副教授等人开发了一种基于透明氧化铝陶瓷的微流控芯片,该芯片可实现冷冻保护剂(CPA)加载/卸载、冻融过程及储存的一体化,优化后的冷冻方案显著简化流程并降低CPA渗透损伤,使卵母细胞冷冻存活率达 86.23%,且冷冻后的卵母细胞在结构稳定性、功能完整性、遗传正常性及发育能力上均优于传统方法。相关研究以“Transparent Alumina Ceramics-Based Microfluidic Chip Enables on-Chip Cryopreservation for Mouse Oocyte”为题目,发表于期刊《Advanced Functional Materials》。

 

本文要点:

1、本研究开发了一种基于透明氧化铝陶瓷的微流控芯片,用于小鼠卵母细胞的冷冻保存。

2、与传统玻璃化冷冻法相比,该芯片实现了冷冻保护剂的自动加载/卸载、线性浓度变化以及冻存/复苏过程一体化,显著简化了操作流程。

3、线性变化的CPAs浓度有效减少了渗透损伤,结合陶瓷基片优异的热传导性能,提升了降温/复温速率。

4、实验结果显示,采用该方法的卵母细胞存活率达到86.23%,复苏后细胞在结构完整性、线粒体功能、基因表达及胚胎发育能力等方面均优于传统方法。

5、本研究为卵母细胞冷冻保存提供了一种低成本、易操作、高性能的半自动化平台,对女性生育力保存具有重要意义。

 

图1. 微流控芯片结构及卵母细胞冷冻保存示意图。a) 微流控芯片的整体设计示意图及细胞捕获区域详图。b) 使用微流控芯片进行冷冻保存的过程与传统玻璃化冷冻法的对比。c) 使用微流控芯片进行卵母细胞冷冻保存的优势和效果示意图。

 

 

图2. 微流体通道中溶液浓度变化的表征。a) 微通道表征实验示意图,以及混合通道和细胞捕获区域的荧光图。b) 蛇形混合通道沿线的荧光强度变化曲线。c) 通过调节溶液流速比实现溶液浓度的线性变化。d) 混合通道部分区域荧光强度的空间分布图。e) 不同溶液流速比下的荧光图。

 

 

图3. 不同基材对冷冻和加热的影响。a-c) 分别以载玻片、石英玻璃和透明氧化铝陶瓷为基板的芯片在冷冻和复温过程中的温度记录(实验值)与拟合结果。d) 不同基板的芯片在冷冻和复温过程中截面温度分布的模拟结果。e-g) 使用三种基板的芯片的冷却和复温速率分析。

 

 

图4. 不同冷冻保护剂(CPA)加载方式对细胞体积的影响。a) 通过芯片加载CPA与传统玻璃化冷冻法加载CPA的过程示意图。b) 传统玻璃化冷冻法中,在平衡液(ES)和玻璃化液(VS)添加阶段卵母细胞体积变化的显微照片。c) 通过芯片加载CPA过程中卵母细胞体积变化的显微照片。d) 两种CPA加载方法下CPA浓度的变化情况。e) 两种CPA加载方法下卵母细胞归一化体积的变化。f) 两种CPA加载方法下卵母细胞归一化细胞体积的最小值(附统计学检验)。

 

 

图5. 低温保存后小鼠卵母细胞的活力和结构完整性。a) 不同组别卵母细胞的荧光图像(Fresh: 新鲜卵母细胞;CV: 传统玻璃化冷冻;On Chip: 芯片上冷冻保存)。b) 冷冻保存后存活率的定量分析。c) 不同组别卵母细胞细胞骨架和纺锤体的共聚焦显微镜图像。d) 卵母细胞中正常纺锤体的比例(附统计学检验)。

 

 

图6. 卵母细胞线粒体功能测定。a) 卵母细胞线粒体膜电位(MMP)水平的代表性荧光图。b) 卵母细胞内钙离子水平的代表性荧光图。c) 卵母细胞线粒体超氧化物(MS)水平的代表性荧光图。d) 卵母细胞活性氧(ROS)水平的代表性荧光图。e-h) 分别对JC-1(MMP)、Fluo-4(Ca²⁺)、MitoSOX(MS)和DCFH-DA(ROS)荧光强度的定量分析(附统计学检验)。

 

 

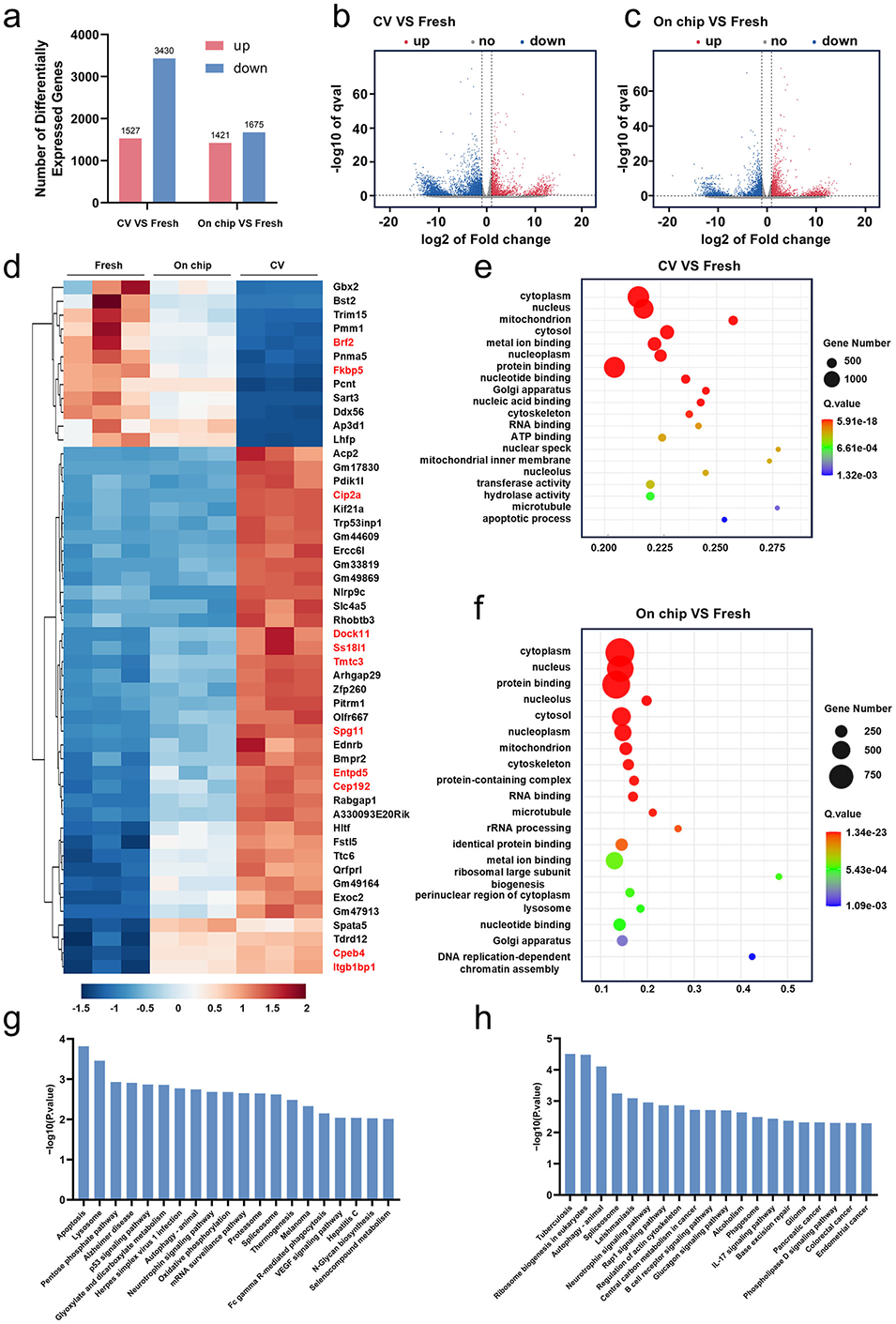
图7. 卵母细胞基因表达谱分析。a) 传统冷冻(CV)组与芯片冷冻(On Chip)组小鼠卵母细胞相较于新鲜卵母细胞的差异表达基因数量。b, c) CV组和On Chip组分别与Fresh组比较的差异表达基因火山图。d) CV组与Fresh组和On Chip组比较的前50个差异表达基因。标红基因与卵母细胞的线粒体功能、染色体排列、纺锤体结构和胞质分裂发育相关。e, f) CV组和On Chip组的GO富集分析气泡图。g, h) CV组和On Chip组的KEGG富集分析条形图。

 

 

图8. 冷冻保存后卵母细胞的体外受精与胚胎发育情况。a) 胚胎发育各阶段的代表性图像。b) 从2-原核期到桑椹胚阶段发育率的定量分析(附统计学检验)。

 

论文链接:https://doi.org/10.1002/adfm.202503296

(本文仅供参考学习及传递微流控研究成果,版权归原作者所有,如侵犯权益,请联系删除)