水凝胶微球被认为是理想的载体,在3D细胞培养、药物递送和微组织构建中具有广泛的应用。尽管已经开发了多种方法来制备水凝胶微球,但仍然缺乏一种结合可操作性、稳定性、成本效益和生物相容性的通用方法。

近期,安徽医科大学陈中嵘副教授、程跃副教授与中国科学技术大学赵刚教授合作,开发了一种新型的旋转微流控系统(Rotating Microfluidic System, RMS),用于快速制备多样化的水凝胶微球,以满足药物评估、3D细胞培养和微组织构建等领域的需求。相关研究以“Rapid Fabrication of Diverse Hydrogel Microspheres for Drug Evaluation on a Rotating Microfluidic System”为题目,发表在期刊《Langmuir》上。
本文要点:
1、本研究开发了一种新型旋转微流控系统(RMS),用于快速制备多样化的聚乙二醇二丙烯酸酯/海藻酸钠(PEGDA/SA)水凝胶微球。
2、该系统通过电机驱动油相旋转,结合针头设计,在无需精密加工的情况下,实现了水凝胶微球的快速制备。
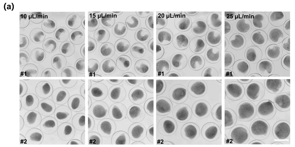
3、通过调节针头结构、流速和旋转速度等参数,可以制备出不同尺寸和不同核心(如新月形、厚波浪形、椭圆形和球形)的水凝胶微球。
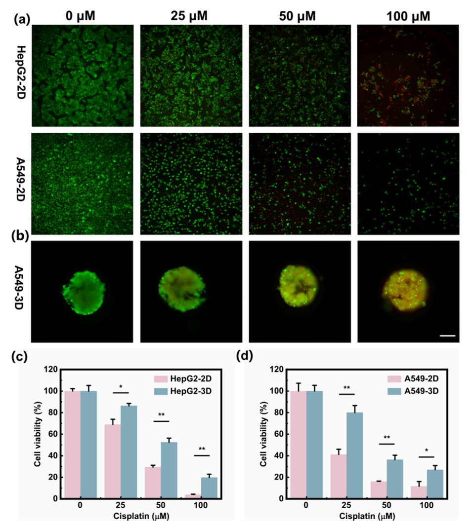
4、此外,通过使用该系统制备了负载肿瘤细胞的透明质酸甲基丙烯酸酯/海藻酸钠(HAMA/SA)水凝胶微球,其在随后的3D培养中显示出良好的细胞活力和增殖能力。
5、体外药物评估实验表明,3D肿瘤模型比2D模型具有更低的细胞敏感性,显示出该系统在药物筛选和3D细胞培养中的巨大潜力。
该系统是如何实现水凝胶微球的快速制备的?
1.旋转微流控系统(RMS)的设计原理
核心组件:系统由商用电机、烧杯、针头(包括单针和同轴针)以及紫外固化灯组成。电机驱动烧杯中的油相(矿物油)旋转,形成稳定的剪切力。
剪切力的产生:旋转的油相提供剪切力,克服油水界面张力,使水相中的预聚物溶液(如PEGDA/SA)形成微滴。
双交联机制:形成的微滴在经过紫外光固化(光交联)和氯化钙溶液(离子交联)的过程中,迅速固化为水凝胶微球。
2.系统参数的调节
针头结构:通过选择不同直径的针头(单针或同轴针),可以控制微球的大小和形态。同轴针可以制备核壳结构的微球,内核为CMC溶液,外壳为PEGDA/SA水凝胶。
流速调节:调节预聚物溶液的流速可以控制微滴的大小和生成速率。较高的流速会形成较大的微滴,而较低的流速则形成较小的微滴。
旋转速度:通过调整电机的转速,可以改变剪切力的大小,从而影响微滴的形成和固化过程。较高的转速会增加剪切力,使微滴更容易分离并固化。
3.快速制备的实现机制
连续化生产:系统通过连续的流体输送和旋转剪切力,实现了微滴的连续生成和固化,大大提高了制备效率。
双交联快速固化:结合紫外光交联和离子交联,确保了微球在短时间内完成固化,避免了传统方法中固化时间长的问题。
自由边界设计:与传统的微流控芯片相比,该系统采用自由边界设计,无需复杂的微通道结构,减少了设备的复杂性和成本,同时避免了通道堵塞等问题。
4.具体制备过程
准备预聚物溶液:将PEGDA、SA和光引发剂(如HMPP)按一定比例混合,形成低粘度的预聚物溶液。
输送与剪切:通过注射泵将预聚物溶液输送到针头,旋转的油相提供剪切力,使预聚物溶液形成微滴。
固化:微滴在经过紫外光照射后,PEGDA发生光交联,形成初步的水凝胶结构;随后在氯化钙溶液中,SA发生离子交联,进一步增强水凝胶的机械性能。
收集与清洗:固化后的水凝胶微球被收集在烧杯底部,并通过离心清洗,去除表面的矿物油和表面活性剂。
通过上述机制,该系统能够在短时间内高效地制备出大量均匀的水凝胶微球,适用于3D细胞培养、药物筛选等多种生物医学应用。

图1.旋转微流体系统(RMS)的示意图及其在制备多结构微球和药物评估中的应用。

图2.单结构微球的制备及其形态控制。


图3.核壳结构PEGDA/SA微球的制备及其形态控制。


图4.通过旋转微流控系统(RMS)制备具有不同核心形状的核壳结构水凝胶微球的实验观察和分析结果。

图5.PEGDA/SA和HAMA/SA水凝胶的表征。

图6.HAMA/SA水凝胶微球的细胞增殖和生物相容性测试。

图7.2D肿瘤细胞和3D肿瘤球体模型的药物评估。
论文链接:https://doi.org/10.1021/acs.langmuir.5c00365






