研究背景:
心血管疾病是全球主要死因之一,给公共卫生和经济发展带来了严重威胁。研究表明,在存在高血压和糖尿病等心血管危险因素的患者中,内皮细胞损伤促进了心血管疾病的进展。其中,糖萼的降解是导致这一过程的关键机制之一。
血管内皮糖萼是覆盖在血管内皮上的带有负电荷的绒毛状结构,通常起到维持血管生理功能的保护屏障作用。内皮糖萼的破坏可引发一系列不利事件,如器官功能障碍和脓毒症。目前,通过药物干预预防内皮糖萼的降解被认为是一种潜在的治疗策略。
尽管内皮糖萼研究取得了重大进展,但其潜在的治疗机制仍然不太清晰。此外,现有的二维静态细胞培养模型通常难以涵盖影响内皮糖萼完整性和功能的关键生物力学因素,如剪切应力和流动模式。动物模型的研究结果也不完全适用于人体。因此,急需开发一种创新且通用的平台,在动态条件下研究内皮糖萼的完整性和功能。

导读:
近期,温州医科大学附属第一医院汪炜健与国科大温州研究院祖岩等人合作,开发了一种与反蛋白石薄膜相结合的创新型血管芯片,以研究不同刺激下的糖萼完整性及其屏障功能。相关研究以“Protective Value of Sevoflurane to Glycocalyx under Low Shear Stress Based on a Microfluidic Vessel Chip”为题目,发表在期刊《ACS Materials Letters》上。
本文要点:
1、开发了一种结合了反蛋白石薄膜的新型微流控血管芯片,用于研究不同刺激下内皮糖萼的完整性及其屏障功能。
2、通过将反向蛋白膜集成到芯片中,实现了体外糖萼屏障功能的实时观察。
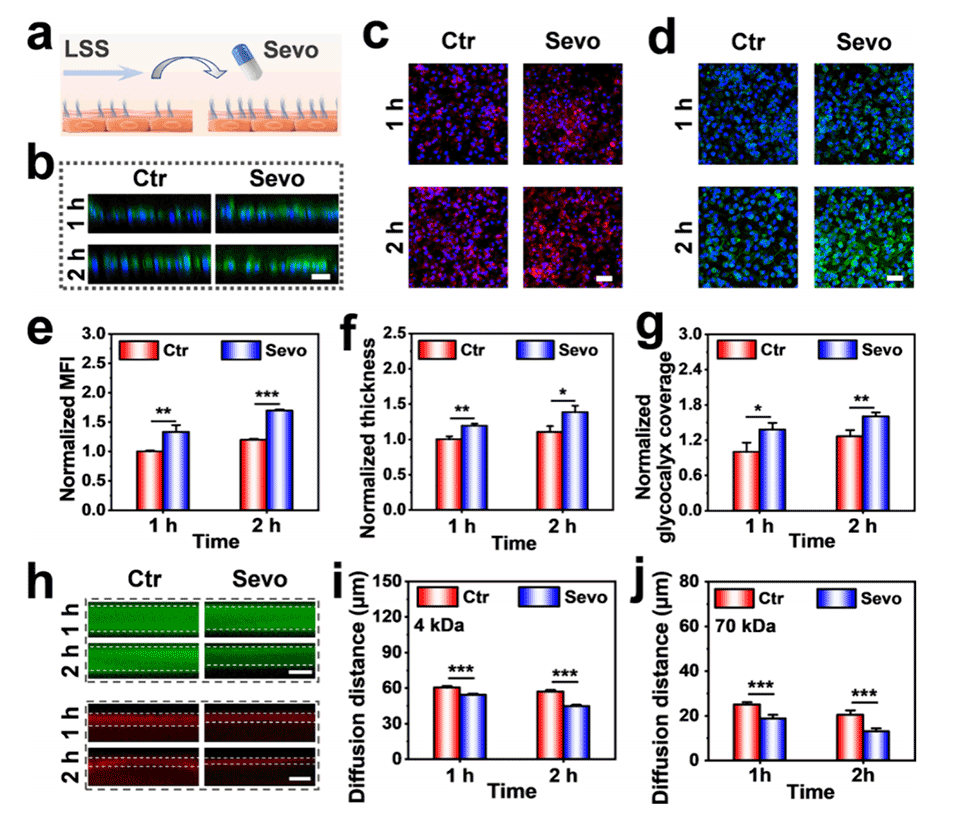
3、研究表明,在生理剪切应力下糖萼的完整性和屏障功能得以维持,经过麻醉药物七氟醚处理后,低剪切应力破坏的糖萼层显示出恢复的迹象。
4、通过模拟生理和病理条件下的糖萼层,该系统有助于深入探究血管功能和疾病进程,同时为药物筛选和疗效评价提供了一个高度模拟生理环境的实验模型。
反蛋白石薄膜在仿生芯片中的作用主要包括以下几点:
1、提供三维多孔结构:反蛋白石膜具有高度有序的纳米多孔结构,为细胞提供了一个类似体内细胞外基质的微环境,有利于细胞的粘附、生长和增殖。
2、增强细胞屏障功能:反蛋白石膜的微孔结构有助于形成连续的细胞层,增强细胞间的相互作用,从而增强细胞屏障的完整性和功能。
3、实现实时观察:反蛋白石膜的透明性使得通过显微镜可以实时观察到细胞的生长状态和糖萼层的形成,便于动态监测细胞行为和药物反应。
4、调节物质交换:反蛋白石膜的孔隙结构可以调节营养物质和代谢产物在细胞层中的扩散,模拟体内血管的养分供应和废物排除。
5、模拟血流剪切力:在微流控芯片中,反蛋白石膜可以承受流体流动产生的剪切力,用于模拟血流对血管内皮细胞的机械刺激,进而研究剪切力对糖萼层的影响。
本研究提出的微流控血管芯片系统具有以下潜在应用:
1、药物筛选与毒理学研究:利用微流控血管芯片模拟血管环境,进行药物的筛选和毒性测试,评估药物对血管内皮细胞的影响,加速新药研发过程。
2、疾病模型构建:模拟心血管疾病、糖尿病血管并发症等病理状态,研究疾病发展过程中血管功能的变化,为疾病机理研究提供实验模型。
3、个性化医疗:结合患者来源的细胞,构建个性化的血管模型,用于测试不同治疗方案的疗效,为个体化治疗提供依据。
4、血管生理学研究:研究生理剪切应力对血管内皮细胞和糖萼层的影响,深入理解血管生理功能和血流动力学的相互作用。
5、生物材料测试:评估新型生物材料对血管细胞的相容性和促进血管再生的能力,为组织工程和再生医学提供实验平台。
综上所述,这种创新的微流控血管芯片为血管生理和病理研究,以及血管相关药物的筛选和评估提供了一个重要的平台,有助于深入理解糖萼层在血管功能调控中的作用,以及发现新的预防和治疗策略。

Scheme1.血管芯片用于研究不同刺激下糖萼完整性和功能的示意图。

图1.SCC(二氧化硅胶体晶体)模板和反蛋白石薄膜的特征。

图2.血管芯片系统的制造和表征。

图3.PSS(生理剪切应力)对糖萼完整性及其屏障功能的影响。

图4.LSS(低剪切应力)对糖萼完整性及其屏障功能的影响。

图5.七氟醚对糖萼完整性和功能的影响。
原文链接:
https://doi.org/10.1021/acsmaterialslett.4c01108






