
导读:
近期,都柏林大学机械与材料学院张楠副教授团队成功开发了一种基于独特翼型结构的高通量微流控平台。该平台通过其创新的多机制混合芯片与配套系统,实现了脂质纳米颗粒从微量筛选到升规模生产的无缝衔接。相关研究以“Unique Aerofoil‐Structured Microfluidics for High Throughput Lipid Nanoparticle Formulation Screening and Scale‐up”为题目,发表在期刊《Advanced Science》上。
本文要点:
1、本研究开发了一种基于独特翼型结构微混合器的高通量微流控平台,解决了脂质纳米颗粒(LNP)配方筛选与放大生产的难题。
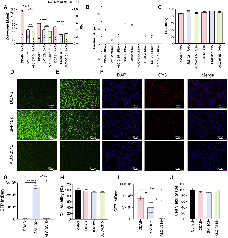
2、该平台包含MiNANO-form高通量筛选仪和八通道微流控芯片,可同步合成多种高质量LNP(粒径38–150 nm,PDI < 0.2),且所需试剂体积低至0.1 mL。
3、通过优化翼型结构,实现了从低流速(0.2 mL/min)到高流速(50 mL/min)范围的高效混合与稳定LNP制备。
4、此外,MiNANO-scale模块化系统支持连续生产,流速高达50 mL/min,满足升规模制备需求。
5、经mRNA、pDNA转染及siRNA摄取实验验证,所制备LNP在多种细胞中均表现优异,为RNA药物的高效开发与临床转化提供了可靠工具。



图1:高通量LNP平台的概览与性能

图2:翼型结构微流控芯片设计及通过混合实验对仿真模型的验证

图3:优化后翼型结构微流控通道的实验与仿真结果

图4:高通量LNP制备系统(MiNANO-form)

图5:使用MiNANO-form制备的不同LNP的体外测试性能

图6:可放大的LNP制备系统(MiNANO-scale)及其应用

图7:不同总流速下合成的SM102 LNP的尺寸与多分散指数(PDI)对比。结果显示,LNP平均尺寸为38.7nm±2.5,平均PDI为0.131±0.045,表明翼型结构对宽流速范围具有良好的适应性

图8:PDMS芯片与塑料芯片的制备流程
论文链接:https://doi.org/10.1002/advs.202511222
(本文仅供参考学习及传递微流控研究成果,版权归原作者所有,如侵犯权益,请联系删除)
Previous: 六通道交汇流动聚焦微流控装置中双乳液的可控生成及数值研究






