
导读
近期,上海交通大学医学院附属瑞金医院崔文国教授等人通过仿生矿化和微流控技术开发了由矿化的转化生长因子-β(TGF-β)和过氧化氢酶(CAT)纳米颗粒组成的捕获氢离子的水凝胶微球(GMNP),用于阻断炎症中的NLRP3级联反应。相关研究以“Hydrogen Ion Capturing Hydrogel Microspheres for Reversing Inflammaging”为题目,发表在期刊《Advanced Materials》上。
本文要点:
1、炎症与衰老密切相关,维持细胞外微环境的pH平衡可以减轻炎症并修复与衰老相关的组织损伤。
2、本研究开发了一种捕获H+的水凝胶微球(GMNP),通过捕获过量H+来中和酸性微环境,释放TGF-β和CAT以抑制NLRP3炎症小体的激活,从而有效逆转炎症。
3、GMNP能够促进细胞外基质(ECM)的合成,形成一个稳定的生态位,抑制炎症并促进退变椎间盘的再生,为组织再生奠定基础。
4、通过仿生矿化和微流控技术构建的GMNP在体内实验中表现出抑制衰老相关炎症、促进组织再生的潜力,为治疗炎症和促进组织修复提供了新的方法和思路。
全文总结/概括:

捕获氢离子的水凝胶微球如何中和酸性微环境并抑制炎症,其功能原理如下:
中和酸性微环境: GMNP 由矿化的转化生长因子-β(TGF-β)和过氧化氢酶(CAT)纳米颗粒组成。微球通过碳酸钙矿化层捕捉多余的氢离子。这一过程有助于中和酸性微环境,这对缓解炎症至关重要。
抑制炎症: 通过捕获多余的氢离子并释放 TGF-β 和 CAT,GMNP 可以消除内源性和外源性对 NLRP3 的刺激,NLRP3 是炎症级联的关键组成部分。这种对 NLRP3 激活的抑制有助于抑制炎症反应的过度激活,从而促进组织再生和修复。
增强细胞外基质(ECM)的合成: 除了中和酸性微环境和抑制炎症反应外,GMNP 还能促进髓核细胞中 ECM 的合成。这对于维持组织完整性和促进衰老相关疾病的再生至关重要。
总之,捕获氢离子的水凝胶微球的功能是中和酸性,通过抑制 NLRP3 抑制炎症反应,以及增强 ECM 合成,最终促进组织再生和逆转炎症反应。
捕获氢离子的水凝胶微球(GMNP)除了在逆转炎症性衰老和促进组织再生方面显示出潜力外,还可以用于哪些方面?
1、药物递送系统:GMNP可以作为药物递送系统,通过微球的稳定性和生物相容性,将药物精确释放到目标组织或细胞中。
2、组织工程:GMNP可以用于组织工程领域,帮助重建受损组织或器官,促进组织再生和修复。
3、抗炎治疗:由于GMNP可以抑制炎症相关通路,因此可以作为抗炎治疗的一种潜在手段,用于治疗各种炎症性疾病。
4、生物传感器:GMNP的微球结构和捕获能力使其成为生物传感器的理想选择,用于检测生物标志物或环境中的特定分子。
因此,捕获氢离子的水凝胶微球在医学和生物领域具有广泛的应用前景。

图1.氢离子捕获水凝胶微球(GMNP)的制备方案和治疗机制。

图2.MNP和GMNP的制备及其特性。

图3.GMNP的体内滞留能力和体外细胞保护能力。

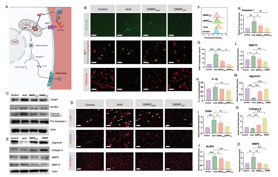
图4.GMNP抑制NLRP3介导的炎症并促进体外再生。

图5.GMNP在体内促进IVDD。

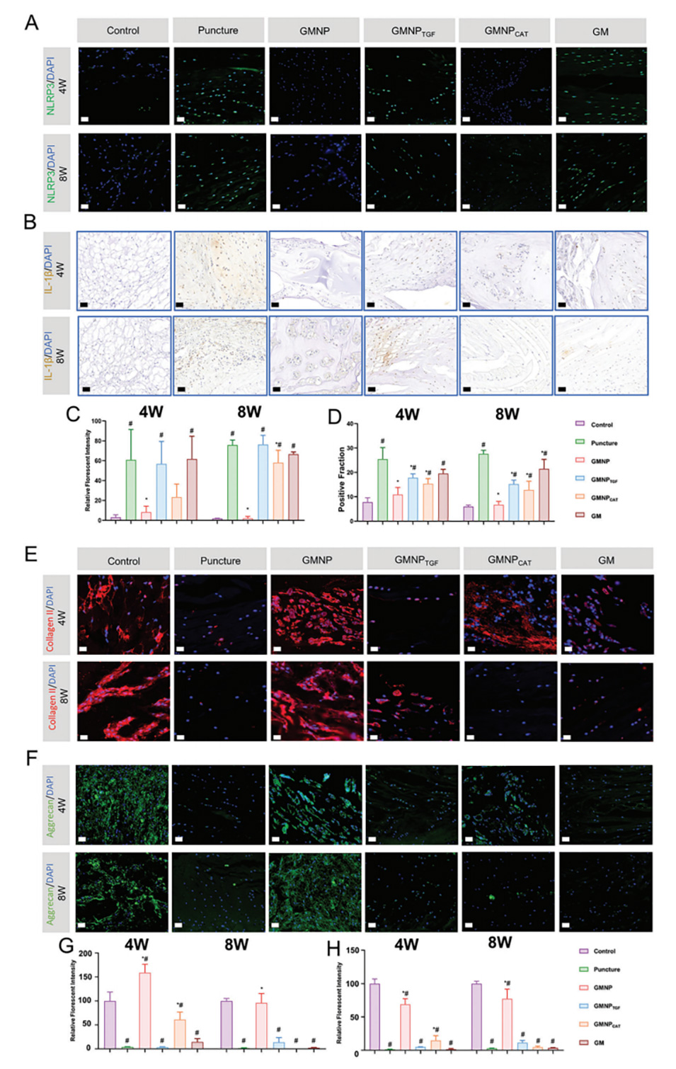
图6.GMNP在体内抑制椎间盘炎症并促进椎间盘再生。
论文链接:https://doi.org/10.1002/adma.202306105
Previous: Not available






