筛查高危人乳头瘤病毒(HPV)感染是预防宫颈癌最重要的措施之一。然而,快速、便捷且低成本的HPV检测仍然是一个挑战,特别是在资源有限的环境中。

近期,四川大学华西医院精准检验创新研究室胡文闯教授、实验医学科应斌武教授与华西第二医院牛晓宇教授合作,开发了一种便携式一体化微流控设备,用于快速、低成本、无需提取的宫颈癌高危HPV16和HPV18 DNA即时检测,其具有实时比色法环介导等温扩增(LAMP)检测功能,可在15分钟内得出结果,为宫颈癌筛查提供了一种高效、便捷的分子诊断工具。相关研究以“A portable all-in-one microfluidic device with real-time colorimetric LAMP for HPV16 and HPV18 DNA point-of-care testing”为题目,发表在期刊《Biosensors and Bioelectronics》上。
本文要点:
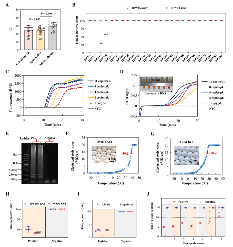
1、本研究开发了一种便携式一体化微流控设备(PAD),用于即时检测(POCT)宫颈拭子样本中的HPV16和HPV18 DNA。
2、PAD集成了免提取样本裂解、环介导等温扩增(LAMP)和实时比色信号检测等功能模块,全流程在15分钟内自动完成,大大缩短了从样品到结果的时间。
3、PAD采用独特的压力平衡自动液体流动机制,实现了微流控芯片中的精确液体处理,无需手动操作,降低了生物危害的风险。
4、改进的实时比色LAMP(rcLAMP)检测限为1拷贝/μL,通过增强的检测化学反应最大化反应动力学。
5、对206例临床宫颈拭子样本的测试显示,该装置的灵敏度为92.1%,特异性为99.0%。此外,可以更改PAD的配置以同时检测HPV16和HPV18或其他病原体。
该PAD设备的压力平衡自动液流机制是如何实现的,它有什么优势?
1、该设备采用独特的压力平衡自动液流机制,通过设计合理的液体腔室体积比例,实现了在完全密封的微流控芯片上自动完成液体注入。
2、这种机制消除了手动操作液体的需求,从而降低了生物危害的风险,如核酸气溶胶的扩散。
3、相比之前报道的基于纸基微流控和离心微流控的设备,该自动液流机制更加简单易用,无需额外设备支持。
该PAD设备采用的改良实时比色LAMP(rcLAMP)检测方法有什么特点和优势?
1、rcLAMP方法采用pH敏感的酚红指示剂,将LAMP反应过程中的pH变化转换为可视化的颜色变化信号。
2、通过优化LAMP反应缓冲液组成,rcLAMP方法实现了1拷贝/μL的超低检测限,大幅提高了检测灵敏度。
3、该rcLAMP方法无需复杂的光学检测设备,仅需简单的RGB传感器即可实时监测颜色变化,进一步简化了设备结构。
总的来说,该PAD通过将免提取样本裂解、LAMP扩增和实时比色信号检测等关键功能集成到一个便携式、易用且高性能的设备中,体现了其创新的设计思路,为现场HPV检测提供了一种有前景的解决方案。

图1.PAD用于HPV16和HPV18即时检测的流程。

图2.PAD的设计和原理。

图3.PAD上HPV检测方法的开发与验证。

图4.集成式PAD在HPV即时检测中的临床应用。
原文链接:https://doi.org/10.1016/j.bios.2023.115968






