鉴于食品基质中的霉菌毒素污染会带来严重的健康风险,迫切需要有效的现场检测策略,以确保食品安全和及时响应。

近期,北京工商大学林玲教授、清华大学吴增楠博士等人通过微流控技术开发了具有空间编码功能的多室水凝胶微球传感器,结合杂交链式反应实现单颗粒水平的多毒素同步检测。该技术利用双链DNA探针特异性捕获目标毒素,并通过便携式荧光成像装置实现信号快速解析,成功将黄曲霉毒素B1、赭曲霉毒素A和棒曲霉素的检测限降至亚纳克级。相关研究以“Microfluidic-engineered portable microsphere sensors for multi-mycotoxins detection”为题目,发表在期刊《Chemical Engineering Journal》上。
本文要点:
1、本研究针对食品中霉菌毒素污染问题,开发了一种基于多室微球传感器的便携式即时检测方法。
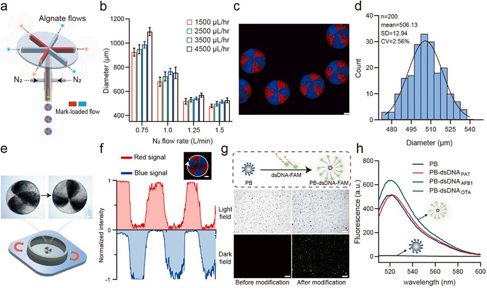
2、通过微流控技术构建具有生物相容性的水凝胶多室微球,其独立腔室可分别装载针对棒曲霉素、黄曲霉毒素B1和赭曲霉毒素A的特异性探针。
3、利用双链DNA与适配体结合原理,目标毒素触发杂交链式反应,使荧光标记探针解离并释放信号,实现单颗粒水平的多毒素同步检测。
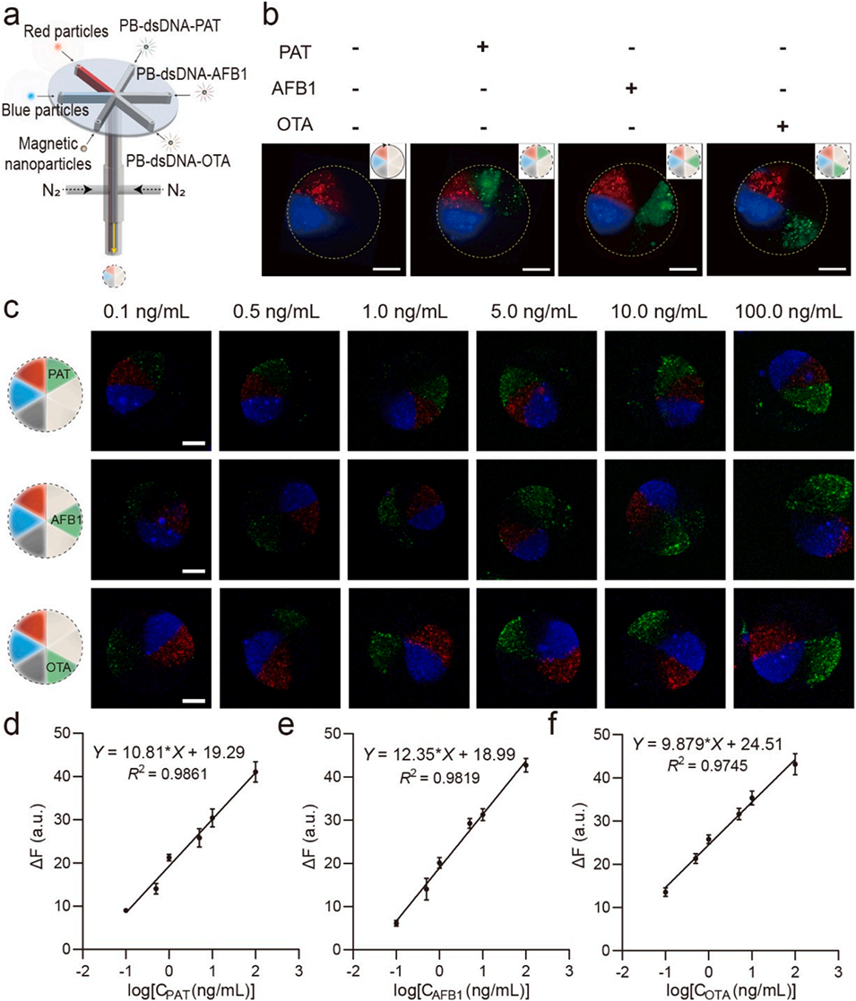
4、结合自研便携成像装置,仅需单一荧光标记即可通过空间分区解码三种毒素浓度,检测限达0.033-0.10 ng/mL,线性相关系数高于0.97。
5、该方法在苹果汁和玉米饮料中的加标回收率为89.62%-107.13%,且传感器在4℃下可稳定保存6天。
6、该技术突破了传统检测对复杂仪器的依赖,为现场快速筛查食品污染物提供了高特异性、多组分同步分析的新策略。
这种传感器在食品安全检测中的优势包括:
1、多组分同步检测:通过空间分区设计,单个微球可同时检测棒曲霉素、黄曲霉毒素B1和赭曲霉毒素A,无需多荧光标记,简化操作流程。
2、高灵敏度与低检测限:结合杂交链式反应(HCR)放大信号,检测限达0.033–0.10 ng/mL,满足国际严格限量标准。
3、便携性与现场适用性:配套自研便携式成像装置,支持快速加热、孵育和信号读取,摆脱对大型仪器的依赖,适合资源有限环境。
4、生物相容性与稳定性:微球基于水凝胶框架,避免传统制备中紫外固化或极端pH条件对探针的损伤,且4℃下可稳定保存6天。
5、抗干扰能力强:通过空间编码和磁定位设计,有效区分不同检测腔室信号,减少复杂食品基质(如果汁、饮料)的交叉干扰。
微流控技术制备多室微球时,如何保证不同腔室的探针负载均一性与长期稳定性?
文中提到通过六通道微流控芯片控制层流,交替注入含不同探针的藻酸盐溶液,在氮气剪切力下形成多室微球。均一性依赖微流控参数的精准调控(如流速、气压)和材料相容性(如荧光颗粒分散性)。
但在实际应用中,探针负载可能受流体动力学波动或探针间相互作用影响。未来需优化芯片设计(如增加反馈控制模块)和探针固定策略(如共价偶联),并通过实时监测(如微球成像分析)提升批次一致性。此外,长期稳定性可能受水凝胶溶胀或探针泄露限制,需进一步验证微球在不同温度、湿度下的性能。

图1.检测多种霉菌毒素的MCFM传感系统示意图

图2.用于霉菌毒素检测的多室微球及双链DNA功能化聚苯乙烯微球(PB-dsDNA)的制备和成像表征

图3.多室微球用于霉菌毒素检测的反应原理可行性验证

图4.MCMFs的制备、表征及其在多种霉菌毒素检测中的性能分析

图5.多组分检测特异性验证及便携式成像装置结构示意图
论文链接:https://doi.org/10.1016/j.cej.2025.159834






