秀丽隐杆线虫是一种广泛应用于发育生物学、神经生物学和宿主病原体研究的模式生物。然而,现有针对单条线虫的长期高内涵成像方法存在明显局限:一方面,传统固定手段(如琼脂垫按压、长时间机械约束等)易引发线虫生理应激,干扰正常生命活动;另一方面,观测流程较为分散,需在不同设备间转移线虫,既增加了操作误差,也难以实现连续动态追踪,无法完整捕捉其从幼虫到成年期的发育过程及生理变化。

近期,有研究人员开发了一种集成微流控平台,可实现秀丽隐杆线虫(C. elegans)从L1幼虫期到成年期的连续高分辨率成像、功能检测及下游蛋白质组学分析,解决了传统方法中固定诱导应激、观测流程过于分散等问题。相关研究以“Integrated Microfluidic Platform for Longitudinal Imaging, Functional Assays, and Downstream Proteomics in C. elegans”为题目,发表于期刊《Small》。
本文要点:
1、本研究开发了一种集成微流控平台,用于实现对秀丽隐杆线虫(C. elegans)从L1幼虫期至成虫期的长期、高分辨率成像及多功能实验。
2、该平台具备动态流体控制功能,可自动投喂、清除废物与后代,并支持多达20条线虫的并行、短暂、非侵入性固定。
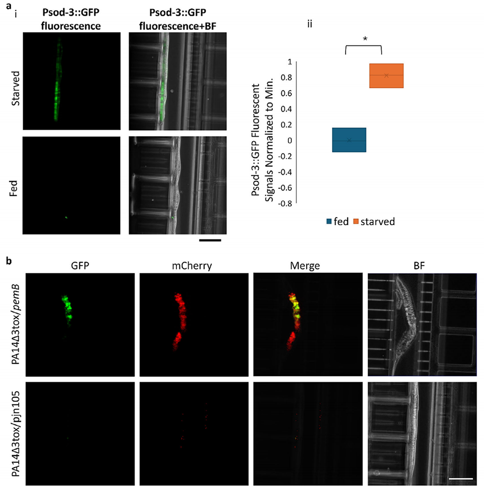
3、通过荧光标记细菌验证了其营养供应能力,应激实验表明短期固定未引发应激反应,而饥饿条件则显著激活应激基因表达。
4、该系统还适用于实时病原体追踪,如铜绿假单胞菌毒素PemB的体内分布可视化,并支持单一线虫蛋白质组学分析,成功在大量细菌背景中鉴定出80多种线虫蛋白。



图1. 微流控装置设计与功能。该示意图展示了多层微流控设计,重点标注了通道布局、控制阀门和线虫捕获区。图中呈现的集成结构,能够支持线虫生命周期的平行追踪以及各类检测的开展(如应激检测、寿命检测或毒性检测)。

图2. 芯片上线虫保存与饲养验证

图3. 长时间机械固定后的应激检测


图4. 微流控平台在生物学检测中的应用。该图呈现了片上检测后的蛋白质组学分析结果,显示应激或感染条件下蛋白质的差异表达情况。同时,也阐明了生物学检测结果与微流控操作之间的关联。
论文链接:https://doi.org/10.1002/smll.202506108
(本文仅供参考学习及传递微流控研究成果,版权归原作者所有,如侵犯权益,请联系删除)
Previous: 基于微铣削构建液滴微流控组件库,实现荧光细胞分选与像素阵列生成






