研究背景及摘要
单细胞质谱检测技术为单细胞化学特性分析提供了一种强有力的免标记分析手段,并在癌症分析、药物刺激、免疫分析等临床应用中展现出潜在价值。然而单细胞质谱往往需要进行必要的预处理操作,如将目标细胞从混合细胞群体样本中分离出来以提高质谱检测的准确性;除盐操作去除细胞常见缓冲液中的非挥发性盐,降低基质效应提高质谱检测灵敏度。目前这些预处理往往是通过多种设备或手动操作完成,效率较低;开发有效的一步式预处理方法对于单细胞质谱分析意义重大,但目前这方面的研究较为缺乏。
为此,清华大学的王文会教授团队提出一种基于阻抗流式细胞术IFC的“一步式”分选除盐质谱预处理系统,经过处理的细胞样本可直接兼容现有的免标记质谱流式、液滴微萃取等单细胞质谱分析手段。研究工作以“Microfluidic Impedance Cytometry Enabled One-Step Sample Preparation for Efficient Single Cell Mass Spectrometry”为题发表在期刊Small上,并被选为Frontispiece。

本工作基于IFC原理设计微流控芯片结构,结合压电驱动实现一步式单细胞分选除盐操作,将目标细胞从细胞群中分离出来的同时实现其外基质的置换。经实验验证,系统的分选效率>99%、除盐效率>99%,并被证实了在癌细胞和血细胞的分离、癌变细胞与正常细胞的分离与质谱检测方面的功能。

图1. 基于阻抗流式细胞术的“一步式”分选除盐质谱预处理系统示意图
研究内容
本工作中搭建了具有四层结构的微流控芯片,如图1所示。利用IFC进行细胞的电学及尺寸特性表征实现不同细胞的识别,待其流经分选区域时由压电执行单元对目标细胞进行分选,通过合适的流速配比,执行单元将目标细胞推至作为下鞘液的质谱兼容的挥发性盐溶液中,同时实现样本的分选与除盐。芯片采用两套电极,其中第1套用于单细胞电学表征,第2套用于表征确认除盐效率。

图2. 微流控芯片结构及其工作流程示意图
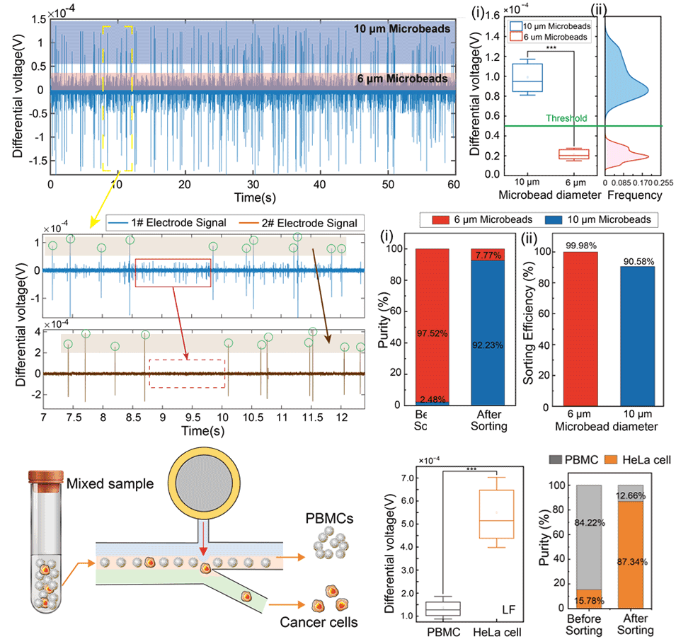
以商用均一性较好的6 μm和10 μm直径的PS微球对系统的分选效率进行了表征。在约9000个样本的实验中,系统展现出了99.53%的分选成功率,同时样本中的10 μm微球纯度由2.48%提升至92.23%,实现了约37倍的富集效率,如图3所示。此外在模拟血液中CTCs分离的实验中,在HeLa癌细胞与人体外周血单核细胞PBMC的混合样本中分选出HeLa细胞,其纯度由15.78% 提升至87.34%,展示出巨大的临床应用潜能。

图3. 微流控系统的分选性能评估
从定量的角度,以270 mM NaCl溶液作为样本液、去离子水作为下鞘液为例验证了系统的除盐效率,单次分选操作引入的NaCl物质的量仅为0.77±0.16 pMol,即使在300 cells/s的分选通量下除盐效率也能够达到99.62%;同时在实际的细胞样本测试中可以看出,未经除盐的样本信号被完全淹没,而经过该系统除盐后的能够清晰分辨单细胞的典型代谢与脂质峰,证实了系统优秀的除盐性能。

图4. 微流控系统的除盐性能评估
该系统进一步用于正常乳腺上皮细胞MCF-10A和癌变的乳腺癌细胞MDA-MB-468的分选与检测。通过双频点的锁相检测,分别表征了两类细胞的电学特性,并据此进行了分选操作,结果表明MCF-10A细胞的纯度由 10.64% 提升至77.78%,展现出了约7.31 倍的富集效率。此外将收集到的细胞样本直接与免标记质谱流式装置级联实验,同时表征了两类细胞的代谢特征,结果表明,部分显著差异表达的代谢和脂质可能是致使细胞电学特性差异的原因,充分验证了系统在多模表征与临床分析中的应用价值。

图5. 正常细胞与癌变细胞的电学与代谢特性表征分析
总结展望
本工作提出的基于IFC的一步法单细胞样品质谱预处理方法极大地方便单细胞质谱分析,突破了复杂操作和不必要的损耗。作为一个独立的样品制备模块,本微流控系统能够兼容多种质谱分析方法,为高效的质谱样品制备提供新的范式,进而为单细胞的多模态(如电学特性、代谢特征)表征提供新的思路。
论文信息
Microfluidic Impedance Cytometry Enabled One-Step Sample Preparation for Efficient Single-Cell Mass Spectrometry
Junwen Zhu, Siyuan Pan, Huichao Chai, Peng Zhao, Yongxiang Feng, Zhen Cheng, Sichun Zhang, Wenhui Wang * (王文会,清华大学)
Small, 2024, https://doi.org/10.1002/smll.202310700
作者简介
本工作的完成单位为清华大学精密仪器系、精密测试技术与仪器全国重点实验室。精仪系王文会教授为通讯作者,精仪系博士研究生朱焌文为第一作者。清华大学张四纯教授、程振助理研究员、清华大学博士生潘思远、柴惠超、赵鹏、丰泳翔为论文工作做出了重要贡献。本研究得到了国家自然科学基金的资助。






