糖基化是蛋白质最常见的翻译后修饰形式,可在正常和病理条件下调节多种基本生物过程。改变的蛋白质糖基化与恶性转化有关,并且通过调节肿瘤的增殖、侵袭、转移和治疗抗性,展现出与癌症发生和发展相关的不同糖基化模式。癌细胞释放的小细胞外囊泡(sEV)具有与其来源细胞相似的糖基化模式,因此被认为是癌症监测的有前景的候选生物标志物。然而,由于目前的分析技术在追踪血液循环中肿瘤特异性衍生的痕量sEV方面存在局限性,sEV聚糖的临床应用面临挑战。

近日,有研究人员开发了一种sEV聚糖表型(EV-GLYPH)检测方法,利用微流控平台和表面增强拉曼散射技术对非小细胞肺癌中的sEV聚糖进行多重分析。相关研究以“Glycan Profiling in Small Extracellular Vesicles with a SERS Microfluidic Biosensor Identifies Early Malignant Development in Lung Cancer”为题目,发表在期刊《Advanced Science》上。
本文要点:
1、本研究开发了一种基于微流控平台和表面增强拉曼散射(SERS)技术的sEV聚糖表型(EV-GLYPH)检测方法,用于对非小细胞肺癌中的sEV聚糖进行多重分析。
2、EV-GLYPH分析法首次有效识别了非转化和恶性转化肺细胞之间不同的sEV聚糖特征。
3、在一项对40名患者进行评估的临床研究中,EV-GLYPH检测法成功区分了早期恶性肺结节患者和良性肺结节患者。
4、这些结果揭示了利用sEV聚糖进行无创诊断和预后分析的潜力,为临床应用和了解sEV糖基化在肺癌中的作用开辟了新的途径。
全文总结/概括:

EV-GLYPH检测法在肺癌筛查中相比传统方法有哪些优势?
1、高灵敏度:SERS技术使得EV-GLYPH测定法能够检测到更低浓度的sEVs,提高了早期肺癌的发现概率。
2、非侵入性:作为一种液体活检方法,EV-GLYPH检测法避免了传统组织活检的侵入性,减少了患者的风险和不适。
3、快速检测:微流控技术的应用使得样本处理和分析过程更加迅速,缩短了检测时间。
4、多重分析能力:EV-GLYPH检测法能够同时分析多种糖链标志物,提高了诊断的全面性和准确性。
5、成本效益:相比传统的影像学检查和组织活检,EV-GLYPH检测法的成本可能更低,有助于大规模筛查。
EV-GLYPH检测法的开发对于未来肺癌诊断和治疗策略有何影响?
1、改善早期诊断:EV-GLYPH检测法的开发有助于提高肺癌早期诊断的准确性,从而改善患者的生存率。
2、促进个性化治疗:通过识别肿瘤特异性的sEVs糖链模式,该检测法有助于医生为患者制定更精准的个性化治疗策略。
3、监测疾病进展:EV-GLYPH检测法可用于监测肺癌患者的疾病进展和治疗效果,为治疗调整提供依据。
4、降低医疗成本:作为一种非侵入性和高灵敏度的检测方法,EV-GLYPH检测法有望降低整体医疗成本。
5、推动肺癌研究:该检测法的开发为肺癌的生物学研究提供了新的工具,有助于深入理解肺癌的分子机制和发展新的治疗策略。

图1.EV-GLYPH检测早期NSCLC的原理。

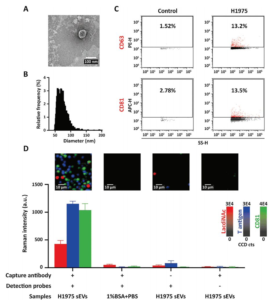
图2.EV-GLYPH检测的特异性。

图3.EV-GLYPH检测的灵敏度。

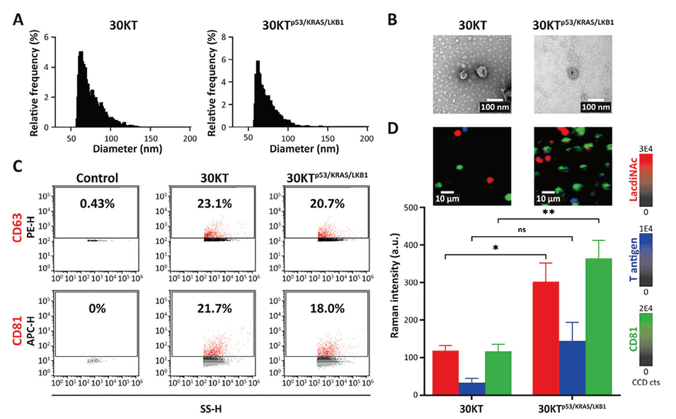
图4.sEVs的聚糖特征可区分未转化和已转化的HBECs。

图5.健康个体和晚期NSCLC患者的sEV聚糖特征分析。

图6.EV-GLYPH检测在癌症筛查中的应用。

图7.临床样本中sEV聚糖特征的异质性。
原文链接:https://doi.org/10.1002/advs.202401818






