双酚S(BPS)是一种广泛应用于日用品制造的塑化剂,但其对人体健康尤其是胎儿大脑发育的不利影响尚不清楚。由于大脑的复杂性和微妙性,揭示环境污染对胎儿大脑发育的危害仍然具有挑战性。利用干细胞技术生成的脑类器官模型,为研究大脑发育和进行药物毒性测试提供了强有力的工具。

近期,上海交通大学丁显廷教授团队与上海交通大学医学院附属新华医院江来团队合作,开发了一种用于人脑类器官培养的微流控芯片,以揭示低剂量恒定BPS暴露对脑类器官的神经毒性。相关研究以“A multichannel microfluidic device for revealing the neurotoxic effects of Bisphenol S on cerebral organoids under low-dose constant exposure”为题目,发表在期刊《Biosensors and Bioelectronics》上。
本文要点:
1、建立了一种多通道微流控芯片,用于培养人脑类器官模型,并在此平台上进行了低剂量双酚S的持续暴露实验。
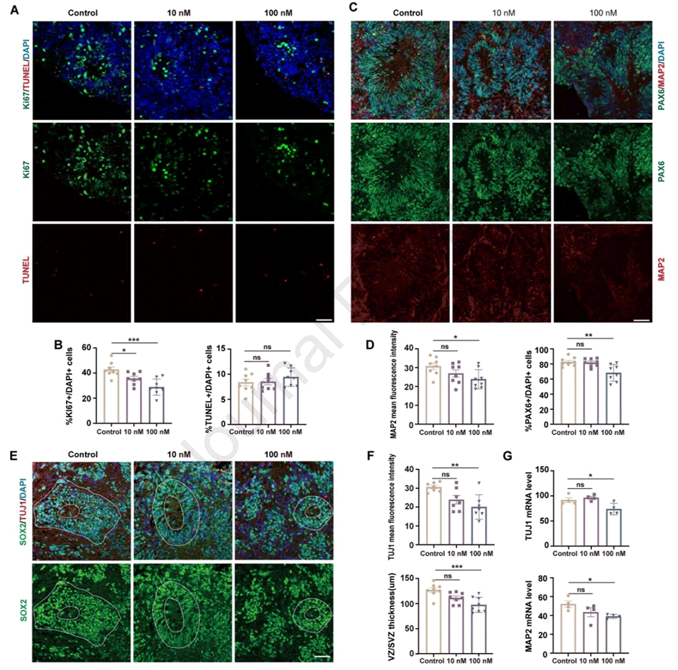
2、研究发现,双酚S暴露会抑制大脑器官中神经元的分化,并且呈现剂量依赖性。
3、蛋白质组学分析表明,双酚S暴露会抑制Wnt信号通路,并导致大脑区域化相关信号分子表达的改变。
4、定量PCR验证了蛋白质组学结果,进一步证实了双酚S通过抑制Wnt信号通路而引起的神经毒性。
5、即使暴露于低浓度的双酚S,也可能会对胎儿大脑发育产生不利影响,提示需要关注环境中双酚类化合物的潜在危害。
6、总体而言,该多通道微流控芯片为揭示不同化学物质对大脑发育的影响提供了一个通用的实验平台。
微流控装置相比传统大脑类器官培养方法具有以下几个优势:
1、与传统的脑类器官培养方法相比,微流控芯片中持续的层流增强了营养供给和废物交换,从而减少了细胞死亡,促进了细胞增殖。
2、恒定的层流确保了稳定的条件和一致的BPS浓度,有效模拟了持续的BPS环境暴露。
3、该微流控平台可以培养出高活力和低批次差异的大脑类器官,为研究BPS暴露的神经毒性提供了更可靠的平台。
总之,微流控装置的关键优势在于它为大脑类器官培养创造了更加稳定和受控的环境,从而提高了器官生长质量和一致性,这对于揭示BPS暴露的神经毒性至关重要。
微流控芯片在培养脑类器官时如何实现对BPS(双酚S)的低剂量持续暴露?
在本研究中,微流控芯片被特别设计用于培养脑类器官,并且能够精确控制BPS的暴露浓度和时间。研究团队在芯片设计中集成了一个入口、四个主通道和四个保持室,以及四个出口,利用微柱在主室中保持类器官不被培养基流动冲走。
通过调整入口处的流速,可以实现对BPS的恒定浓度暴露。在实验中,从培养的第20天开始,对脑类器官进行为期14天的不同剂量BPS(10nM和100nM)暴露,以模拟持续的环境暴露。通过这种方法,研究人员能够有效评估BPS对脑类器官神经发育的影响。

图1.用于培养人脑类器官的多通道微流控平台的表征。

图2.BPS暴露导致脑类器官中神经元分化和细胞增殖异常。

图3.在三种不同浓度下培养的脑类器官的蛋白质组学分析。

图4.蛋白质组学分析显示100nM BPS暴露对脑类器官造成的异常,包括神经元分化、脂质代谢和脑发育。

图5.GO分析揭示了BPS对脑类器官的神经毒性作用。

图6.BPS暴露抑制了Wnt信号通路。
论文链接:https://doi.org/10.1016/j.bios.2024.116754






