体外神经元培养是细胞和网络神经科学的重要研究平台。然而,在同质支架上培养的神经元形成密集、随机连接的网络,并表现出过度同步的活动,这一现象限制了它们在网络研究中的应用,例如研究神经元集合或一组神经元的协调活动。

近期,有研究人员利用微流控芯片构建了具有分层模块化结构的神经元网络,以探究神经元集群的动力学特性。相关研究以“Precision Microfluidic Control of Neuronal Ensembles in Cultured Cortical Networks”为题目发表于期刊《Advanced Materials Technologies》。
本文要点:
1、本研究开发了基于聚二甲基硅氧烷的微流体装置,以创建小型神经元网络,该网络呈现出类似于哺乳动物皮层中观察到的连接的分层模块化结构。
2、通过改变连接模块的微通道的宽度和高度来控制模块间耦合的强度。
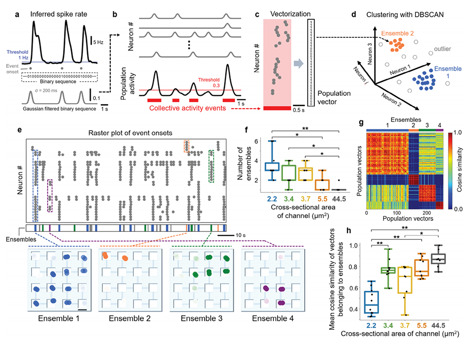
3、通过钙成像记录的神经元活动表明,在具有较小微通道(2.2–5.5 μm2)的网络中,自发活动具有较低的同步性,并呈现出三倍多样化的神经元集群活动。
4、光遗传学刺激表明,减少模块间耦合丰富了诱发的神经元活动模式,并且重复刺激诱导了这些网络中神经元集群的可塑性。
5、这些发现表明,基于微流体器件的细胞工程技术能够在体外重建神经元集合的复杂动力学,从而为在明确的物理化学环境中研究神经元集合提供了一个强大的平台。
使用微流控芯片进行神经元培养的主要优势包括:
1、可以精细控制神经元之间的连接强度,抑制过度同步的网络活动,从而重现成熟皮质中复杂的神经元集群动力学特性。
2、通过调节微通道的尺寸,可以增加神经元集群的多样性,为研究神经元集群的功能和可塑性提供新的实验平台。
3、微流控芯片可以构建具有分层模块结构的神经元网络,模拟大脑中神经电路的内在构建块,有助于深入理解神经信息处理机制。
4、微流控技术可以与光遗传学和荧光钙成像等手段相结合,使研究人员能在受控的实验环境中精确操纵和观察神经元集群的活动和可塑性。
总之,基于微流控的细胞工程方法为构建生物神经网络提供了一种新的实验平台,有助于揭示神经元集群在学习和记忆过程中的作用,并为基于生物神经网络的自适应物理储备计算技术的发展提供新思路。
这种基于微流控设备的体外神经元网络模型,由于其能够模拟大脑中神经元的复杂连接和活动模式,可以应用于多种神经系统疾病的研究,包括但不限于:
1、神经退行性疾病:如阿尔茨海默病、帕金森病等,研究疾病相关的神经网络变化和神经元死亡机制。
2、癫痫:模拟癫痫发作时的异常同步放电,研究其发病机制和潜在的抗癫痫药物。
3、脑损伤:模拟脑损伤后的神经网络重组和修复过程,研究神经再生和修复策略。
4、神经发育障碍:如自闭症谱系障碍,研究神经网络的形成和功能异常。
5、精神分裂症和双相情感障碍:探究这些精神疾病的神经网络基础和病理机制。
6、疼痛研究:模拟和研究疼痛信号的处理和传递,以及慢性疼痛的神经机制。
7、成瘾研究:研究药物成瘾对神经网络的影响,以及开发新的治疗策略。
8、神经炎症性疾病:研究神经炎症如何影响神经网络的功能和结构。
这种模型因其精确控制和可调节性,为研究相关疾病提供了强大的工具,能够帮助科学家更深入地理解疾病机制,并为药物开发和治疗策略的探索提供了有效的实验平台。

图1.通过改变光刻条件设计模具微通道以制造微流体装置。

图2.神经元培养。

图3.抑制小通道网络中的过度同步。

图4.工程网络中的神经元集群。

图5.刺激不同模块会引起小通道网络中的不同反应。

图6.刺激诱导工程网络中神经元集合的可塑性。
论文链接:https://doi.org/10.1002/admt.202400894






