细胞迁移是器官形态成熟、癌症等疾病相关状况的一个基本过程。细胞能够穿过拥挤的空间和紧密的细胞外基质(ECM)进行迁移。通过狭窄区域时,细胞会发生强烈变形,包括细胞核。这种核变形会导致3D基因组结构的变化,并可能导致DNA甲基化。然而,变形对细胞的具体影响尚不完全清晰。因此,迫切需要建立一种离体方法,在复杂几何狭窄区域诱...
研究背景:创伤性脑损伤(TBI)是一个紧迫的全球公共健康问题,涉及从运动相关的脑震荡到事故或军事战斗中遭受的严重头部创伤的一系列状况。目前,意识水平评估和计算机断层扫描(CT)在TBI诊断中起着关键作用。然而,这些方法虽然能有效识别重要的结构损伤或意识改变,但对轻度TBI患者的敏感性通常较低,存在明显局限性。因此,迫切...
鼠伤寒沙门氏菌是一种常见的食源性病原体,广泛存在于肉类食品中,对人类健康构成严重威胁。传统的细菌检测方法,如培养、酶联免疫吸附试验(ELISA)和聚合酶链式反应(PCR),虽然检测结果稳定,但存在耗时长、灵敏度不足和样本预处理复杂等局限性。随着微流控技术和生物传感器的发展,研究人员开始探索更为快速、灵敏且操作简便的检测...
导读:环境重金属离子大多以多组分形式存在,目前单对单的快速检测方法无法满足多组分同时检测的需求。近期,中国科学院合肥物质科学研究院固体物理研究所蒋长龙研究员团队设计了一种微流控荧光传感器阵列,将微流控传感与有机荧光开关相结合,实现了多组分重金属离子的实时、同步可视化检测。相关研究以“Design of microfl...
糖基化是蛋白质最常见的翻译后修饰形式,可在正常和病理条件下调节多种基本生物过程。改变的蛋白质糖基化与恶性转化有关,并且通过调节肿瘤的增殖、侵袭、转移和治疗抗性,展现出与癌症发生和发展相关的不同糖基化模式。癌细胞释放的小细胞外囊泡(sEV)具有与其来源细胞相似的糖基化模式,因此被认为是癌症监测的有前景的候选生物标志物。然...
研究背景及摘要单细胞质谱检测技术为单细胞化学特性分析提供了一种强有力的免标记分析手段,并在癌症分析、药物刺激、免疫分析等临床应用中展现出潜在价值。然而单细胞质谱往往需要进行必要的预处理操作,如将目标细胞从混合细胞群体样本中分离出来以提高质谱检测的准确性;除盐操作去除细胞常见缓冲液中的非挥发性盐,降低基质效应提高质谱检测...
自21世纪以来,由于SARS、禽流感、甲型流感、埃博拉、寨卡病毒和新型冠状病毒等病毒性传染病的频繁爆发,全球公共卫生面临严重挑战。病毒感染的快速敏感检测对于早期诊断和治疗至关重要,特别是在紧急情况下。目前,核酸检测被认为是病毒感染诊断的黄金标准,但传统的PCR(聚合酶链式反应)检测需要严格的实验室条件、训练有素的人员和...
导读:卵母细胞冷冻保存在辅助生殖领域至关重要,但由于卵母细胞体积大、环境耐受性差,细胞冷冻技术有待进一步改进。近期,中国科学院合肥物质科学研究院王振洋、李年等人通过结合激光诱导石墨烯(LIG)技术和光纤刻蚀技术,巧妙地设计出了一种基于三维石墨烯的Y型微流控芯片,用于高性能的卵子冷冻保存。相关研究以“Multifunc...
导读:人造皮肤涉及多学科的努力,包括材料科学、生物学、医学和组织工程等。最近开展的研究旨在创造多功能、智能且能够再生组织的皮肤。近期,南京工业大学陈苏教授团队提出了一种由聚氨酯和生物活性玻璃(PU-BG)组成的专用3D打印墨水,并通过微流控3D生物打印(MRBP)技术制备出双功能皮肤贴片。相关研究以“Advanced...
精确、同步、快速检测人类眼泪中的关键生物标志物对于监测眼部和全身健康状况至关重要。利用可穿戴比色生物化学传感器有望实现对眼泪中关键生物标志物的快速和同步检测。但是,在数据收集、解释和共享方面存在挑战,阻碍了这项技术的实际应用。 为了克服这些挑战,近期,中国石油大学(华东)张冬至教授、董炎副教授等人提出了一种人工智能辅...
循环肿瘤细胞(CTC)是肿瘤转移的关键驱动因素,触发了癌症进展的不可逆过程。深入理解血流动力学中的剪切应力如何影响CTC对揭示其在肿瘤转移中的作用至关重要。近期,香港城市大学杨梦甦教授团队开发了一种微流控循环系统来模拟CTC微环境,并研究了肝癌细胞对不同水平的流体剪切应力(FSS)的反应。相关研究以“Distingu...
导读:可穿戴汗液生物传感器在无创、原位、连续监测人体生理状态等方面取得了很大进展。随着新型纳米材料和制备方法的发展,可穿戴生物传感器将迎来一个新的时代。近期,华盛顿州立大学邱开颜教授团队开发了一种3D打印柔性可穿戴健康监测器,该设备采用独特的一步连续制造工艺制备而成,具有自支撑微流控通道和基于单原子催化剂的新型生物测...
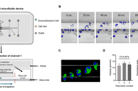
中性粒细胞需要在狭小的组织空间中迁移以消灭病原体,但它们的移动往往受到其大而硬的细胞核的阻碍。脓毒症患者的中性粒细胞迁移功能受损,但目前尚不清楚这种缺陷是否与其细胞核的变形性有关。 近期,吉林大学柳忠辉教授、崔雪玲教授团队设计了一种具有微米级窄缝的微流控装置来模拟生物屏障,通过该装置能够实时观察和记录中性粒细胞的运动和...
快速、准确的微生物筛选在工业育种、酶定向进化和合成生物学中具有重要意义,但现有的筛选方法耗时且过程繁琐。荧光激活液滴分选(FADS)系统为微生物筛选高通量分析提供了一种有前途的替代方法。然而,使用前需要进行预标记步骤。 近期,中国科学院青岛生物能源与过程研究所马波研究员团队开发了一种基于液滴自发荧光特性差异的低成本、无...
作为等离子体纳米材料的一个重要分支,纳米粒子-镜面腔体具有很高的灵敏度,但复杂的制备和读出过程限制了其在生物传感中的广泛应用。另外,结合流动性和优异等离子体特性的液态金属(LM)已成为构建等离子体纳米结构的潜在候选材料。 近期,吉林大学化学学院张俊虎教授团队开发了一种基于液态金属的微流控纳米等离子体传感器平台,实现了对...
导读: 尿酸(UA)被认为是导致或加重肾脏疾病的潜在风险因素。通过捕获和定量分析间质液中的尿酸来实现个性化健康监测,可以弥补血液样本评估方法的局限性。近期,深圳大学张学记教授、许太林副教授团队开发了一种基于微流控芯片的可穿戴表面增强拉曼散射(SERS)微针传感器,用于间质液采样和最小创伤性尿酸监测。相关研究以“Mic...
导读:近日,浙江理工大学理学院刘爱萍教授团队开发了一种新型微流控汗液监测贴片,该贴片通过集成多层结构和创新的阀门设计,实现了对人体汗液中葡萄糖水平的长期、连续监测,为非侵入性血糖检测提供了一种有效工具。相关研究以“Long-Term Detection of Glycemic Glucose/Hypoglycemia...
导读:传统的病原菌检测方法耗时长、效率低、灵敏度差,影响了感染控制和疾病诊断。因此,寻找解决这些问题的解决方法对于临床诊断病原性疾病和指导抗生素的合理使用具有重要意义。近期,武汉大学谢敏副教授团队提出了一种微流控电化学集成传感器(MEIS),能够快速、高效地分离和灵敏检测白色念珠菌(Candida albicans)...
可重构模块化微流控为灵活构建先进的微流控系统原型提供了机会。然而,直接集成模块的策略无法轻松满足常见应用的要求,例如,集成具有生物化学兼容性和光学透明性的材料,以及小批量生产一次性芯片用于实验室试验和初步测试等。 近期,上海理工大学张大伟教授、戴博教授团队提出了一种受活字印刷技术启发的3D模块化微流控方案,并开发了一...
联合药物疗法是治疗某些耐药和难治癌症病例的有效策略。然而,由于患者肿瘤的克隆多样性以及缺乏快速药物敏感性评估方法,确定最佳药物组合和剂量是相当具有挑战性的。微流控技术为克服这一挑战提供了潜在的解决途径。 近期,南京大学许丹科教授团队提出了一种集成了稀释、处理和检测等所有过程的多功能微流控芯片平台,用于体外药物敏感性测定...

Monodisperse Water-In-Oil-In-Water (W/O/W) Double Emulsions Production

Microfluidic Methods for Monodisperse Silica Microspheres Preparation

Microfluidic Methods for the Synthesis of Monodisperse Polystyrene Particles

FABRICATION OF MONODISPERSE POROUS POLY(MMA-HEMA) MICROSPHERES

FABRICATION OF MONODISPERSE POROUS PLGA MICROPARTICLES