与传统的台式制备技术相比,纳米颗粒(NP)的微流体制备具有诸多优势,如更好的粒子尺寸控制和更高的均一性。尽管许多研究报告了使用低成本的微流控芯片进行纳米粒子合成,但由于在微通道内产生所需流量的泵成本很高,这项技术的花费仍然较大。 近期,有研究人员提出了一种低成本的手指操作恒压泵平台,用于微流控制备纳米颗粒,为资源有限...
工程制造薄的空气-液体界面膜是建立肺泡体外模型的关键。目前,仅有少数体外微流控平台能够复制肺泡的尺寸(约100μm),同时保持制造过程简单和高产率。此外,现有平台尚未包含肺成纤维细胞,而这些细胞在哮喘和疾病建模研究中扮演着重要角色。 近期,韩国国立首尔大学Noo Li Jeon研究团队提出了一种基于3D打印和表面张力...
导读:从异质样品中分选特定细胞对于研究和临床应用十分重要。近期,北京理工大学张帅龙课题组与中国科学院苏州生物医学工程技术研究所马汉彬课题组合作,提出了一种将深度学习图像识别与微流体操作相结合的新型无标签细胞分选方法,并利用HeLa细胞和聚苯乙烯珠对该方法进行了性能评估,获得了较高的分选精度和纯度。相关研究以“Deep...
研究背景:高通量筛选技术对于解开生物学奥秘至关重要。然而,液滴微流体技术在实现单细胞分辨率、超高通量筛选方面仍然面临着一些挑战和难题。在多步骤分析中,由多分散液滴尺寸引起的液滴分选误差通常是不可避免的,这严重限制了该技术的有效性和实用性,尤其是在筛选大型文库时。即使是1%的分选误差,也会导致1,000,000个液滴中出...
癌症是全球健康的重要挑战,早期检测对于改善治疗效果至关重要。癌胚抗原(CEA)作为一种重要的肿瘤标志物,在多种癌症的诊断和监测中具有重要意义。传统的检测方法存在灵敏度不足和操作复杂等问题,因此迫切需要开发快速、敏感的检测技术。化学发光免疫分析(CLIA)因其高灵敏度和简便性而受到广泛关注,但现有方法在信号强度和持续性方...
肿瘤细胞衍生的细胞外囊泡已成为重要的肿瘤标志物,其超敏感检测对于肿瘤早期诊断至关重要。 近期,武汉纺织大学洪少力团队与武汉大学口腔医院余自力团队合作,开发了一种基于微流控平台的单层荧光计数策略,用于超灵敏检测肿瘤细胞来源的细胞外囊泡,通过免疫磁性微球捕获和分离囊泡,并利用新设计的阶梯楔形微流控结构实现高效计数,显著提高...
1、成果简介脂质体作为一种由弯曲脂质双层组成的球形囊泡,是各种治疗剂(如小分子药物和基因)的有前景的载体,在癌症治疗、多模态成像和新冠疫苗等方面都展现出潜在优势。然而,传统脂质体制备方法面临诸多难题,如过程复杂、耗时久、试剂消耗量大等。微流控技术虽被视为有潜力的解决方案,但如何提高微混合器的混合效率依旧是关键难题,它是...
导读:近期,厦门大学张博教授团队提出了一种基于滴液微流控技术的精密制造策略,能够独立控制粒子形态、孔结构和材料化学,从而高效生产具有极窄粒径分布的高性能液相色谱微球,显著提高了分离效率并实现了100%的产出率。相关研究以“Microfluidic Precision Manufacture of High Perfo...
细胞间通讯对于了解人类健康和疾病进展至关重要。与传统方法相比,微流控共培养技术可以可靠地分析关键的生物过程,如细胞信号传导,并在可重复的生理细胞共培养条件下监测动态细胞间相互作用。此外,基于微流控的技术可以在单细胞水平上以高通量实现两种细胞类型的精确空间控制。 近期,南通大学公共卫生学院吴丽教授、秦玉岭教授发表综述,...
在单细胞水平上对患者来源的类器官(PDO)进行基因测序已成为推断原始器官细胞异质性和提高癌症精准医学的一种很有前途的方法。不幸的是,由于PDO的起始数量有限以及建立过程不受控,现有的单细胞测序技术在处理临床样本时效率低下。 近期,中国医学科学院北京协和医院胸外科梁乃新团队与北京理工大学魏泽文团队合作,开发了一种基于微...
随着技术领域对微型化的追求,微尺度陶瓷模块成为关键组件,其性能严重依赖于精确的尺寸和复杂的形状。传统的陶瓷微粒制造方法在生产效率和结构复杂性方面存在局限,因此需要创新的制造技术来实现高通量生产。 近期,新加坡南洋理工大学Nam-Joon Cho教授团队提出了一种创新的“一锅式微流体制造”系统,通过结合“榫槽”和滑动组...
单细胞或液滴的分离是单细胞分析的第一步,也是关键的一步,这对癌症的研究和诊断方法具有重要意义。 近期,中国科学院上海微系统与信息技术研究所赵建龙研究员、贾春平副研究员等人发表综述,概述了五种基于微流体的单细胞或液滴分离策略,包括陷阱、微流体离散操控、生物打印、毛细管和惯性力。文章深入分析了每种策略的基本原理、特点、应用...
导读:针对病原细菌感染性疾病(如脓毒症),准确快速的抗生素敏感性测试(AST)至关重要。近期,中国药科大学李曹龙教授&王飞副教授团队开发了一种基于MnO2@ZIF-90纳米探针的高通量微流控平台,用于双重模式检测致病细菌的抗生素敏感性,为复杂生物样本中的AST分析提供了一种低成本、易于操作且快速响应的工具。相关研究以...
在微流体学领域,单乳液和双乳液液滴因其在药物输送、化学反应和生物检测中的多样化应用而受到广泛关注。这些液滴系统能够在微小尺度上实现物质的精确操控和封装,但它们的稳定性是实验成功的关键因素。 液滴的稳定性受到多种因素的影响,包括流体的物理性质、设备设计、流体条件、表面处理以及流体的组成等。为了实现对液滴稳定性的有效控制,...
导读:近期,宁波诺丁汉大学任勇教授、王静助理教授等人介绍了一种使用离心微流控技术合成三氧化二镍(Ni2O3)纳米粒子的新方法,探讨了旋转速度、反应时间和角加速度等因素对纳米粒子的形态、纯度、粒径及其分布的影响,并发现该技术能显著缩短纳米粒子合成的时间。相关研究以“Centrifugal Microfluidic Sy...
随着医疗标准的快速发展,对多重免疫分析的需求不断增加。平面检测和悬浮检测技术相继发展,并在临床中得到广泛应用。与平面检测的定位编码方法相比,悬浮检测的荧光编码方法具有反应动力学更快、灵活性更高和灵敏度更强等优点。然而,现有的商业悬浮检测依赖流式细胞仪进行微球的解码和分析,导致成本高且适用性有限。 近期,清华大学深圳国...
双酚S(BPS)是一种广泛应用于日用品制造的塑化剂,但其对人体健康尤其是胎儿大脑发育的不利影响尚不清楚。由于大脑的复杂性和微妙性,揭示环境污染对胎儿大脑发育的危害仍然具有挑战性。利用干细胞技术生成的脑类器官模型,为研究大脑发育和进行药物毒性测试提供了强有力的工具。 近期,上海交通大学丁显廷教授团队与上海交通大学医学院...
近期,上海交通大学胡松涛教授团队联合广州实验室曹小宝研究员团队提出了一种基于体效应摩擦电原理的微流控芯片设计,成功实现了液滴运动参数的解耦测量,并进一步应用于电解质浓度测量和核酸特异性检测。相关研究以“Triboelectric decoupling measurement for droplet parameter...
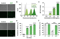
基因编辑技术已经彻底改变了生物研究的格局,其中CRISPR-Cas9系统因其简单性、多样性和高效性而备受关注。然而,CRISPR系统的有效性取决于其能否成功进入目标细胞。 近期,有研究人员开发了一种名为“液滴细胞钳(DCP)”的微流控基因传递系统,用于高效且安全地进行CRISPR介导的基因组编辑。该系统将液滴微流控与...
糖尿病是一个严重的全球健康问题,需要持续监测血糖水平。传统的指尖血糖测试只能提供间歇性的读数,无法反映血糖水平的动态变化。虽然基于组织间液的设备可以实现连续的血糖监测,但仍然存在一定的创伤性或皮肤刺激问题,这可能影响患者的使用体验和依从性。因此,开发更为舒适和无创的血糖监测技术显得尤为重要。 近期,加州大学圣地亚哥分...

Monodisperse Water-In-Oil-In-Water (W/O/W) Double Emulsions Production

Microfluidic Methods for Monodisperse Silica Microspheres Preparation

Microfluidic Methods for the Synthesis of Monodisperse Polystyrene Particles

FABRICATION OF MONODISPERSE POROUS POLY(MMA-HEMA) MICROSPHERES

FABRICATION OF MONODISPERSE POROUS PLGA MICROPARTICLES